3.04M
Category: industryindustry

Кривошипные пресса Энерго-силовые параметры исполнительного механизма пресса

1.

Кривошипные-пресса
Энерго-силовые параметры исполнительного механизма пресса

2.

Содержание
1. Основные силовые параметры исполнительного механизма
пресса
2. Баланс энергетических затрат в приводе кривошипного пресса.
Расход энергии за время рабочего хода и типовые графики
технологических нагрузок.
3. Определение мощности электродвигателя и момента инерции
маховика.

3.

Устройство и принцип действия кривошипного пресса

4.

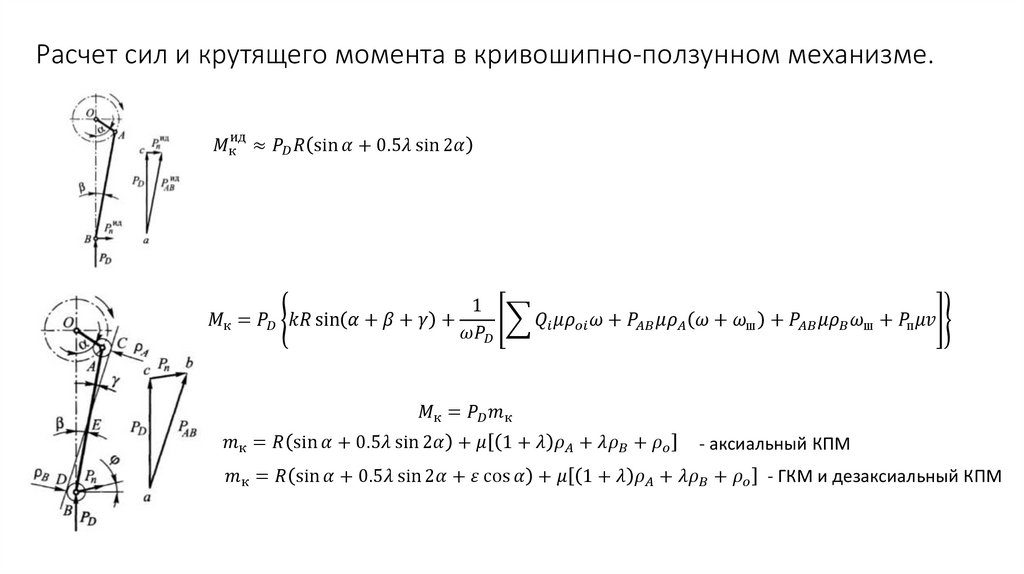
Расчет сил и крутящего момента в кривошипно-ползунном механизме
English     Русский Rules