244.50K
Category: electronicselectronics

МТЗ с блокировкой по напряжению. Область применения МТЗ

1.

Лекция
МТЗ с блокировкой по напряжению. Область применения
МТЗ.
3.1.3 Максимальная токовая защита с пуском от реле
напряжения
3.1.4 Общая оценка и область применения МТЗ

2.

3.1.3 Максимальная токовая защита с пуском от реле напряжения
Для повышения чувствительности МТЗ дополняется
измерительным органом (блокировкой) напряжения (ОН),
который, разрешая РЗ действовать при КЗ, запрещает ей
срабатывать (блокирует) в режиме максимальной нагрузки и при
самозапуске электродвигателей.
Структурная схема МТЗ с
дополнительным органом
напряжения показана на рис.4.13.
Измерительный орган
напряжения (ИОН) выполняется с
помощью реле минимального
напряжения KV и действует
совместно с реле КА
измерительного органа тока
(ИОТ) по логической схеме И на
пуск реле времени.

3.

Во время КЗ, когда возрастает
ток и уменьшается напряжение,
срабатывают оба измерительных
органа ИОН и ИОТ и с заданной
выдержкой времени МТЗ действует
на отключение. Если же в
результате перегрузки
защищаемого элемента токовые
реле КА приходят в действие, ИОН
блокирует РЗ, так как реле
напряжения не действуют.
Недействие ИОН при перегрузке
обеспечивается выбором уставки
срабатывания реле KV такой,
чтобы оно не срабатывало при
минимальном рабочем напряжении
Up min. Благодаря этому ток
срабатывания КА отстраивается не
от Iн mах, а от тока нагрузки
нормального режима Ip.норм:
kотс
I с. з
I р.норм .

4.

kотс
I с. з
I р.норм .

(4.13)
Сравнив выражения (4.2) и (4.13), можно убедиться, что чувствительность
токовых реле МТЗ с пуском по напряжению выше чувствительности реле без
пуска по напряжению.
kотс
I с. з
kСЗП I p max .

(4.2)

5.

Пусковой орган по напряжению
в схеме на рис.4.14 выполнен с
тремя реле, включенными на
междуфазные напряжения
(рис.4.14, б). Такая схема
обеспечивает надежное
срабатывание ИОН при любом
виде междуфазных КЗ, поскольку
при этом значительно снижается
хотя бы одно из междуфазных
напряжений.
Поскольку в случае обрыва
цепи напряжения одно из реле KV
сработает и МТЗ может
подействовать ложно, если
токовые реле КА придут в действие
от тока перегрузки, в схеме РЗ
предусмотрена сигнализация при
замыкании контактов реле KL.

6.

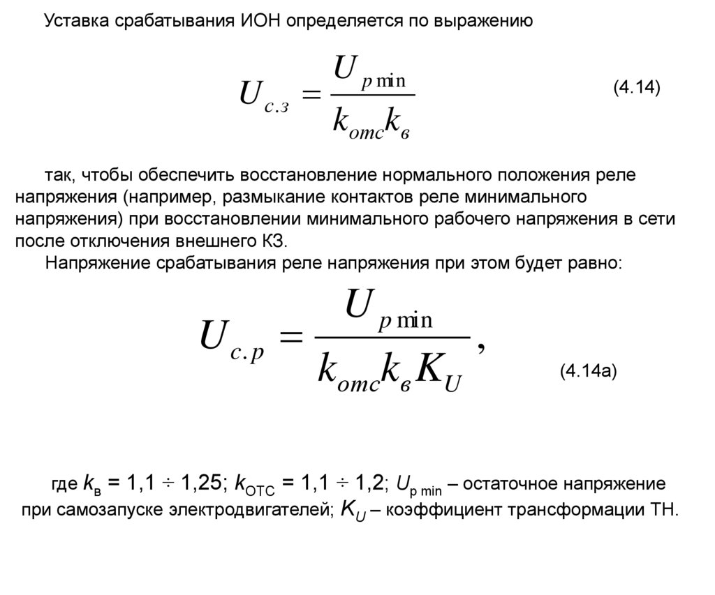
Уставка срабатывания ИОН определяется по выражению
U с. з
U p min
(4.14)
kотсkв
так, чтобы обеспечить восстановление нормального положения реле
напряжения (например, размыкание контактов реле минимального
напряжения) при восстановлении минимального рабочего напряжения в сети
после отключения внешнего КЗ.
Напряжение срабатывания реле напряжения при этом будет равно:
U c. p
U p min
kотсkв KU
,
(4.14а)
где kв = 1,1 ÷ 1,25; kOTC = 1,1 ÷ 1,2; Up min – остаточное напряжение
при самозапуске электродвигателей; KU – коэффициент трансформации ТН.

7.

Чувствительность ИОН при КЗ определяется коэффициентом

= U
с.з/UK max,
где UK max –максимальное значение остаточного напряжения
при КЗ в конце второго (резервируемого) участка МТЗ;
при этом допустимо: kч ≥ 1,2.

8.

Во втором варианте (рис.4.15) ИОН выполняется в виде
комбинированного устройства из двух реле напряжения KV, KV2. Реле
максимального напряжения KV2, включенное через фильтр напряжения
обратной последовательности, реагирует на появление составляющей ОП U2
и служит для пуска МТЗ при несимметричных КЗ. Реле минимального
напряжения KV, включенное через размыкающий контакт KV1, предназначено
для действия ИОН при трехфазных КЗ. Такая схема ИОН по сравнению с
первым вариантом (рис.4.14) обеспечивает более высокую
чувствительность как при несимметричных, так и при симметричных КЗ.
При несимметричных КЗ появляется напряжение ОП, реле KV2 срабатывает,
приводя в действие KV, последнее замыкает контакт KV1, разрешая
действовать МТЗ.

9.

Уставка срабатывания реле KV2 отстраивается от
напряжения небаланса Uнб фильтра ZV2:
U с. з 0,06U р.ном
(4.15)
При трехфазном КЗ в первый момент его возникновения
кратковременно (в течение 0,02-0,05 с) появляется несимметрия
напряжений, сопровождающаяся появлением U2. В результате этого в
первый момент КЗ срабатывает реле KV2 и затем после размыкания
контакта KV2.1 реле KV. После исчезновения несимметрии контакт
KV2.1 снова замыкается и на реле KV подается напряжение
U K 3 , равное остаточному напряжению в месте установки МТЗ.
Реле KV останется в сработавшем состоянии, если
U воз
3
U .
K
Таким образом, действие реле KV при К(3) определяется не Uc.p, a
Uвоз, которое на 10-15% больше напряжения срабатывания, что и
обеспечивает большую чувствительность данного типа ИОН при
трехфазных КЗ.

10.

3.1.4 Общая оценка и область применения МТЗ
Достоинством МТЗ является ее простота, надежность и
небольшая стоимость. МТЗ обеспечивает селективность в
радиальных сетях с односторонним питанием.
К недостаткам МТЗ относятся: большие выдержки времени,
особенно вблизи источников питания; недостаточная
чувствительность при КЗ в разветвленных сетях с большими
токами нагрузки.
МТЗ получила наиболее широкое распространение в
радиальных сетях, в сетях 10 кВ и ниже является основной РЗ.
English     Русский Rules