237.62K
Category: programmingprogramming

Структура программы на языке C++

1.

Программа состоит из операторов и
других элементов языка, построенная в
соответствии с определенными правилами и
предназначенная
для
решения
определенной задачи.

2.

Структура программы на языке C++.
#Заголовок
Директивы препроцессору
main()
{
тело функции main
}

3.

Заголовок это набор подключений библиотек,
начинающихся символом #.
#include <файл_1>
#include "файл_2"
Эта директива предписывает подключение к
программе тексты файлов файл_1 и файл_2
соответственно
Пример:
# include <math.h> - подключение стандартной
библиотеки математических функций

4.

Директива препроцессору
using namespace std – означает использование
стандартного пространства имен «std;».
Функция main главная функция программы. Код,
задающий тело функции main, заключается в
фигурные скобки { }.
int main()
{
/* тело функции main */
}

5.

Пример:
#include <iostream> - подключение бибилиотеки ввода/вывода
using namespace std;- использование стандартного пространства имен std
int main() – главная функция программы
{ - начало главной функции программы
cout << “ Hello!!!”; - вывод на экран сообщения: Hello!!!
return 0; - признак успешного выполнения функции main
} – конец главной функции программы

6.

Ввод и вывод в С++.
Для организации ввода и вывода используется
библиотека iostream. В ней определены стандартные потоки
ввода данных с клавиатуры cin и вывода данных на экран
дисплея cout, а также соответствующие операции:
1) << - операция записи данных в поток;
2) >> - операция чтения данных из потока.
Формат ввода одной переменной :
сin>> переменная;
Формат ввода нескольких переменных :
сin>> переменная1>>переменная2 >>…>> переменная n;
Примеры :
cin >> n; - ввод с клавиатуры значения переменной n
cin>> a>>b>>c; - ввод с клавиатуры значения переменных a,b,c

7.

Формат вывода одной переменной :
cout<< значение;
Формат вывода нескольких переменных :
cout<< значение 1<< значение 2<< … << значение n;
Примеры вывода:
cout << 5; - вывод на экран числа 5
cout << k; - вывод на экран значения переменной k
cout<< “Hi ”; - вывод надписи Hi
cout <<“A=”<<a; - на экране появится надпись A= а после выведется значение
переменной a

8.

Пример:
#include <iostream> - подключение бибилиотеки ввода/вывода
using namespace std;- использование стандартного пространства имен std
int main() – главная функция программы
{ - начало главной функции программы
float x; - объявление переменной х вещественного типа
cin >>x; - ввод с клавиатуры значения переменной х
cout << x; - вывод на экран переменной х
return 0; - признак успешного выполнения функции main
} – конец главной функции программы

9.

Чтобы использовать в сообщении русские
символы нужно предварительно записать
функцию setlocale :
setlocale (LC_ALL, "RUS");
или
setlocale (LC_ALL, "");

10.

#include <iostream>
using namespace std;
int main()
{
setlocale (LC_ALL, "RUS");- подключение русской локации
float x;
cout << "Введите x "; - комментарий ввода переменной x
cin >>x;
cout << "х="<< х;
return 0;
}

11.

Для обозначения ряда непечатных символов используются так
называемые экранированные последовательности – знак обратной
дробной черты, после которого стоит буква. Эти последовательности
стандартны и заранее предопределены в языке:
\a звонок
\b возврат на один символ назад
\f перевод страницы
\n новая строка
\r перевод каретки
\t горизонтальная табуляция
\v вертикальная табуляция
\' апостроф
\" двойные кавычки
\\ обратная дробная черта
\? вопросительный знак
Также для вывода с новой строки используется манипулятор перехода на
новую строку и очистки буфера потока endl.

12.

Код
cout << endl<<"Введите количество" <endl<<"элементов: ";
Результат выполнения кода
Введите количество
Элементов:
A=2;
B=3;
C=8;
cout<<"A="<<A<<" \t B="<<B<<endl<<"C="<<C;
или
cout<<"A="<<A<<" \t B="<<B<<"\nC="<<C;
или
cout<<"A="<<A<<" \t B="<<B<<endl;
cout<<"C="<<C;
A=2
С=8
B=3
cout<<"Значение периметра"<<endl;
cout<<12;
или
cout<<"Значение периметра"<<endl<<12;
или
cout<<"Значение периметра \n"<<12;
Значение периметра
12

13.

Переменная

это
символическое
обозначение величины в программе. Значение
переменной (или величина, которую она
обозначает) во время выполнения программы
может изменяться.
С точки зрения архитектуры компьютера,
переменная – это символическое обозначение
ячейки оперативной памяти программы, в которой
хранятся данные. Содержимое этой ячейки – это
текущее значение переменной.
Для символического обозначения величин,
имен функций и т.п. используются имена или
идентификаторы.

14.

Идентификаторы в языке С++ – это последовательность знаков,
начинающаяся с буквы или знака подчеркивания. В идентификаторах можно
использовать заглавные и строчные латинские буквы, цифры и знак
подчеркивания. Название переменной не должно совпадать с названием
ключевых слов. Длина идентификаторов произвольная.
Объявление переменных.
В языке С++ прежде чем использовать переменную, ее необходимо
объявить. Объявить переменную с именем «x» можно так:
тип_переменной идентификатор;
Пример:
int x; - в объявлении первым стоит название типа переменной int (целое число), а затем
идентификатор x (имя переменной).
float y,z; - объявление переменных y,z вещественного типа

15.

Тип переменной определяет, какие возможные значения эта
переменная может принимать и какие операции можно выполнять
над данной переменной. Тип переменной изменить нельзя, т.е. пока
переменная x существует, она всегда будет целого типа.
• char – символьный тип данных;
• int – целочисленный тип данных;
• float – вещественный тип данных;
• double – вещественный тип данных с двойной
точностью;
• void – пустой тип данных;
• bool – логический тип данных.

16.

Формат
Бит
Диапазон значений
Целые числа
int
16
-32 768 …32 767
short int
16
-32 768 …32 767
unsigned int
16
0… 65 535
long int
32
-2 147 483 648 … 2 147 483 647
unsigned long int
32
0 … 4 294 967 295
Дробные числа
float
32
3,4 10-38 ...3,4 10+38
double
64
1,7 10-308 ...1,7 10+308
long double
80
3,4 10-4932 ...1,1 10+4932
Символы
unsigned char
8
0…255
char
8
-128…127

17.

Для записи арифметических выражений
используются следующие операции
Обозначение
Операция
Пример
+
Сложение
a+b

Вычитание
a-b
*
Умножение
a*b
/
Деление
a/b
%
Остаток целочисленного деления
a%b
+
Унарный плюс
+a
-
Унарный минус
-a
++
Инкремент(величение целого числа на
единицу)
++a
a++
--
Инкремент(величение целого числа на
единицу)
--a
a--

18.

19.

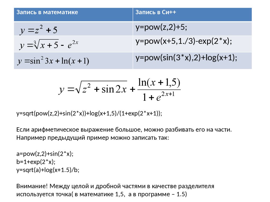
Запись в математике
Запись в Си++
y z 2 5
y=pow(z,2)+5;
y 3 x 5 e2 x
y=pow(x+5,1./3)-exp(2*x);
y sin 2 3x ln(x 1)
y=pow(sin(3*x),2)+log(x+1);
ln(x 1,5)
y z sin 2 x
1 e 2 x 1
2
y=sqrt(pow(z,2)+sin(2*x))+log(x+1,5)/(1+exp(2*x+1));
Если арифметическое выражение большое, можно разбивать его на части.
Например предыдущий пример можно записать так:
a=pow(z,2)+sin(2*x);
b=1+exp(2*x);
y=sqrt(a)+log(x+1.5)/b;
Внимание! Между целой и дробной частями в качестве разделителя
используется точка( в математике 1,5, а в программе – 1.5)

20.

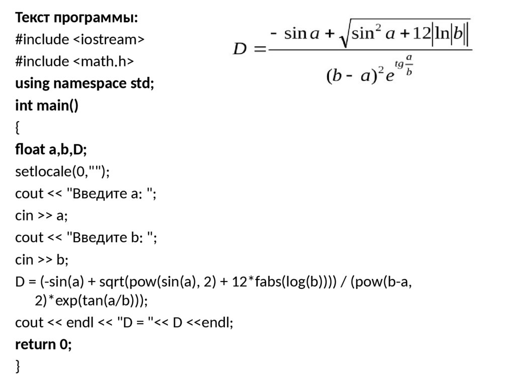
Текст программы:
#include <iostream>
#include <math.h>
using namespace std;
int main()
{
float a,b,D;
setlocale(0,"");
cout << "Введите a: ";
cin >> a;
cout << "Введите b: ";
cin >> b;
D = (-sin(a) + sqrt(pow(sin(a), 2) + 12*fabs(log(b)))) / (pow(b-a,
2)*exp(tan(a/b)));
cout << endl << "D = "<< D <<endl;
return 0;
}

21.

#include <iostream>
#include<math.h>
using namespace std;
int main()
{
setlocale (LC_ALL, "RUS");
float a,b,y,x,t;
t=-6;
cout << "Введите x" << endl;
cin >>x;
a=log10(x);
b=sqrt(pow(x,2)+pow(t,2));
y=pow( fabs(a-b*x),1./5);
cout << "a="<< a << endl;
cout << "b="<< b << endl;
cout << "y="<< y << endl;
return 0;
}
5
y | lg( x)
2
2
x t x |
English     Русский Rules