3.32M
Category:
mathematics
Similar presentations:
Теория вероятности
Решение задач на вероятность
Теорема Безу (теорема об остатке и разложение на множители)
Теорема о площади треугольника, теоремы синусов и косинусов
Статистика, вероятности. Задание 10
Теорема о площади треугольника
Рациональные вычисления. Теорема Пифагора
Основное логарифмическое тождество
Задачи на готовых чертежах (Теорема Пифагора)
Ребус. 6 основных тригонометрических формул
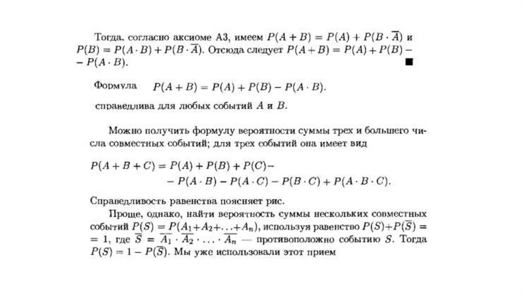
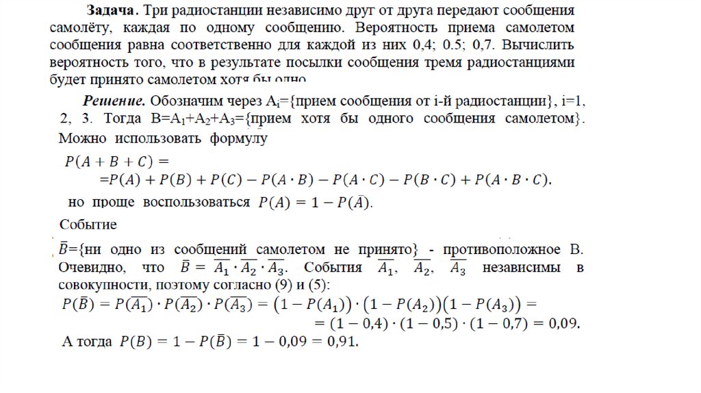
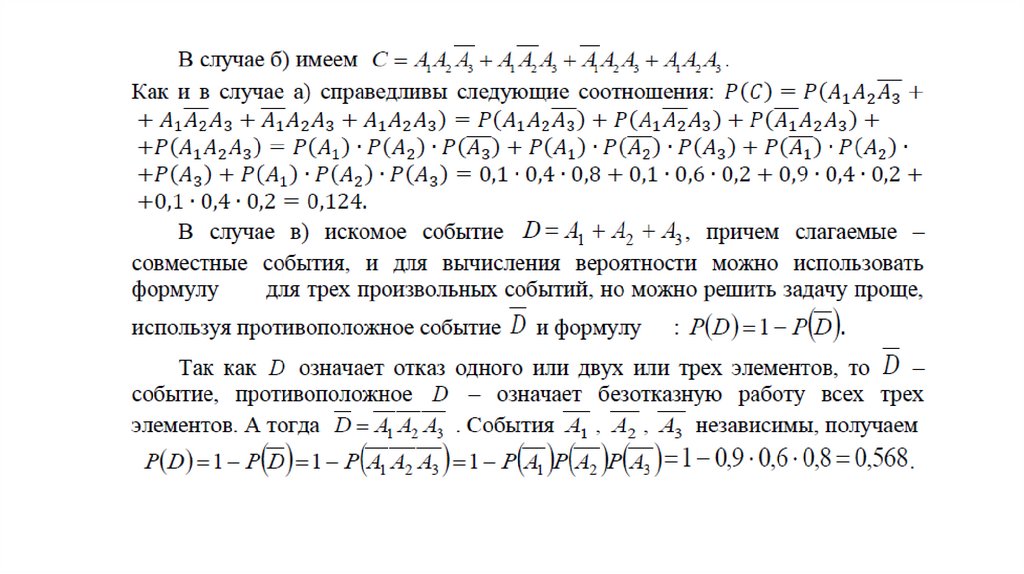
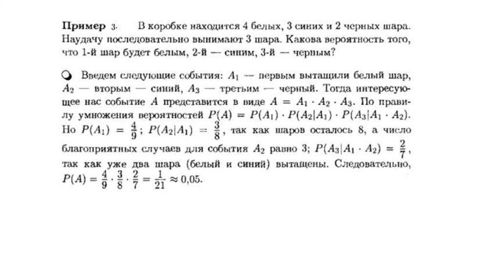
Основные теоремы теории вероятностей
1.
ОСНОВНЫЕ ТЕОРЕМЫ
ТЕОРИИ ВЕРОЯТНОСТЕЙ
English
Русский
Rules