975.68K
Category: softwaresoftware

ИС подготовки программ для сверлильных станков с числовым программным управлением

1.

Казанский национальный исследовательский технический
университет им. А.Н. Туполева – КАИ
Институт компьютерных технологий и защиты информации
Кафедра АСОИУ
Курсовая работа на тему:
«ИС подготовки программ для сверлильных станков с числовым
программным управлением»
Выполнил: студент группы 4407
Редькин С.С.
Руководитель:
ст. преподаватель кафедры АСОИУ
Суздальцев В.А.
Казань 2024

2.

Деятельность организации
Организация
специализируется
на
производстве
печатных плат для электронных устройств. Один из
ключевых
этапов
процесса

сверление
отверстий
различного диаметра с использованием станков с ЧПУ.
Высокая точность обработки гарантирует качественный
монтаж электронных компонентов.

3.

Информационные технологии​
Существующие системы не всегда поддерживают
функции
оптимизации
движения
сверла
в
пределах
определенных областей печатной платы или управления
многократной сменой сверл при сверлении отверстий разных
диаметров. Это приводит к снижению производительности и
износу инструмента.

4.

Цели и задачи ИС​
Цель:
Повышение
производительности
сверлильных
станков с программным управлением
Задачи:
1. Определение областей печатной платы сверления
отверстий одним инструментом;
2.
отверстий.
Определение
последовательности
сверления

5.

Функциональная структура ИС​
Рис. 1. Модель окружения

6.

Функциональная структура ИС​
Рис. 2. Логическая модель

7.

Функциональная структура ИС​
Рис. 3. Модель поведения

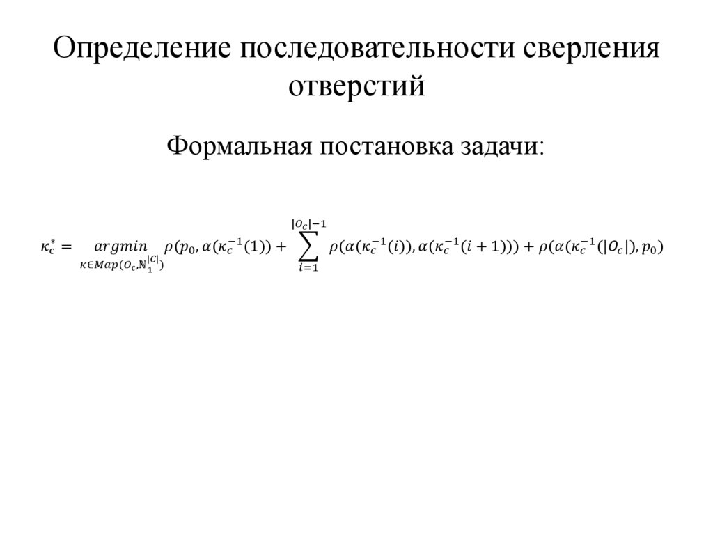
8.

Математическая постановка задачи и методы
решения​
Задачи:
1. Определение областей печатной платы сверления
отверстий одним инструментом.
2. Определение
отверстий.
последовательности
сверления

9.

Определение областей печатной платы
сверления отверстий одним инструментом
Обозначения
Определения
Множество отверстий
Множество диаметров отверстий и сверл
Множество зон сверления
Множество координат адресов по оси Ox
«Определение областей печатной платы
сверления отверстий одним инструментом»
Множество координат адресов по оси Oy
Распределение отверстий по зонам сверления

10.

Определение областей печатной платы
сверления отверстий одним инструментом
Формальная постановка задачи:
English     Русский Rules