76.50K
Category: warfarewarfare

Витрати комплектів АМ № 1, 2, 3

1.

Витрати комплектів АМ № 1, 2, 3
Рк1
М пр( МТО - АТ )
ВК1
(1 К 2 )
Рк 2
Рк 3 =
М пр( ПАРМ
3)
Вк 3( ПР )
К3
М пр( ПАРМ -1)
ВК1
(1 К 3 )
М пр( ПАРМ -3)
Вк1
М пр( ПАРМ 1) К 2
Вк 2
або
Рк 3 =
М ср( ПАРМ
3)
К3
Вк 3( СР )
де Вк1, Вк2, Вк3 – можливості комплектів № 1, 2, 3 по поточному
(для комплектів № 3 по поточному та середньому) ремонтах машин.
Вк1= 6 ПР автомобілів або 4 ПР гусеничних машин;
Вк2= 12 ПР автомобілів;
Вк3= 50 ПР автомобілів або 10 СР автомобілів і15 ПР або 3 СР гусеничних
машин.
К2, К3 – коефіцієнти, які враховують витрати комплектів № 2 і 3, ремонтними
засобами (ПАРМ-1М або ПАРМ-3М) по відношенню до витрат комплектів № 1.
Вк2=0,65, Вк3=0,85)
М – кількість майстерень

2.

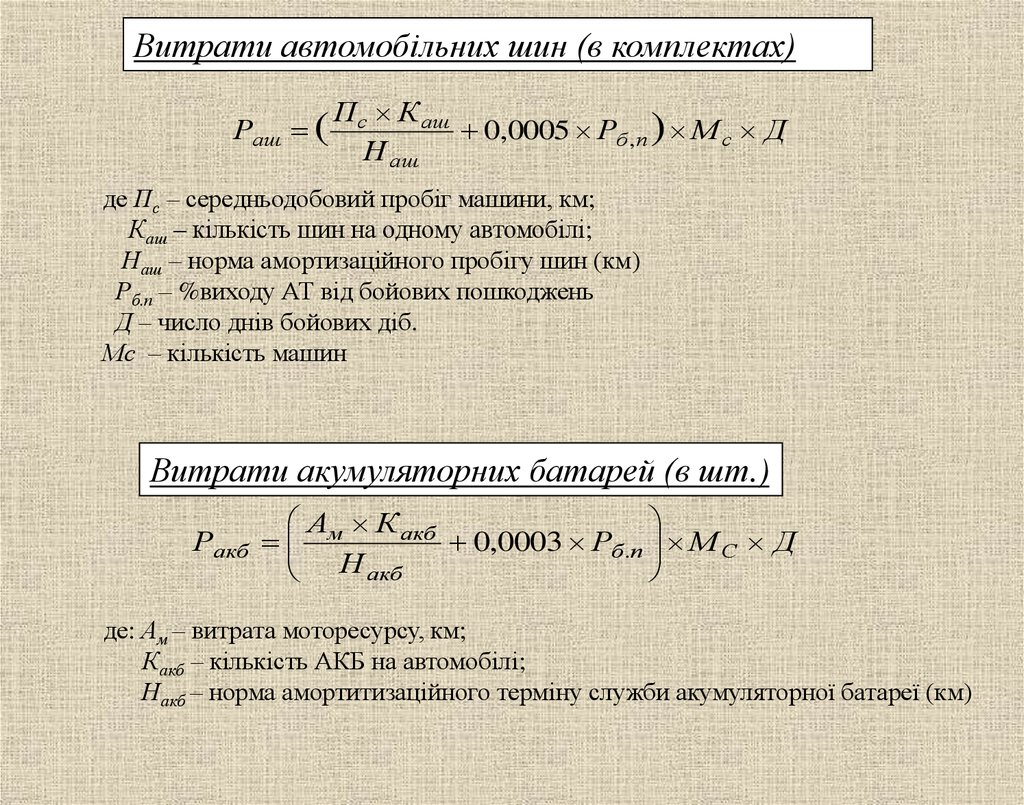
Витрати автомобільних шин (в комплектах)
Раш (
Пс К аш
0,0005 Рб , п ) М с Д
Н аш
де Пс – середньодобовий пробіг машини, км;
Каш – кількість шин на одному автомобілі;
Наш – норма амортизаційного пробігу шин (км)
Рб.п – %виходу АТ від бойових пошкоджень
Д – число днів бойових діб.
Мс – кількість машин
Витрати акумуляторних батарей (в шт.)
А К акб
Ракб м
0,0003 Рб .п М С Д
Н акб
де: Ам – витрата моторесурсу, км;
Какб – кількість АКБ на автомобілі;
Накб – норма амортитизаційного терміну служби акумуляторної батареї (км)
English     Русский Rules