429.66K
Category: mathematicsmathematics

Определение нормативов образования отходов по материально-сырьевому балансу

1.

Определение нормативов
образования отходов
по материально-сырьевому
балансу

2.

Рассчитать норматив образования отходов при работе
котельной (рис. 1), использующей в качестве топлива
каменный уголь
• Исходные данные по вариантам представлены в табл. 1.
• Данные для расчета приведены в табл. 2.
• При расчете использовать формулы (1–8).
• Результаты расчета занести в табл. 3.
1. Масса отходов (т/год) определяется по формуле
где Mз – масса золошлаковых отходов;
Mутв – масса уловленных тв. в-в из дымовых газов;
Mосв – масса осадков сточных вод.
Рис. 1. Схема образования отходов
при получении тепловой энергии

3.

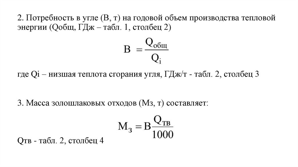
2. Потребность в угле (В, т) на годовой объем производства тепловой
энергии (Qобщ, ГДж – табл. 1, столбец 2)
где Qi – низшая теплота сгорания угля, ГДж/т - табл. 2, столбец 3
3. Масса золошлаковых отходов (Mз, т) составляет:
Qтв - табл. 2, столбец 4

4.

5.

4. Количество твердых частиц (золы) в дымовых газах, отходящих от
источника загрязнения воздуха при сжигании угля (Мтв, т/год)
где Аi – зольность угля (табл. 2, столбец 2), %; В – потребность в угле
на годовой объем производства тепловой энергии, т;
f – безразмерный коэффициент, определяемый в зависимости от типа
топок (в среднем f = 0,0023).
5. Масса уловленных твердых отходов
где ŋ – степень очистки (табл. 1, столбец 5), %

6.

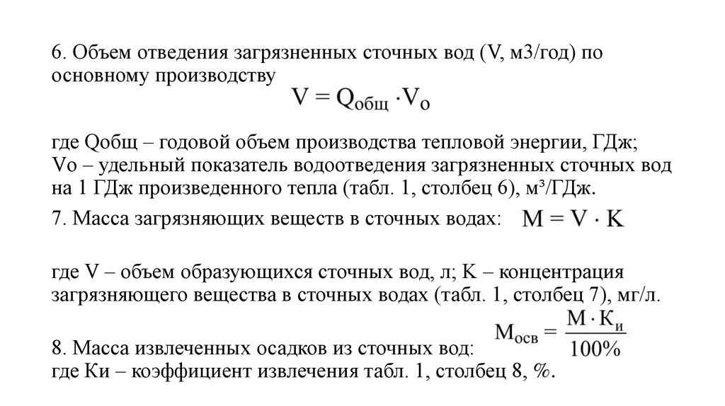
6. Объем отведения загрязненных сточных вод (V, м3/год) по
основному производству
где Qобщ – годовой объем производства тепловой энергии, ГДж;
Vо – удельный показатель водоотведения загрязненных сточных вод
на 1 ГДж произведенного тепла (табл. 1, столбец 6), м³/ГДж.
7. Масса загрязняющих веществ в сточных водах:
где V – объем образующихся сточных вод, л; K – концентрация
загрязняющего вещества в сточных водах (табл. 1, столбец 7), мг/л.
8. Масса извлеченных осадков из сточных вод:
где Ки – коэффициент извлечения табл. 1, столбец 8, %.
English     Русский Rules