746.89K
Category: ConstructionConstruction

Специальные вопросы проектирования и строительства транспортных объектов. Лекция №4

1.

кафедра «Строительство дорог транспортного комплекса»
СПЕЦИАЛЬНЫЕ ВОПРОСЫ ПРОЕКТИРОВАНИЯ И СТРОИТЕЛЬСТВА
ТРАНСПОРТНЫХ ОБЪЕКТОВ
Лекция 4
Динамический расчет железнодорожного пути на
прочность
Заведующий кафедрой
«Строительство дорог транспортного комплекса»
Алексей Колос
ПЕТЕРБУРГСКИЙ ГОСУДАРСТВЕННЫЙ УНИВЕРСИТЕТ ПУТЕЙ СООБЩЕНИЯ ИМПЕРАТОРА
АЛЕКСАНДРА I
Кафедра «Строительство дорог транспортного комплекса»

2.

2
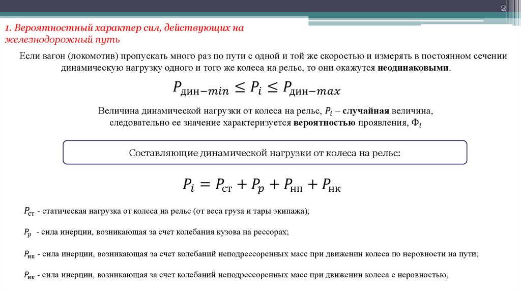
1. Вероятностный характер сил, действующих на
железнодорожный путь
Если вагон (локомотив) пропускать много раз по пути с одной и той же скоростью и измерять в постоянном сечении
динамическую нагрузку одного и того же колеса на рельс, то они окажутся неодинаковыми.
English     Русский Rules