16.15M
Category: physicsphysics

Подготовка к ЕГЭ по физике (2023 г.)

1.

Подготовка к ЕГЭ по физике.
2023г.
Линия 25: Механика, Уравнение теплового
баланса
Линия 26: Оптика (собирающие и рассеивающие
линзы, увеличение линзы; дифракционная
решетка-ширина спектра, расстояние между
спектрами);
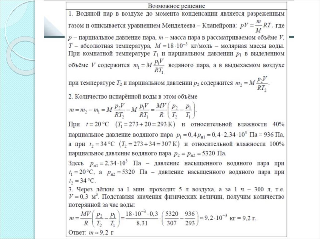
Линия 27: Молекулярная физика;
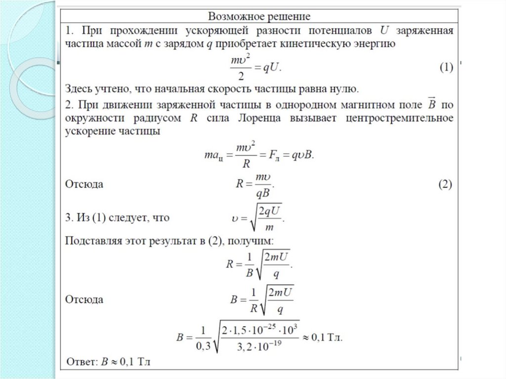
Линия 28: Электродинамика (от статики до ЭМИ);
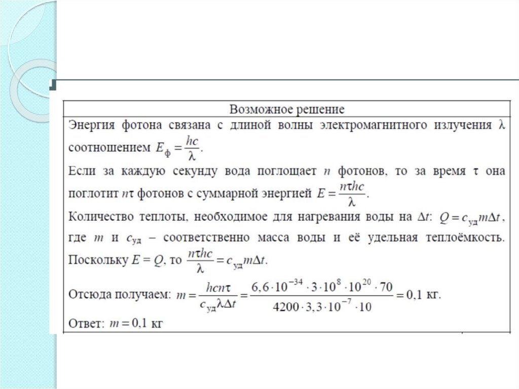
Линия 29: Кванты (не только фотоэффект),
давление света, ядерные реакции;
Линия 30: Связанные тела, законы сохранения,
статика (взрывов нет).
English     Русский Rules