671.94K
Category: informaticsinformatics

Переборные алгоритмы для проверки гипотезы Франкла

1.

Переборные алгоритмы для
проверки гипотезы Франкла
Исследовательский проект
Под руководством Аржанцева Ивана Владимировичка
Подготовлено Бурковым Иосифом Львовичем

2.

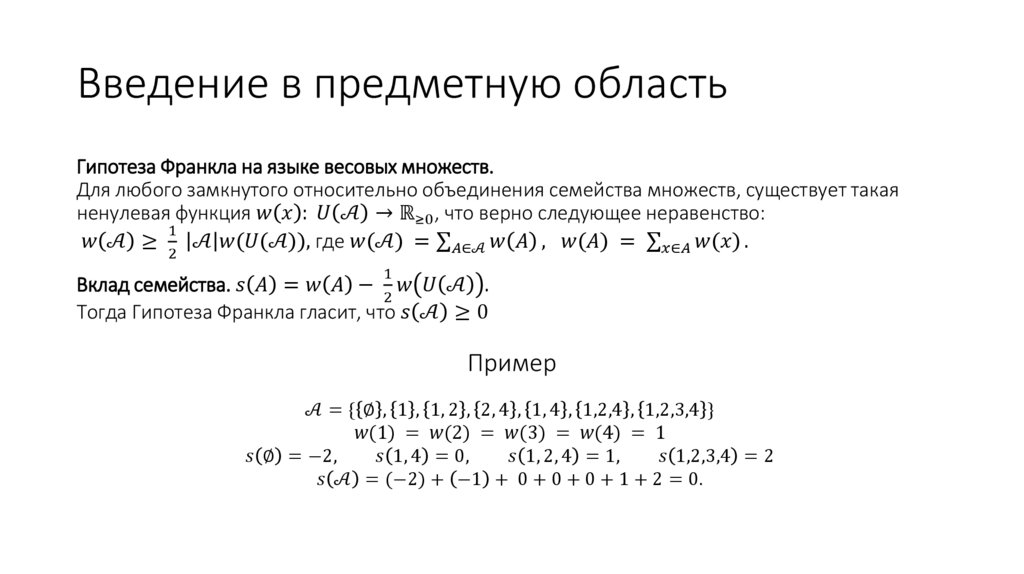
Введение в предметную область
Семейство называется замкнутым относительно объединения, если объединение любых двух
множеств этого семейства лежит в этом множестве
Универсумом семейства называется объединение всех множеств этого семейства
Пример
English     Русский Rules