4.12M
Category: pedagogypedagogy

Стратегические взаимодействия

1.

ʇʨʦʖʨʛʙʞʭʛʧʠʞʛ ʘʝʖʞʢʤʚʛʟʧʨʘʞʵ
ɺʢʞʨʦʞʟ ɺʖʙʖʛʘ
ʃɾʉ ɸʱʧʮʖʵ ʮʠʤʡʖ ʳʠʤʣʤʢʞʠʞ

2.

ʈʛʤʦʞʵ ʞʙʦ
! ʈʛʤʦʞʵ ʞʙʦ oo ʳʨʤ ʣʖʩʠʖ
ʞʝʩʭʖʴʯʖʵ ʧʨʦʖʨʛʙʞʭʛʧʠʞʛ ʦʛʮʛʣʞʵ ʡʴʚʛʟ ʪʞʦʢ
ʥʦʖʘʞʨʛʡʲʧʨʘ ʞ ʚʦʩʙʞʫ ʖʙʛʣʨʤʘ
! ʇʨʦʖʨʛʙʞʭʛʧʠʞʛ ʦʛʮʛʣʞʵ oo ʳʨʤ ʨʖʠʞʛ ʦʛʮʛʣʞʵ
ʠʤʨʤʦʱʛ ʥʦʞʣʞʢʖʴʨʧʵ ʧ ʩʭʛʨʤʢ
ʚʛʟʧʨʘʞʟ ʚʦʩʙʞʫ ʖʙʛʣʨʤʘ ʞ ʠʤʨʤʦʱʛ ʘʡʞʵʴʨ ʣʖ ʥʤʡʛʝʣʤʧʨʲ ʚʦʩʙʞʫ ʖʙʛʣʨʤʘ
ɺʢʞʨʦʞʟ ɺʖʙʖʛʘ
ʃɾʉ ɸʎʓ

3.

ʅʦʞʢʛʦʱ ʧʨʦʖʨʛʙʞʭʛʧʠʞʫ ʦʛʮʛʣʞʟ
ʅʦʞʢʛʦ ɸʖʣʵ ʞʙʦʖʛʨ ʧ ʚʦʩʝʲʵ
ʢʞ ʘ ʥʤʠʛʦ ʞ ʥʦʞʣʞʢʖʛʨ ʦʛʮʛʣʞʛ
ʤ ʨʤʢ ʧʚʛʡʖʨʲ ʡʞ ʛʢʩ ʧʨʖʘʠʩ ʞʡʞ
ʧʗʦʤʧʞʨʲ ʠʖʦʨʱ
1PLFS /JHIU CZ 5PN (PECFS $$ #: 4"
ɺʢʞʨʦʞʟ ɺʖʙʖʛʘ
ʃɾʉ ɸʎʓ

4.

ʅʦʞʢʛʦʱ ʧʨʦʖʨʛʙʞʭʛʧʠʞʫ ʦʛʮʛʣʞʟ
ʅʦʞʢʛʦ ʁʴʚʢʞʡʖ ʇʨʛʥʖʣʤʘʣʖ
ʧʤʗʦʖʡʖ ʩʦʤʜʖʟ ʥʤʢʞʚʤʦʤʘ ʞ ʦʛ
ʮʖʛʨ ʥʤ ʠʖʠʤʟ ʬʛʣʛ ʥʦʤʚʖʘʖʨʲ ʞʫ
ʣʖ ʦʱʣʠʛ
"MFNBOZ 'BSNFST .BSLFU 5PNBUPFT CZ +BNFT $PIFO $$ #:
ɺʢʞʨʦʞʟ ɺʖʙʖʛʘ
ʃɾʉ ɸʎʓ

5.

ʅʦʞʢʛʦ ʣʛʧʨʦʖʨʛʙʞʭʛʧʠʤʙʤ ʦʛʮʛʣʞʵ
ʅʦʞʢʛʦ ʂʖʮʖ ʥʦʞʮʡʖ ʘ ʧʨʤʡʤ
ʘʩʴ ʞ ʘʱʗʞʦʖʛʨ ʠʖʠʤʟ ʥʞʦʤʜʤʠ
ʛʟ ʠʩʥʞʨʲ ʧ ʵʗʡʤʠʤʢ ʧ ʠʖʥʩʧʨʤʟ
ʞʡʞ ʧ ʠʖʦʨʤʮʠʤʟ
ʅʞʦʤʜʠʞ CZ NBMBO $$ #:
ɺʢʞʨʦʞʟ ɺʖʙʖʛʘ
ʃɾʉ ɸʎʓ

6.

ʇʨʦʖʨʛʙʞʭʛʧʠʞʛ ʘʝʖʞʢʤʚʛʟʧʨʘʞʵ
ʄʥʦʛʚʛʡʛʣʞʛ
ʇʞʨʩʖʬʞʞ ʘ ʠʤʨʤʦʱʫ ʚʛʟʧʨʘʞʵ ʤʚʣʞʫ ʖʙʛʣʨʤʘ ʤʠʖʝʱʘʖʴʨ ʘʡʞʵʣʞʛ ʣʖ ʚʦʩʙʞʫ
ʖʙʛʣʨʤʘ oo ʨʤ ʛʧʨʲ ʨʖʠʞʛ ʧʞʨʩʖʬʞʞ ʘ ʠʤʨʤʦʱʫ ʖʙʛʣʨʱ ʥʦʞʣʞʢʖʴʨ ʧʨʦʖʨʛʙʞʭʛʧʠʞʛ
ʦʛʮʛʣʞʵ oo ʢʱ ʗʩʚʛʢ ʣʖʝʱʘʖʨʲ ʧʨʦʖʨʛʙʞʭʛʧʠʞʢʞ ʘʝʖʞʢʤʚʛʟʧʨʘʞʵʢʞ
ɺʢʞʨʦʞʟ ɺʖʙʖʛʘ
ʃɾʉ ɸʎʓ

7.

ʅʦʞʢʛʦʱ ʧʨʦʖʨʛʙʞʭʛʧʠʞʫ ʘʝʖʞʢʤʚʛʟʧʨʘʞʟ
ʅʦʞʢʛʦ ʇʨʦʖʨʛʙʞʭʛʧʠʤʛ ʘʝʖʞʢʤ
ʚʛʟʧʨʘʞʛ ʖʨʡʛʨʤʘ ʗʛʙʩʯʞʫ ʚʞʧʨʖʣ
ʬʞʴ 800 ʢʛʨʦʤʘ
1IPUP CZ (VJMMBVNF #BWJFSF $$ #:
ɺʢʞʨʦʞʟ ɺʖʙʖʛʘ
ʃɾʉ ɸʎʓ

8.

ʅʦʞʢʛʦʱ ʧʨʦʖʨʛʙʞʭʛʧʠʞʫ ʘʝʖʞʢʤʚʛʟʧʨʘʞʟ
ʅʦʞʢʛʦ ʈʤʦʙ ʢʛʜʚʩ ʨʖʠʧʞʧʨʤʢ
ʞ ʥʖʧʧʖʜʞʦʤʢ ʤʨʣʤʧʞʨʛʡʲʣʤ ʧʨʤʞ
ʢʤʧʨʞ ʥʤʛʝʚʠʞ
.PSHBO@ CZ 5JNPUIZ 7PHFM $$ #: /$
ɺʢʞʨʦʞʟ ɺʖʙʖʛʘ
ʃɾʉ ɸʎʓ

9.

ʅʦʞʢʛʦʱ ʧʨʦʖʨʛʙʞʭʛʧʠʞʫ ʘʝʖʞʢʤʚʛʟʧʨʘʞʟ
ʅʦʞʢʛʦ ʌʛʣʤʘʖʵ ʘʤʟʣʖ ʪʞʦʢ
ʣʖ ʤʡʞʙʤʥʤʡʞʧʨʞʭʛʧʠʤʢ ʦʱʣʠʛ
5IF 5BSJò 8BS JO 0VS 5BMLJOH )JTUPSZ
CZ *LIMBTVM "NBM $$ #: /$ $SPQQFE
ɺʢʞʨʦʞʟ ɺʖʙʖʛʘ
ʃɾʉ ɸʎʓ

10.

ʅʦʞʢʛʦʱ ʧʨʦʖʨʛʙʞʭʛʧʠʞʫ ʘʝʖʞʢʤʚʛʟʧʨʘʞʟ
ʅʦʞʢʛʦ ɺʞʥʡʤʢʖʨʞʭʛʧʠʞʛ ʥʛʦʛ
ʙʤʘʤʦʱ ʢʛʜʚʩ ʥʦʖʘʞʨʛʡʲʧʨʘʖʢʞ
ɸʧʨʦʛʭʖ ʧ ʂʞʣʞʧʨʦʤʢ ʞʣʤʧʨʦʖʣʣʱʫ ʚʛʡ ɾʨʖʡʞʞ ʊʛʚʛʦʞʠʤʟ
ʂʤʙʛʦʞʣʞ CZ ʅʦʛʧʧ ʧʡʩʜʗʖ ʅʦʛʝʞʚʛʣʨʖ ʆʤʧʧʞʞ
ɺʢʞʨʦʞʟ ɺʖʙʖʛʘ
ʃɾʉ ɸʎʓ

11.

ʈʞʥʱ ʧʨʦʖʨʛʙʞʭʛʧʠʞʫ ʘʝʖʞʢʤʚʛʟʧʨʘʞʟ
ʇʨʦʖʨʛʙʞʭʛʧʠʞʛ ʘʝʖʞʢʤʚʛʟʧʨʘʞʵ
ʄʚʣʤʘʦʛʢʛʣʣʱʛ
ʅʤʧʡʛʚʤʘʖʨʛʡʲʣʱʛ
ɶʙʛʣʨʱ ʥʦʞʣʞʢʖʴʨ ʦʛʮʛʣʞʵ
ʘ ʤʚʞʣ ʢʤʢʛʣʨ ʘʦʛʢʛʣʞ ʞ
ʣʛʝʖʘʞʧʞʢʤ ʚʦʩʙ ʤʨ ʚʦʩʙʖ
ɶʙʛʣʨʱ ʥʦʞʣʞʢʖʴʨ ʦʛʮʛʣʞʵ
ʥʤ ʤʭʛʦʛʚʞ ʝʣʖʵ ʤ ʥʦʛʚʱʚʩ
ʯʞʫ ʚʛʟʧʨʘʞʵʫ ʚʦʩʙʞʫ
ɺʢʞʨʦʞʟ ɺʖʙʖʛʘ
ʃɾʉ ɸʎʓ

12.

ɾʙʦʱ ʞ ʞʙʦʤʠʞ
! ɾʙʦʤʟ ʢʱ ʗʩʚʛʢ ʣʖʝʱʘʖʨʲ ʡʴʗʤʛ ʧʨʦʖʨʛʙʞʭʛʧʠʤʛ ʘʝʖʞʢʤʚʛʟʧʨʘʞʛ
ʣʛʧʠʤʡʲʠʞʫ ʖʙʛʣʨʤʘ
! ɾʙʦʤʠʖʢʞ oo ʖʙʛʣʨʤʘ
ɺʢʞʨʦʞʟ ɺʖʙʖʛʘ
ʵʘʡʵʴʯʞʫʧʵ ʩʭʖʧʨʣʞʠʖʢʞ ʳʨʤʙʤ ʘʝʖʞʢʤʚʛʟʧʨʘʞʵ
ʃɾʉ ɸʎʓ

13.

ɷʱʨʤʘʤʛ WT ʨʛʤʦʛʨʞʠʤ ʞʙʦʤʘʤʛ ʥʤʣʞʢʖʣʞʛ ʞʙʦʱ
! ɾʙʦʱ ʘ ʗʱʨʤʘʤʢ ʥʤʣʞʢʖʣʞʞ
ʠʖʠ ʥʦʖʘʞʡʤ ʨʤʜʛ ʵʘʡʵʴʨʧʵ ʧʨʦʖʨʛʙʞʭʛʧʠʞʢʞ
ʘʝʖʞʢʤʚʛʟʧʨʘʞʵʢʞ
ʃʖʥʦʞʢʛʦ ʨʛʣʣʞʧ ʞ ʮʖʮʠʞ
ɺʢʞʨʦʞʟ ɺʖʙʖʛʘ
ʃɾʉ ɸʎʓ

14.

ɷʱʨʤʘʤʛ WT ʨʛʤʦʛʨʞʠʤ ʞʙʦʤʘʤʛ ʥʤʣʞʢʖʣʞʛ ʞʙʦʱ
! ɸ ʨʤ ʜʛ ʘʦʛʢʵ ʢʣʤʙʤʛ ʞʝ ʨʤʙʤ
ʭʨʤ ʢʱ ʣʛ ʣʖʝʘʖʡʞ ʗʱ ʞʙʦʤʟ ʘ ʥʦʞʘʱʭʣʤʢ
ʧʢʱʧʡʛ ʵʘʡʵʛʨʧʵ ʞʙʦʤʟ ʘ ʨʛʤʦʛʨʞʠʤ ʞʙʦʤʘʤʢ
ʃʖʥʦʞʢʛʦ ʥʤʡʞʨʞʭʛʧʠʖʵ ʠʤʣʠʩʦʛʣʬʞʵ ʞ ʨʤʦʙ ʣʖ ʦʱʣʠʛ
*MMVTUSBUJPO CZ %BWJE ( ,MFJO 'BJS VTF
ɺʢʞʨʦʞʟ ɺʖʙʖʛʘ
ʃɾʉ ɸʎʓ

15.

ɶʡʙʤʦʞʨʢ ʦʖʗʤʨʱ ʧʤ ʧʨʦʖʨʛʙʞʭʛʧʠʞʢʞ ʘʝʖʞʢʤʚʛʟʧʨʘʞʵʢʞ
ʆʛʖʡʲʣʖʵ
ʧʞʨʩʖʬʞʵ
ɾʙʦʖ
ʆʛʮʛʣʞʛ
ɽʖʥʞʧʖʨʲ ʦʛʖʡʲʣʩʴ ʜʞʝʣʛʣʣʩʴ ʧʞʨʩʖʬʞʴ ʣʖ ʵʝʱʠʛ ʨʛʤʦʞʞ ʞʙʦ ʨʤ ʛʧʨʲ
ʧʤʝʚʖʨʲ ʨʛʤʦʛʨʞʠʤ ʞʙʦʤʘʩʴ ʢʤʚʛʡʲ ʞʙʦʩ
ɶʗʧʨʦʖʙʞʦʤʘʖʨʲʧʵ ʤʨ ʦʛʖʡʲʣʤʟ ʧʞʨʩʖʬʞʞ ʞ ʦʛʮʞʨʲ ʞʙʦʩ
ɺʢʞʨʦʞʟ ɺʖʙʖʛʘ
ʃɾʉ ɸʎʓ

16.

ʀʡʖʧʧʱ ʞʙʦ
ʇʨʦʖʨʛʙʞʭʛʧʠʞʛ ʘʝʖʞʢʤʚʛʟʧʨʘʞʵ
ʄʚʣʤʘʦʛʢʛʣʣʱʛ
ʅʤʧʡʛʚʤʘʖʨʛʡʲʣʱʛ
ɾʙʦʱ ʘ ʣʤʦʢʖʡʲʣʤʟ ʪʤʦʢʛ
ɾʙʦʱ ʘ ʦʖʝʘʛʦʣʩʨʤʟ ʪʤʦʢʛ
ɺʢʞʨʦʞʟ ɺʖʙʖʛʘ
ʃɾʉ ɸʎʓ

17.

ʅʤʧʨʩʥʡʛʣʞʛ ʘ ʘʩʝʱ
ʥʤ ʦʛʝʩʡʲʨʖʨʖʢ ɻɹʓ
ɺʢʞʨʦʞʟ ɺʖʙʖʛʘ
ʃɾʉ ɸʎʓ

18.

ɸʱʥʩʧʠʣʞʠ ʅʛʨʵ
ʅʛʨʵ ʥʡʖʣʞʦʩʛʨ ʥʤʧʨʩʥʞʨʲ ʘ ʘʩʝ ɾʝʘʛʧʨʣʤ ʭʨʤ
ʅʛʨʵ ʣʖʗʦʖʡ ʣʛ ʤʭʛʣʲ ʨʤ ʢʣʤʙʤ ʗʖʡʡʤʘ ʣʖ ɻɹʓ
ʅʛʨʵ ʨʤʭʣʤ ʝʣʖʛʨ ʣʖ ʠʖʠʤʛ ʣʖʥʦʖʘʡʛʣʞʛ ʫʤʭʛʨ ʥʤʧʨʩʥʞʨʲ
ʉ ʅʛʨʞ ʛʧʨʲ ʥʦʛʚʥʤʭʨʛʣʞʵ ʣʖ ʢʣʤʜʛʧʨʘʛ ʘʩʝʤʘ ʭʛʢ ʧʞʡʲʣʛʛ ʘʩʝ
ʨʛʢ ʗʤʡʲʮʛ ʤʣ ʥʦʞʘʡʛʠʖʛʨ ʅʛʨʴ
ʅʛʨʴ ʩʧʨʦʖʞʘʖʛʨ ʨʤʡʲʠʤ ʗʴʚʜʛʨʣʤʛ ʢʛʧʨʤ
ɺʢʞʨʦʞʟ ɺʖʙʖʛʘ
ʃɾʉ ɸʎʓ

19.

ʅʛʨʵ ʦʛʮʖʛʨ ʠʩʚʖ ʥʤʚʖʨʲ ʚʤʠʩʢʛʣʨʱ
! ʆʛʮʛʣʞʛ ʤ ʨʤʢ
ʘ ʠʖʠʞʛ ʘʩʝʱ ʥʤʚʖʨʲ ʚʤʠʩʢʛʣ
ʨʱ oo ʳʨʤ ʧʨʦʖʨʛʙʞʭʛʧʠʤʛ ʦʛʮʛʣʞʛ
! ʆʖʝʩʢʣʤ ʡʞ ʅʛʨʛ ʥʤʚʖʨʲ ʚʤʠʩʢʛʣʨʱ ʨʤʡʲʠʤ
ʘ ʡʩʭʮʞʟ ʘʩʝ ɾʡʞ ʘ ʨʤʥ ʡʩʭʮʞʫ ʘʩʝʤʘ
! ʅʛʨʵ ʥʦʞʫʤʚʞʨ ʠ ʘʱʘʤʚʩ
ʭʨʤ ʣʛʦʖʝʩʢʣʤ
ʅʤʚʖʨʲ ʚʤʠʩʢʛʣʨʱ ʢʤʜʣʤ ʢʖʠʧʞʢʩʢ ʘ ʥʵʨʲ ʘʩʝʤʘ
ɺʢʞʨʦʞʟ ɺʖʙʖʛʘ
ʃɾʉ ɸʎʓ

20.

ʅʛʨʵ ʦʛʮʖʛʨ ʠʩʚʖ ʥʤʚʖʨʲ ʚʤʠʩʢʛʣʨʱ
! ʈʤʙʚʖ ʅʛʨʵ ʥʦʞʣʞʢʖʛʨʧʵ ʞʝʩʭʖʨʲ ʞʨʤʙʞ ʥʦʞʛʢʣʱʫ ʠʖʢʥʖʣʞʟ ʥʦʤʮʡʱʫ ʡʛʨ
ʭʨʤʗʱ ʥʤʣʵʨʲ ʘ ʠʖʠʞʛ ʘʩʝʱ ʦʛʖʡʲʣʤ ʥʤʧʨʩʥʞʨʲ ʧ ʛʙʤ ʗʖʡʡʖʢʞ
! ɸ ʦʛʝʩʡʲʨʖʨʛ ʅʛʨʵ ʥʤʚʖʛʨ ʚʤʠʩʢʛʣʨʱ ʘ ʦʖʝʣʱʛ ʘʩʝʱ ʞ ʘ ʧʞʡʲʣʱʛ
ʞ ʘ ʨʛ
ʘ ʠʤʨʤʦʱʛ ʤʣ ʞʢʛʛʨ ʦʛʖʡʲʣʱʛ ʮʖʣʧʱ ʥʤʧʨʩʥʞʨʲ
ɺʢʞʨʦʞʟ ɺʖʙʖʛʘ
ʃɾʉ ɸʎʓ

21.

4IFMM $BSJCCFBO $VQ
ɺʢʞʨʦʞʟ ɺʖʙʖʛʘ
ʃɾʉ ɸʎʓ

22.

4IFMM $BSJCCFBO $VQ
oo ʈʦʞʣʞʚʖʚ ʞ ʈʤʗʖʙʤ ʙʦʩʥʥʤʘʤʟ ʳʨʖʥ ʨʩʦʣʞʦʖ 4IFMM $BSJCCFBO $VQ
ɸ ʤʚʣʤʟ ʞʝ ʙʦʩʥʥ ʧʤʮʡʞʧʲ ʧʗʤʦʣʱʛ
!
ɷʖʦʗʖʚʤʧʖ
!
ɹʦʛʣʖʚʱ
!
ʅʩʳʦʨʤ ʆʞʠʤ
ʇʢ -POHNPSF " 'FCSVBSZ "CTVSE $VQ 3VMF 0CTDVSFT 'PPUCBMM T 'JOBM (PBM 5IF 5JNFT 1
'FCSVBSZ 4JYUI $PMVNO 5IF (VBSEJBO 1
ɺʢʞʨʦʞʟ ɺʖʙʖʛʘ
ʃɾʉ ɸʎʓ

23.

ʀʨʤ ʘʱʫʤʚʞʨ ʘ ʧʡʛʚʩʴʯʞʟ ʳʨʖʥ
! ɸ ʧʡʛʚʩʴʯʞʟ ʳʨʖʥ ʘʱʫʤʚʞʨ ʥʤʗʛʚʞʨʛʡʲ ʙʦʩʥʥʱ
! ɻʧʡʞ ʩ ʣʛʧʠʤʡʲʠʞʫ ʠʤʢʖʣʚ ʤʚʞʣʖʠʤʘʤʛ ʠʤʡʞʭʛʧʨʘʤ ʤʭʠʤʘ
ʨʤ ʥʤʗʛʚʞʨʛʡʲ
ʤʥʦʛʚʛʡʵʛʨʧʵ ʥʤ ʡʞʭʣʱʢ ʘʧʨʦʛʭʖʢ
! ɻʧʡʞ ʧʩʢʢʖ ʤʭʠʤʘ ʘ ʡʞʭʣʱʫ ʘʧʨʦʛʭʖʫ ʤʚʞʣʖʠʤʘʖ
ʨʤ ʧʢʤʨʦʵʨ ʣʖ ʦʖʝʣʞʬʩ
ʝʖʗʞʨʱʫ ʞ ʥʦʤʥʩʯʛʣʣʱʫ ʢʵʭʛʟ
ɺʢʞʨʦʞʟ ɺʖʙʖʛʘ
ʃɾʉ ɸʎʓ

24.

ʅʤʡʤʜʛʣʞʛ ʥʛʦʛʚ ʝʖʠʡʴʭʞʨʛʡʲʣʱʢ ʢʖʨʭʛʢ
ɹʦʛʣʖʚʖ ʅʩʳʦʨʤ ʆʞʠʤ ɷʖʦʗʖʚʤʧ ɾ ʄ ʆʂ
ɹʦʛʣʖʚʖ
oo
ʅʩʳʦʨʤ ʆʞʠʤ
oo
oo
ɷʖʦʗʖʚʤʧ
ɾ oo ʞʙʦʱ ʄ oo ʤʭʠʞ ʆʂ oo ʦʖʝʣʞʬʖ ʢʵʭʛʟ
ɺʢʞʨʦʞʟ ɺʖʙʖʛʘ
ʃɾʉ ɸʎʓ
+2
−1
−1

25.

ʅʤʡʤʜʛʣʞʛ ʥʛʦʛʚ ʝʖʠʡʴʭʞʨʛʡʲʣʱʢ ʢʖʨʭʛʢ
ɹʦʛʣʖʚʖ ʅʩʳʦʨʤ ʆʞʠʤ ɷʖʦʗʖʚʤʧ ɾ ʄ ʆʂ
ɹʦʛʣʖʚʖ
oo
ʅʩʳʦʨʤ ʆʞʠʤ
oo
oo
ɷʖʦʗʖʚʤʧ
+2
ɾ oo ʞʙʦʱ ʄ oo ʤʭʠʞ ʆʂ oo ʦʖʝʣʞʬʖ ʢʵʭʛʟ
−1
−1
! ʅʩʳʦʨʤ ʆʞʠʤ ʩʜʛ ʣʛ ʢʤʜʛʨ ʝʖʣʵʨʲ ʛ ʢʛʧʨʤ ʘ ʙʦʩʥʥʛ
ɺʢʞʨʦʞʟ ɺʖʙʖʛʘ
ʃɾʉ ɸʎʓ

26.

ʅʤʡʤʜʛʣʞʛ ʥʛʦʛʚ ʝʖʠʡʴʭʞʨʛʡʲʣʱʢ ʢʖʨʭʛʢ
ɹʦʛʣʖʚʖ ʅʩʳʦʨʤ ʆʞʠʤ ɷʖʦʗʖʚʤʧ ɾ ʄ ʆʂ
ɹʦʛʣʖʚʖ
oo
ʅʩʳʦʨʤ ʆʞʠʤ
oo
oo
ɷʖʦʗʖʚʤʧ
+2
ɾ oo ʞʙʦʱ ʄ oo ʤʭʠʞ ʆʂ oo ʦʖʝʣʞʬʖ ʢʵʭʛʟ
−1
−1
! ɷʖʦʗʖʚʤʧʩ ʣʩʜʣʖ ʥʤʗʛʚʖ ʧ ʦʖʝʣʞʬʛʟ ʘ ʢʵʭʖ ʞ ʗʤʡʲʮʛ
ɺʢʞʨʦʞʟ ɺʖʙʖʛʘ
ʃɾʉ ɸʎʓ

27.

ʅʤʡʤʜʛʣʞʛ ʥʛʦʛʚ ʝʖʠʡʴʭʞʨʛʡʲʣʱʢ ʢʖʨʭʛʢ
ɹʦʛʣʖʚʖ ʅʩʳʦʨʤ ʆʞʠʤ ɷʖʦʗʖʚʤʧ ɾ ʄ ʆʂ
ɹʦʛʣʖʚʖ
oo
ʅʩʳʦʨʤ ʆʞʠʤ
oo
oo
ɷʖʦʗʖʚʤʧ
+2
ɾ oo ʞʙʦʱ ʄ oo ʤʭʠʞ ʆʂ oo ʦʖʝʣʞʬʖ ʢʵʭʛʟ
−1
−1
! ɹʦʛʣʖʚʩ ʩʧʨʦʖʞʘʖʛʨ ʥʤʦʖʜʛʣʞʛ ʧ ʦʖʝʣʞʬʛʟ ʘ ʢʵʭ
ɺʢʞʨʦʞʟ ɺʖʙʖʛʘ
ʃɾʉ ɸʎʓ

28.

ʃʛʠʤʨʤʦʱʛ ʥʦʖʘʞʡʖ ʨʩʦʣʞʦʖ
ɸ ʧʡʩʭʖʛ ʣʞʭʲʛʟ ʘ ʢʖʨʭʛ ʣʖ ʙʦʩʥʥʤʘʤʟ ʧʨʖʚʞʞ ʣʖʝʣʖʭʖʛʨʧʵ ʚʤʥʤʡʣʞʨʛʡʲʣʤʛ
ʘʦʛʢʵ
ɻʧʡʞ ʘ ʚʤʥʤʡʣʞʨʛʡʲʣʤʛ ʘʦʛʢʵ ʝʖʗʞʘʖʛʨʧʵ ʙʤʡ ʨʤ ʣʖʧʨʩʥʖʛʨ jʘʣʛʝʖʥʣʖʵ ʧʢʛʦʨʲx
ʢʖʨʭ ʧʦʖʝʩ ʝʖʠʖʣʭʞʘʖʛʨʧʵ ʥʤʗʛʚʤʟ ʠʤʢʖʣʚʱ ʝʖʗʞʘʮʛʟ ʳʨʤʨ ʙʤʡ
ɹʤʡ ʝʖʗʞʨʱʟ ʘ ʚʤʥʤʡʣʞʨʛʡʲʣʤʛ ʘʦʛʢʵ ʝʖʧʭʞʨʱʘʖʛʨʧʵ ʝʖ ʚʘʖ ʙʤʡʖ
ɺʢʞʨʦʞʟ ɺʖʙʖʛʘ
ʃɾʉ ɸʎʓ

29.

ʋʤʚ ʢʖʨʭʖ
ʀ ʟ ʢʞʣʩʨʛ ɷʖʦʗʖʚʤʧ ʧʩʢʛʡ ʝʖʗʞʨʲ ʙʤʡʖ ʞ ʧʨʖʦʖʡʧʵ ʩʚʛʦʜʖʨʲ ʧʭʛʨ
83′ ! ɹʄʁ ɽʖʗʞʡʖ ɹʦʛʣʖʚʖ
87′ ! ɹʄʁ ɽʖʯʞʨʣʞʠ ɷʖʦʗʖʚʤʧʖ ʥʦʞʗʡʞʝʞʡʧʵ ʠ ʧʘʤʞʢ ʘʤʦʤʨʖʢ ʤʗʢʛʣʵʡʧʵ
ʣʛʧʠʤʡʲʠʞʢʞ ʥʛʦʛʚʖʭʖʢʞ ʧ ʘʦʖʨʖʦʛʢ ʞy ʤʨʥʦʖʘʞʡ ʢʵʭ ʘ ʧʤʗʧʨʘʛʣʣʱʛ
ʘʤʦʤʨʖ
ʄʚʣʖʠʤ ʣʖ ʳʨʤʢ ʞʧʨʤʦʞʵ ʣʛ ʝʖʠʤʣʭʞʡʖʧʲy
ʇʢ ʘʞʚʛʤʦʤʡʞʠ ?iiT,ffrrrXvQmim#2X+QKfr i+?\p4h?TubL@9Tdr
ɺʢʞʨʦʞʟ ɺʖʙʖʛʘ
ʃɾʉ ɸʎʓ

30.

ʋʤʚ ʢʖʨʭʖ
ʃʖ ʥʤʧʡʛʚʣʞʫ ʢʞʣʩʨʖʫ ɷʖʦʗʖʚʤʧ ʝʖʯʞʯʖʡ ʞ ʧʘʤʞ ʞ ʭʩʜʞʛ ʘʤʦʤʨʖ ʖ ɹʦʛʣʖʚʖ
ʗʛʝʩʧʥʛʮʣʤ ʥʱʨʖʡʖʧʲ ʝʖʗʞʨʲ ʢʵʭ ʫʤʨʵ ʗʱ ʘ ʧʘʤʞ
Гренада
Барбадос
ɺʢʞʨʦʞʟ ɺʖʙʖʛʘ
ʃɾʉ ɸʎʓ

31.

ʄʘʛʦʨʖʟʢ ʞʡʞ ʠ ʭʛʢʩ ʥʦʞʘʛʡʤ ʥʦʖʘʞʡʤ ͊
! ɷʖʦʗʖʚʤʧ ʚʤʗʞʡʧʵ ʣʖʝʣʖʭʛʣʞʵ ʚʤʥʤʡʣʞʨʛʡʲʣʤʙʤ ʘʦʛʢʛʣʞ
ʝʖʗʞʡ ʙʤʡ ʠʤʨʤʦʱʟ
ʗʱʡ ʝʖʧʭʞʨʖʣ ʝʖ ʚʘʖ ʞ ʝʖʣʵʡ ʗʡʖʙʤʚʖʦʵ ʳʨʤʢʩ ʥʛʦʘʤʛ ʢʛʧʨʤ ʘ ʙʦʩʥʥʛ
ɺʢʞʨʦʞʟ ɺʖʙʖʛʘ
ʃɾʉ ɸʎʓ

32.

ʇʨʦʖʨʛʙʞʭʛʧʠʤʛ ʢʖʣʞʥʩʡʞʦʤʘʖʣʞʛ
! ʇʞʨʩʖʬʞʵ ʣʖ ʢʖʨʭʛ ɷʖʦʗʖʚʤʧ oo ɹʦʛʣʖʚʖ ʵʘʡʵʛʨʧʵ ʥʦʞʢʛʦʤʢ ʧʨʦʖʨʛʙʞʭʛʧʠʤʙʤ
ʢʖʣʞʥʩʡʞʦʤʘʖʣʞʵ
! ɸʤʝʣʞʠʣʤʘʛʣʞʛ ʨʖʠʤʟ ʧʞʨʩʖʬʞʞ oo ʳʨʤ ʥʦʤʠʤʡ ʤʦʙʖʣʞʝʖʨʤʦʤʘ ʘʧʶ ʚʛʡʤ
ʘ jʥʡʤʫʞʫx ʥʦʖʘʞʡʖʫ ʨʩʦʣʞʦʖ
! ʀʖʠ ʣʛ ʚʤʥʩʧʨʞʨʲ ʘʤʝʣʞʠʣʤʘʛʣʞʵ ʥʤʚʤʗʣʱʫ ʧʞʨʩʖʬʞʟ ʞ ʧʤʝʚʖʨʲ ʥʦʖʘʞʡʲʣʱʛ
ʧʨʞʢʩʡʱ ʚʡʵ ʞʙʦʤʠʤʘ oo ʝʖʚʖʭʖ ʞʝ ʤʗʡʖʧʨʞ ʚʞʝʖʟʣʖ ʢʛʫʖʣʞʝʢʤʘ
ɺʢʞʨʦʞʟ ɺʖʙʖʛʘ
ʃɾʉ ɸʎʓ

33.

ʅʤʧʡʛʚʣʛʛ ʚʛʡʤ ʋʤʡʢʧʖ
ɺʢʞʨʦʞʟ ɺʖʙʖʛʘ
ʃɾʉ ɸʎʓ

34.

ʅʤʧʡʛʚʣʛʛ ʚʛʡʤ ʋʤʡʢʧʖ
! ʅʦʞʢʛʦʱ ʧʨʦʖʨʛʙʞʭʛʧʠʞʫ ʘʝʖʞʢʤʚʛʟʧʨʘʞʟ ʢʤʜʣʤ ʤʗʣʖʦʩʜʞʨʲ ʞ ʘ ʫʩʚʤʜʛʧʨ
ʘʛʣʣʤʟ ʡʞʨʛʦʖʨʩʦʛ
! ʄʚʞʣ ʞʝ ʨʖʠʞʫ ʥʦʞʢʛʦʤʘ oo ʧʞʨʩʖʬʞʵ
ʤʥʞʧʖʣʣʖʵ ʘ ʦʖʧʧʠʖʝʛ ɶʦʨʩʦʖ
ʀʤʣʖʣ ɺʤʟʡʵ jʅʤʧʡʛʚʣʛʛ ʚʛʡʤ ʋʤʡʢʧʖx
ʇʢ ʨʛʤʦʛʨʞʠʤ ʞʙʦʤʘʤʛ ʤʥʞʧʖʣʞʛ ʳʨʤʟ ʧʞʨʩʖʬʞʞ ʘ WPO /FVNBOO + .PSHFOTUFSO 0
5IFPSZ PG (BNFT BOE &DPOPNJD #FIBWJPS 1SJODFUPO 1SJODFUPO 6OJWFSTJUZ 1SFTT 1 o
ɺʢʞʨʦʞʟ ɺʖʙʖʛʘ
ʃɾʉ ɸʎʓ

35.

ʋʤʡʢʧ ʘʧʨʖʛʨ ʣʖ ʥʩʨʞ ʩ ʂʤʦʞʖʦʨʞ
74
ɺʜʛʟʢʧ ʂʤʦʞʖʦʨʞ jʃʖʥʤʡʛʤʣx
ʥʦʛʧʨʩʥʣʤʙʤ ʢʞʦʖ
ʎʛʦʡʤʠ ʋʤʡʢʧ ʞʝʘʛʧʨʣʱʟ ʡʤʣʚʤʣʧʠʞʟ
ʧʱʯʞʠ
ɺʢʞʨʦʞʟ ɺʖʙʖʛʘ
ʃɾʉ ɸʎʓ

36.

ʋʤʡʢʧ ʘ ʤʥʖʧʣʤʧʨʞ
ʂʤʦʞʖʦʨʞ ʩʙʦʤʜʖʛʨ ʩʣʞʭʨʤʜʞʨʲ ʋʤʡʢʧʖ ʛʧʡʞ ʨʤʨ ʣʛ ʤʨʧʨʩʥʞʨ
ʋʤʡʢʧ ʥʦʞʣʞʢʖʛʨ ʦʛʮʛʣʞʛ ʤʨʥʦʖʘʞʨʲʧʵ ʣʖ ʠʤʣʨʞʣʛʣʨ
ɺʢʞʨʦʞʟ ɺʖʙʖʛʘ
ʃɾʉ ɸʎʓ

37.

ʅʡʖʣ ʧʥʖʧʛʣʞʵ
ʋʤʡʢʧ ʣʖʘʛʯʖʛʨ ɸʖʨʧʤʣʖ ʞ ʥʦʛʚʡʖʙʖʛʨ ʛʢʩ ʥʤʛʫʖʨʲ ʘʢʛʧʨʛ
ʧ ʣʞʢ ʣʖ ʥʤʛʝʚʛ ʘ ɺʩʘʦ ʖ ʤʨʨʩʚʖ oo ʣʖ ʥʖʦʤʫʤʚʛ ʣʖ ʠʤʣʨʞʣʛʨ
ɺʢʞʨʦʞʟ ɺʖʙʖʛʘ
ʃɾʉ ɸʎʓ

38.

ʋʤʡʢʧ ʞ ɸʖʨʧʤʣ ʧʖʚʵʨʧʵ ʣʖ ʥʤʛʝʚ
ʀʖʠ ʨʤʡʲʠʤ ʥʤʛʝʚ ʨʦʤʙʖʛʨʧʵ ʋʤʡʢʧ ʞ ɸʖʨʧʤʣ ʝʖʢʛʭʖʴʨ ʣʖ ʥʡʖʨʪʤʦʢʛ
ʂʤʦʞʖʦʨʞ ɸʖʨʧʤʣ ʧʭʞʨʖʛʨ ʭʨʤ ʂʤʦʞʖʦʨʞ ʩʜʛ ʣʛ ʩʙʣʖʨʲʧʵ ʝʖ ʣʞʢʞ
ɺʢʞʨʦʞʟ ɺʖʙʖʛʘ
ʃɾʉ ɸʎʓ

39.

ʋʤʡʢʧ ʣʛ ʧʤʙʡʖʮʖʛʨʧʵ ʧ ɸʖʨʧʤʣʤʢ
oo yʠ ʳʨʤʢʩ ʭʛʡʤʘʛʠʩ ʣʖʚʤ ʥʤʚʫʤʚʞʨʲ ʧ ʨʤʟ ʜʛ ʢʛʦʠʤʟ ʭʨʤ ʞ ʠʤ ʢʣʛ
ʃʛʩʜʛʡʞ ʘʱ ʚʩʢʖʛʨʛ ʭʨʤ ʛʧʡʞ ʗʱ ʣʖ ʢʛʧʨʛ ʥʦʛʧʡʛʚʤʘʖʨʛʡʵ ʗʱʡ ʵ ʨʖʠʤʛ
ʣʞʭʨʤʜʣʤʛ ʥʦʤʞʧʮʛʧʨʘʞʛ ʢʤʙʡʤ ʗʱ ʢʛʣʵ ʤʧʨʖʣʤʘʞʨʲ
oo ʃʤ ʭʨʤ ʤʣ ʢʤʜʛʨ ʧʚʛʡʖʨʲ
oo ʈʤ ʜʛ ʭʨʤ ʧʚʛʡʖʡ ʗʱ ʵ
oo ʈʤʙʚʖ ʧʠʖʜʞʨʛ ʢʣʛ ʠʖʠ ʥʤʧʨʩʥʞʡʞ ʗʱ ʘʱ
oo ɽʖʠʖʝʖʡ ʗʱ ʳʠʧʨʦʛʣʣʱʟ ʥʤʛʝʚ
ʋʤʡʢʧ ʩʘʛʦʛʣ ʭʨʤ ʂʤʦʞʖʦʨʞ ʥʤʧʨʩʥʞʡ ʞʢʛʣʣʤ ʨʖʠ
ʀʤʣʖʣ ɺʤʟʡʲ ɶ ɽʖʥʞʧʠʞ ʤ ʎʛʦʡʤʠʛ ʋʤʡʢʧʛ ʂ ʅʦʖʘʚʖ ʇ
ɺʢʞʨʦʞʟ ɺʖʙʖʛʘ
ʃɾʉ ɸʎʓ

40.

ʋʤʡʢʧʩ ʣʩʜʣʤ ʥʦʞʣʵʨʲ ʦʛʮʛʣʞʛ
ʁʤʣʚʤʣ
ʀʛʣʨʛʦʗʛʦʞ ɺʩʘʦ
ʄʣʞ ʧ ɸʖʨʧʤʣʤʢ ʢʤʙʩʨ ʘʱʟʨʞ ʘ ʀʛʣʨʛʦʗʛʦʞ ʙʚʛ ʞʫ ʥʤʛʝʚ ʚʛʡʖʛʨ ʛʚʞʣʧʨʘʛʣʣʩʴ
ʥʦʤʢʛʜʩʨʤʭʣʩʴ ʤʧʨʖʣʤʘʠʩ
ɺʢʞʨʦʞʟ ɺʖʙʖʛʘ
ʃɾʉ ɸʎʓ

41.

ʋʤʡʢʧʩ ʣʩʜʣʤ ʥʦʞʣʵʨʲ ʦʛʮʛʣʞʛ
ʁʤʣʚʤʣ
ʀʛʣʨʛʦʗʛʦʞ ɺʩʘʦ
ʄʣʞ ʧ ɸʖʨʧʤʣʤʢ ʢʤʙʩʨ ʘʱʟʨʞ ʘ ʀʛʣʨʛʦʗʛʦʞ ʙʚʛ ʞʫ ʥʤʛʝʚ ʚʛʡʖʛʨ ʛʚʞʣʧʨʘʛʣʣʩʴ
ʥʦʤʢʛʜʩʨʤʭʣʩʴ ʤʧʨʖʣʤʘʠʩ
ʁʞʗʤ ʚʤʛʫʖʨʲ ʚʤ ɺʩʘʦʖ ʠʤʣʛʭʣʤʟ ʤʧʨʖʣʤʘʠʞ ʥʤʛʝʚʖ
ɺʢʞʨʦʞʟ ɺʖʙʖʛʘ
ʃɾʉ ɸʎʓ

42.

ʂʤʦʞʖʦʨʞ ʧʨʤʞʨ ʥʛʦʛʚ ʨʛʢ ʜʛ ʘʱʗʤʦʤʢ
ʁʤʣʚʤʣ
ʀʛʣʨʛʦʗʛʦʞ ɺʩʘʦ
ʄʣ ʢʤʜʛʨ ʤʧʨʖʣʤʘʞʨʲ ʧʘʤʟ ʥʤʛʝʚ ʘ ʀʛʣʨʛʦʗʛʦʞ ʝʣʖʵ ʭʨʤ ʚʦʩʙʤʟ ʥʤʛʝʚ ʚʛʡʖʛʨ
ʨʖʢ ʤʧʨʖʣʤʘʠʩ ʞ ʋʤʡʢʧ ʢʤʜʛʨ ʧʤʟʨʞ
ɺʢʞʨʦʞʟ ɺʖʙʖʛʘ
ʃɾʉ ɸʎʓ

43.

ʂʤʦʞʖʦʨʞ ʧʨʤʞʨ ʥʛʦʛʚ ʨʛʢ ʜʛ ʘʱʗʤʦʤʢ
ʁʤʣʚʤʣ
ʀʛʣʨʛʦʗʛʦʞ ɺʩʘʦ
ʄʣ ʢʤʜʛʨ ʤʧʨʖʣʤʘʞʨʲ ʧʘʤʟ ʥʤʛʝʚ ʘ ʀʛʣʨʛʦʗʛʦʞ ʝʣʖʵ ʭʨʤ ʚʦʩʙʤʟ ʥʤʛʝʚ ʚʛʡʖʛʨ
ʨʖʢ ʤʧʨʖʣʤʘʠʩ ʞ ʋʤʡʢʧ ʢʤʜʛʨ ʧʤʟʨʞ
ʁʞʗʤ ʚʤʛʫʖʨʲ ʚʤ ɺʩʘʦʖ ʠʤʣʛʭʣʤʟ ʤʧʨʖʣʤʘʠʞ ʚʦʩʙʤʙʤ ʥʤʛʝʚʖ
ɺʢʞʨʦʞʟ ɺʖʙʖʛʘ
ʃɾʉ ɸʎʓ

44.

ʅʦʤʨʞʘʤʥʤʡʤʜʣʱʛ ʞʣʨʛʦʛʧʱ
! ɸ ʳʨʤʟ ʞʙʦʛ ʞʣʨʛʦʛʧʱ ʞʙʦʤʠʤʘ ʥʦʤʨʞʘʤʥʤʡʤʜʣʱ
! ʈʖʠʞʛ ʞʙʦʱ ʣʖʝʱʘʖʴʨʧʵ ʞʙʦʖʢʞ ʧ ʣʩʡʛʘʤʟ ʧʩʢʢʤʟ ʞʡʞ oo ʘ ʧʡʩʭʖʛ ʚʘʩʫ
ʞʙʦʤʠʤʘ oo ʖʣʨʖʙʤʣʞʧʨʞʭʛʧʠʞʢʞ
! ʍʨʤʗʱ ʩʘʞʚʛʨʲ
ʭʨʤ ʞʣʨʛʦʛʧʱ ʞʙʦʤʠʤʘ ʚʛʟʧʨʘʞʨʛʡʲʣʤ ʥʦʤʨʞʘʤʥʤʡʜʣʱ
ʦʖʧʧʢʤʨʦʞʢ ʘʧʛ ʘʤʝʢʤʜʣʱʛ ʧʬʛʣʖʦʞʞ ʦʖʝʘʞʨʞʵ ʧʤʗʱʨʞʟ
ɺʢʞʨʦʞʟ ɺʖʙʖʛʘ
ʃɾʉ ɸʎʓ

45.

ʇʬʛʣʖʦʞʞ ʞ
! ɻʧʡʞ ʋʤʡʢʧ ʞ ʂʤʦʞʖʦʨʞ ʘʱʟʚʩʨ ʣʖ ʤʚʣʤʟ ʧʨʖʣʬʞʞ
ʨʤ ʂʤʦʞʖʦʨʞ ʩʗʲʛʨ
ʋʤʡʢʧʖ oo ʳʨʤ ʗʩʚʛʨ ʥʤʗʛʚʖ ʂʤʦʞʖʦʨʞ
ʂ 9
ʁʤʣʚʤʣ
ʀʛʣʨʛʦʗʛʦʞ ɺʩʘʦ
ʂ ʋ
ʁʤʣʚʤʣ
ɺʢʞʨʦʞʟ ɺʖʙʖʛʘ
ʀʛʣʨʛʦʗʛʦʞ ɺʩʘʦ
ʃɾʉ ɸʎʓ

46.

ʇʬʛʣʖʦʞʟ
! ɻʧʡʞ ʋʤʡʢʧ ʘʱʟʚʛʨ ʘ ɺʩʘʦʛ
ʖ ʂʤʦʞʖʦʨʞ oo ʘ ʀʛʣʨʛʦʗʛʦʞ ʋʤʡʢʧ ʧʥʖʧʛʨʧʵ
ʤʣ ʧʵʚʛʨ ʣʖ ʥʖʦʤʫʤʚ ʞ ʤʨʥʦʖʘʞʨʧʵ ʣʖ ʠʤʣʨʞʣʛʣʨ
ʂ
ʁʤʣʚʤʣ
ɺʢʞʨʦʞʟ ɺʖʙʖʛʘ
ʋ
ʀʛʣʨʛʦʗʛʦʞ ɺʩʘʦ
ʃɾʉ ɸʎʓ

47.

ʇʬʛʣʖʦʞʟ
! ɻʧʡʞ ʋʤʡʢʧ ʘʱʟʚʛʨ ʘ ʀʛʣʨʛʦʗʛʦʞ
ʖ ʂʤʦʞʖʦʨʞ oo ʘ ɺʩʘʦʛ ʨʤ ʋʤʡʢʧ ʨʤʜʛ
ʧʥʖʧʛʨʧʵ ʫʤʨʵ ʞ ʣʛ ʗʩʚʛʨ ʘ ʗʛʝʤʥʖʧʣʤʧʨʞ ʠʖʠ ʣʖ ʠʤʣʨʞʣʛʣʨʛ
ʋ
ʁʤʣʚʤʣ
ɺʢʞʨʦʞʟ ɺʖʙʖʛʘ
ʂ
ʀʛʣʨʛʦʗʛʦʞ ɺʩʘʦ
ʃɾʉ ɸʎʓ

48.

ʅʦʤʨʞʘʤʥʤʡʤʜʣʱʛ ʞʣʨʛʦʛʧʱ
! ɸ ʞʣʨʛʦʛʧʖʫ ʂʤʦʞʖʦʨʞ oo ʤʠʖʝʖʨʲʧʵ ʧ ʋʤʡʢʧʤʢ ʣʖ ʤʚʣʤʟ ʧʨʖʣʬʞʞ
ʩʗʞʨʲ ʛʙʤ
ʞ ʧʨʖʨʲ ʥʤʗʛʚʞʨʛʡʛʢ ʘ ʳʨʤʟ ʞʙʦʛ
! ɸ ʞʣʨʛʦʛʧʖʫ ʋʤʡʢʧʖ oo ʤʠʖʝʖʨʲʧʵ ʧ ʂʤʦʞʖʦʨʞ ʣʖ ʦʖʝʣʱʫ ʧʨʖʣʬʞʵʫ ʘ ʳʨʤʢ
ʧʡʩʭʖʛ ʋʤʡʢʧ ʧʥʖʧʛʨʧʵ ʖ ʝʣʖʭʞʨ ʧʨʖʣʛʨ ʥʤʗʛʚʞʨʛʡʛʢ
ɺʢʞʨʦʞʟ ɺʖʙʖʛʘ
ʃɾʉ ɸʎʓ

49.

ʍʛʢ ʘʧʶ ʝʖʠʤʣʭʞʡʤʧʲ
! ɸ ʦʖʧʧʠʖʝʛ ʋʤʡʢʧ ʥʦʞʣʵʡ ʦʛʮʛʣʞʛ ʘʱʟʨʞ ʘ ʀʛʣʨʛʦʗʛʦʞ
ʖ ʣʛʧʠʤʡʲʠʤ ʢʞʣʩʨ
ʧʥʩʧʨʵ ʩʘʞʚʛʡ ʚʦʩʙʤʟ ʥʤʛʝʚ ʥʦʤʣʤʧʵʯʞʟʧʵ ʢʞʢʤ ʞ ʩʘʤʝʵʯʞʟ ʂʤʦʞʖʦʨʞ
ʋ
ʁʤʣʚʤʣ
ɺʢʞʨʦʞʟ ɺʖʙʖʛʘ
ʂ
ʀʛʣʨʛʦʗʛʦʞ ɺʩʘʦ
ʃɾʉ ɸʎʓ

50.

ʄʫʤʨʖ ʣʖ ʘʛʚʲʢ
ɺʢʞʨʦʞʟ ɺʖʙʖʛʘ
ʃɾʉ ɸʎʓ

51.

ʄ ʜʞʝʣʞ ʘ ʴʜʣʤʖʪʦʞʠʖʣʧʠʞʫ ʥʦʤʘʞʣʬʞʵʫ
Лимпопо
! ʅʛʦʛʣʛʧʛʢʧʵ ʘ ʴʜʣʤʖʪʦʞʠʖʣʧʠʩʴ ʥʦʤʘʞʣ
ʬʞʴ ʁʞʢʥʤʥʤ
! ɽʚʛʧʲ ʣʛʦʛʚʠʤ ʗʱʘʖʴʨ ʙʦʤʝʱ
ʖ ʢʛʧʨʣʱʛ
ʜʞʨʛʡʞ ʧ ʚʖʘʣʞʫ ʥʤʦ ʘʛʦʵʨ ʭʨʤ ʢʞʦ ʥʤ
ʡʤʣ ʠʤʡʚʤʘʧʨʘʖ
ɺʢʞʨʦʞʟ ɺʖʙʖʛʘ
ʃɾʉ ɸʎʓ

52.

ɸ ʚʛʦʛʘʣʛ ʧʡʩʭʖʛʨʧʵ ʨʦʖʙʛʚʞʵ
! ɸ ʚʤʢ ʈʖʩ ʞ ʛʙʤ ʧʛʢʲʞ
ʜʞʨʛʡʛʟ ʤʚʣʤʟ ʞʝ
ʚʛʦʛʘʛʣʲ ʁʞʢʥʤʥʤ ʩʚʖʦʞʡʖ ʢʤʡʣʞʵ ʞ ʤʣ
ʧʙʤʦʛʡ ʚʤʨʡʖ
! ʈʖʩ ʩʘʛʦʛʣ
ʭʨʤ ʘ ʛʙʤ ʨʦʖʙʛʚʞʞ ʘʞʣʤʘʖʨʖ
ʧʤʧʛʚʠʖ ʘʤʧʲʢʞʚʛʧʵʨʞʡʛʨʣʵʵ ʃʤʢʗʛʠʤ
! ʈʛʥʛʦʲ ʨʤ ʤʣ ʨʤʭʣʤ ʝʣʖʛʨ ʭʨʤ ʤʣʖ ʘʛʚʲʢʖ
ɺʢʞʨʦʞʟ ɺʖʙʖʛʘ
ʃɾʉ ɸʎʓ

53.

ʈʖʩ ʣʩʜʣʤ ʥʤʨʤʦʤʥʞʨʲʧʵ ʥʦʞʣʵʨʲ ʦʛʮʛʣʞʛ
ʄʣ ʢʤʜʛʨ ʤʗʘʞʣʞʨʲ ʃʤʢʗʛʠʤ ʘ ʠʤʡʚʤʘʧʨʘʛ
ɾʡʞ ʣʛ ʤʗʘʞʣʵʨʲ ʞ ʤʧʨʖʘʞʨʲ ʧʘʤʞ ʥʤʚʤʝʦʛʣʞʵ ʘ ʨʤʢ ʭʨʤ ʤʣʖ ʘʛʚʲʢʖ ʥʦʞ ʧʛʗʛ
ɺʢʞʨʦʞʟ ɺʖʙʖʛʘ
ʃɾʉ ɸʎʓ

54.

ʇ ʤʚʣʤʟ ʧʨʤʦʤʣʱ
! ʈʖʩ ʥʤʣʞʢʖʛʨ ʭʨʤ ʛʧʡʞ ʤʣ ʤʗʘʞʣʞʨ ʃʤʢʗʛʠʤ ʘ ʠʤʡʚʤʘʧʨʘʛ ʨʤ ʢʣʤʙʞʛ ʜʞʨʛʡʞ
ʚʛʦʛʘʣʞ ʥʦʞʧʤʛʚʞʣʵʨʧʵ ʠ ʣʛʢʩ
! ʄʣʞ ʣʛ ʥʤʨʛʦʥʵʨ ʘʛʚʲʢʩ ʘ ʚʛʦʛʘʣʛ ʞ ʘʢʛʧʨʛ ʧʚʛʡʖʴʨ ʘʧʶ ʭʨʤʗʱ ʝʖʯʞʨʞʨʲ ʚʛʦʛʘʣʴ
ʤʨ ʣʛʛ ʥʤʥʦʤʗʩʴʨ ʥʦʤʙʣʖʨʲ ʧʜʛʭʲ ʛʛ ʚʤʢ ʞʡʞ ʚʖʜʛ ʛʛ ʧʖʢʩ
ʇʢ ʦʛʥʤʦʨʖʜʞ ʤʗ ʞʝʘʛʧʨʣʱʫ ʧʡʩʭʖʵʫ jʤʫʤʨʱ ʣʖ ʘʛʚʲʢx ʘ ʔɶʆ ʘ oo ʞ oo ʙʙ
ɺʢʞʨʦʞʟ ɺʖʙʖʛʘ
ʃɾʉ ɸʎʓ

55.

ʇ ʚʦʩʙʤʟ ʧʨʤʦʤʣʱ
! ʈʖʩ ʝʣʖʛʨ ʭʨʤ ʗʱʘʖʛʨ ʘ ʨʛʫ ʧʡʩʭʖʵʫ
ʠʤʙʚʖ ʠʤʙʤ ʨʤ ʣʖʝʱʘʖʴʨ ʘʛʚʲʢʤʟ
ʠʖʠ ʣʛʧʠʤʡʲʠʞʫ ʛʙʤ ʝʣʖʠʤʢʱʫ ʤʨʥʦʖʘʞʡʞ ʘ ʨʴʦʲʢʩ ʝʖ ʨʖʠʤʛ
ɻʧʡʞ ʠʨʤ ʨʤ ʚʤʣʛʧʛʨ ʣʖ ʈʖʩ ʘ ʥʤʡʞʬʞʴ ʈʖʩ ʙʦʤʝʞʨ ʨʴʦʛʢʣʱʟ ʧʦʤʠ
! ʄʣ ʘʞʚʛʡ
! ʂʤʜʛʨ ʃʤʢʗʛʠʤ ʥʤʭʩʘʧʨʘʩʛʨ ʩʙʦʤʝʩ ʞ ʩʛʚʛʨ ʧʖʢʖ
ʇʢ ʨʛʠʧʨ ʚʛʟʧʨʘʩʴʯʛʙʤ ʝʖʠʤʣʖ ʤ ʝʖʥʦʛʯʛʣʞʞ ʠʤʡʚʤʘʧʨʘʖ 8JUDIDSBGU 4VQQSFTTJPO "DU ʥʦʞʣʵʨʤʙʤ
ʥʖʦʡʖʢʛʣʨʤʢ ʔɶʆ ʘ ʙ
ɺʢʞʨʦʞʟ ɺʖʙʖʛʘ
ʃɾʉ ɸʎʓ

56.

ɸ ʚʛʦʛʘʣʛ ʧʡʩʭʖʛʨʧʵ ʨʦʖʙʛʚʞʵ
! ʄʣʖ ʘʞʚʛʡʖ
ʠʖʠ ʙʤʦʛʡ ʚʤʢ ʈʖʩ oo ʨʛʥʛʦʲ ʛʟ
ʣʛʗʛʝʤʥʖʧʣʤ ʤʧʨʖʘʖʨʲʧʵ ʘ ʦʤʚʣʤʟ ʚʛʦʛʘʣʛ
! ʄʣʖ ʝʣʖʛʨ ʭʨʤ ʛʧʡʞ ʠʤʙʤ ʨʤ ʞ ʤʗʘʞʣʵʨ ʘ
ʨʦʖʙʛʚʞʞ ʨʤ ʳʨʤ ʗʩʚʛʨ ʤʣʖ ʈʖʩ ʩʜʛ ʚʖʘʣʤ
ʣʖ ʣʛʛ ʠʤʧʤ ʥʤʧʢʖʨʦʞʘʖʛʨ
ɺʢʞʨʦʞʟ ɺʖʙʖʛʘ
ʃɾʉ ɸʎʓ

57.

ʃʤʢʗʛʠʤ ʣʩʜʣʤ ʧʦʤʭʣʤ ʥʦʞʣʵʨʲ ʦʛʮʛʣʞʛ
ʄʣʖ ʢʤʜʛʨ ʤʧʨʖʨʲʧʵ ʚʤʢʖ ʦʞʧʠʩʵ ʜʞʝʣʲʴ oo ʘʛʚʲ ʘ ʡʴʗʤʟ ʢʤʢʛʣʨ ʢʤʜʛʨ
ʣʖʙʦʵʣʩʨʲ ʦʖʝʰʵʦʛʣʣʖʵ ʨʤʡʥʖ
ɾʡʞ ʥʤʠʞʣʩʨʲ ʨʖʟʠʤʢ ʦʤʚʣʩʴ ʚʛʦʛʘʣʴ oo ʳʨʤ ʘ ʛʛ ʨʤ ʙʤʚʱ oo ʞ ʤʨʥʦʖʘʞʨʲʧʵ
ʣʖ ʥʤʞʧʠʞ ʣʤʘʤʙʤ ʢʛʧʨʖ ʜʞʨʛʡʲʧʨʘʖ
ɺʢʞʨʦʞʟ ɺʖʙʖʛʘ
ʃɾʉ ɸʎʓ

58.

ɾʙʦʱ ʘ ʣʤʦʢʖʡʲʣʤʟ ʪʤʦʢʛ
ɺʢʞʨʦʞʟ ɺʖʙʖʛʘ
ʃɾʉ ɸʎʓ

59.

ʀʖʠ ʝʖʚʖʨʲ ʞʙʦʩ ʘ ʣʤʦʢʖʡʲʣʤʟ ʪʤʦʢʛ
ʉʠʖʝʖʨʲ ʢʣʤʜʛʧʨʘʤ ʞʙʦʤʠʤʘ
ʉʠʖʝʖʨʲ ʢʣʤʜʛʧʨʘʤ ʘʤʝʢʤʜʣʱʫ ʧʨʦʖʨʛʙʞʟ ʠʖʜʚʤʙʤ ʞʙʦʤʠʖ
ʉʠʖʝʖʨʲ ʥʡʖʨʛʜ ʠʤʨʤʦʱʟ ʥʤʡʩʭʖʛʨ ʠʖʜʚʱʟ ʞʙʦʤʠ
ʄʧʨʖʣʤʘʞʢʧʵ ʥʤʚʦʤʗʣʛʛ ʣʖ ʳʨʞʫ ʥʤʣʵʨʞʵʫ
ɺʢʞʨʦʞʟ ɺʖʙʖʛʘ
ʃɾʉ ɸʎʓ

60.

ʄʧʣʤʘʣʱʛ ʥʤʣʵʨʞʵ
ʂʣʤʜʛʧʨʘʤ ʞʙʦʤʠʤʘ
* = {1, . . . , O} O " 2
ʂʣʤʜʛʧʨʘʤ ʘʤʝʢʤʜʣʱʫ ʧʨʦʖʨʛʙʞʟ
ɺʡʵ ʠʖʜʚʤʙʤ J = 1, . . . , O ʤʗʤʝʣʖʭʞʢ ʭʛʦʛʝ 4J ʢʣʤʜʛʧʨʘʤ ʛʙʤ ʘʤʝʢʤʜʣʱʫ ʧʨʦʖʨʛʙʞʟ
ɺʢʞʨʦʞʟ ɺʖʙʖʛʘ
ʃɾʉ ɸʎʓ

61.

ʄʧʣʤʘʣʱʛ ʥʤʣʵʨʞʵ
ʇʨʦʖʨʛʙʞʵ
ʍʛʦʛʝ TJ ʤʗʤʝʣʖʭʞʢ ʧʨʦʖʨʛʙʞʴ ʠʤʨʤʦʩʴ ʞʙʦʤʠ J ʘʱʗʦʖʡ ʞʝ ʢʣʤʜʛʧʨʘʖ ʧʘʤʞʫ
ʘʤʝʢʤʜʣʱʫ ʧʨʦʖʨʛʙʞʟ 4J J = 1, . . . , O
ʅʦʤʪʞʡʲ ʧʨʦʖʨʛʙʞʟ
ʅʦʤʪʞʡʛʢ ʧʨʦʖʨʛʙʞʟ ʗʩʚʛʢ ʣʖʝʱʘʖʨʲ ʣʖʗʤʦ ʘʱʗʦʖʣʣʱʫ ʞʙʦʤʠʖʢʞ ʧʨʦʖʨʛʙʞʟ
(T1 , . . . , TO )
ɺʢʞʨʦʞʟ ɺʖʙʖʛʘ
ʃɾʉ ɸʎʓ

62.

ʄʧʣʤʘʣʱʛ ʥʤʣʵʨʞʵ
ʅʡʖʨʛʜʞ
ʅʤʧʡʛ ʨʤʙʤ ʠʖʠ ʠʖʜʚʱʟ ʞʙʦʤʠ ʘʱʗʦʖʡ ʧʨʦʖʨʛʙʞʴ ʚʤʡʜʛʣ ʤʥʦʛʚʛʡʞʨʲʧʵ ʞʧʫʤʚ
ʞʙʦʱ oo ʚʡʵ ʳʨʤʙʤ ʚʡʵ J ʙʤ ʞʙʦʤʠʖ ʚʤʡʜʣʖ ʗʱʨʲ ʝʖʚʖʣʖ ʪʩʣʠʬʞʵ ʥʡʖʨʛʜʛʟ
VJ (T1 , . . . , TO ) oo ʪʩʣʠʬʞʵ ʥʡʖʨʛʜʛʟ J ʙʤ ʞʙʦʤʠʖ ʤʥʦʛʚʛʡʛʣʣʖʵ ʣʖ ʢʣʤʜʛʧʨʘʛ ʘʧʛʫ
ʘʤʝʢʤʜʣʱʫ ʥʦʤʪʞʡʛʟ ʧʨʦʖʨʛʙʞʟ J = 1, . . . , O
ɺʢʞʨʦʞʟ ɺʖʙʖʛʘ
ʃɾʉ ɸʎʓ

63.

ɷʞʨʘʖ ʥʤʡʤʘ
ʂʩʜ ʞ ʜʛʣʖ ʦʛʮʖʴʨ ʙʚʛ ʞʢ ʥʦʤʘʛʧʨʞ ʘʱʫʤʚʣʤʟ ʚʛʣʲ ʂʩʜ ʫʤʭʛʨ ʣʖ ʪʩʨʗʤʡ (+1)
ʖ ʜʛʣʖ ʥʦʛʚʥʤʭʞʨʖʛʨ ʗʖʡʛʨ (+1) ʅʦʞ ʳʨʤʢ ʞʢ ʤʗʤʞʢ ʫʤʭʛʨʧʵ ʥʦʤʘʛʧʨʞ ʘʦʛʢʵ
ʘʢʛʧʨʛ (+4)
!
ɺʢʞʨʦʞʟ ɺʖʙʖʛʘ
ʃɾʉ ɸʎʓ

64.

ɷʞʨʘʖ ʥʤʡʤʘ
ʂʣʤʜʛʧʨʘʤ ʞʙʦʤʠʤʘ
* = {I, X} ʙʚʛ I oo ʢʩʜ ʖ X oo ʜʛʣʖ
ʂʣʤʜʛʧʨʘʤ ʘʤʝʢʤʜʣʱʫ ʧʨʦʖʨʛʙʞʟ
4I = {ʊʩʨʗʤʡ, ɷʖʡʛʨ} 4X = {ʊʩʨʗʤʡ, ɷʖʡʛʨ}
ɺʢʞʨʦʞʟ ɺʖʙʖʛʘ
ʃɾʉ ɸʎʓ

65.

ɷʞʨʘʖ ʥʤʡʤʘ
ʂʣʤʜʛʧʨʘʤ ʘʤʝʢʤʜʣʱʫ ʥʦʤʪʞʡʛʟ ʧʨʦʖʨʛʙʞʟ
(ʊʩʨʗʤʡ, ʊʩʨʗʤʡ),
(ʊʩʨʗʤʡ, ɷʖʡʛʨ),
(ɷʖʡʛʨ, ʊʩʨʗʤʡ),
(ɷʖʡʛʨ, ɷʖʡʛʨ).
ɺʢʞʨʦʞʟ ɺʖʙʖʛʘ
ʃɾʉ ɸʎʓ

66.

ɷʞʨʘʖ ʥʤʡʤʘ
ʅʡʖʨʛʜʞ ʞʙʦʤʠʤʘ
VI (ʊʩʨʗʤʡ, ʊʩʨʗʤʡ) = 5,
VX (ʊʩʨʗʤʡ, ʊʩʨʗʤʡ) = 4,
VI (ʊʩʨʗʤʡ, ɷʖʡʛʨ) = 1,
VX (ʊʩʨʗʤʡ, ɷʖʡʛʨ) = 1,
VI (ɷʖʡʛʨ, ʊʩʨʗʤʡ) = 0,
VX (ɷʖʡʛʨ, ʊʩʨʗʤʡ) = 0,
VI (ɷʖʡʛʨ, ɷʖʡʛʨ) = 4,
VX (ɷʖʡʛʨ, ɷʖʡʛʨ) = 5.
ɺʢʞʨʦʞʟ ɺʖʙʖʛʘ
ʃɾʉ ɸʎʓ

67.

ɷʞʨʘʖ ʥʤʡʤʘ ʢʖʨʦʞʭʣʖʵ ʝʖʥʞʧʲ
ɷʞʨʘʩ ʥʤʡʤʘ ʢʤʜʣʤ ʝʖʥʞʧʖʨʲ ʘ ʘʞʚʛ ʢʖʨʦʞʬʱ
ʊʩʨʗʤʡ ɷʖʡʛʨ
ʊʩʨʗʤʡ
5; 4
1; 1
ɷʖʡʛʨ
0; 0
4; 5
ʇʨʦʤʠʞ oo ʳʨʤ ʧʨʦʖʨʛʙʞʞ ʢʩʜʖ ʧʨʤʡʗʬʱ oo ʧʨʦʖʨʛʙʞʞ ʜʛʣʱ
ʅʛʦʘʤʛ ʭʞʧʡʤ ʘ ʵʭʛʟʠʖʫ oo ʥʡʖʨʛʜ ʢʩʜʖ ʘʨʤʦʤʛ oo ʥʡʖʨʛʜ ʜʛʣʱ
ɺʢʞʨʦʞʟ ɺʖʙʖʛʘ
ʃɾʉ ɸʎʓ

68.

ɶʩʠʬʞʤʣ ɸʞʠʦʞ
1PMBOE QPTUBHF TUBNQ CSPOUPTBVSVT CZ ,BSFO )PSUPO $$ #: /$
ɺʢʞʨʦʞʟ ɺʖʙʖʛʘ
ʃɾʉ ɸʎʓ

69.

ɶʩʠʬʞʤʣ ɸʞʠʦʞ
! ʃʖ ʖʩʠʬʞʤʣ ʘʱʧʨʖʘʡʛʣʖ ʦʛʚʠʖʵ ʥʤʭʨʤʘʖʵ ʢʖʦʠʖ
ʠʤʨʤʦʩʴ ʫʤʨʛʡʞ ʗʱ
ʥʦʞʤʗʦʛʧʨʞ ʢʣʤʙʞʛ ʠʤʡʡʛʠʬʞʤʣʛʦʱ
! ɸʧʛ ʠʤʡʡʛʠʬʞʤʣʛʦʱ ʥʤ ʦʖʝʣʤʢʩ ʤʬʛʣʞʘʖʴʨ ʬʛʣʣʤʧʨʲ ʳʨʤʟ ʢʖʦʠʞ
! ʂʖʦʠʖ ʥʦʤʚʖʛʨʧʵ ʥʤ ʥʦʖʘʞʡʖʢ ʝʖʠʦʱʨʤʙʤ ʖʩʠʬʞʤʣʖ ʘʨʤʦʤʟ ʬʛʣʱ
ɺʢʞʨʦʞʟ ɺʖʙʖʛʘ
ʃɾʉ ɸʎʓ

70.

ʅʦʖʘʞʡʖ ʝʖʠʦʱʨʤʙʤ ʖʩʠʬʞʤʣʖ ʘʨʤʦʤʟ ʬʛʣʱ
ʉʭʖʧʨʣʞʠʞ ʖʩʠʬʞʤʣʖ ʥʤʚʖʴʨ ʧʘʤʞ ʧʨʖʘʠʞ ʘ ʝʖʠʦʱʨʱʫ ʠʤʣʘʛʦʨʖʫ
ʅʤʗʛʚʞʨʛʡʛʢ ʧʨʖʣʤʘʞʨʧʵ ʩʭʖʧʨʣʞʠ ʥʦʛʚʡʤʜʞʘʮʞʟ ʢʖʠʧʞʢʖʡʲʣʩʴ ʧʨʖʘʠʩ
ʅʤʠʩʥʠʖ ʢʖʦʠʞ ʤʧʩʯʛʧʨʘʡʵʛʨʧʵ ʥʤ ʬʛʣʛ ʧʤʤʨʘʛʨʧʨʘʩʴʯʛʟ ʘʨʤʦʤʟ
ʢʖʠʧʞʢʖʡʲʣʤʟ ʧʨʖʘʠʛ
ɺʢʞʨʦʞʟ ɺʖʙʖʛʘ
ʃɾʉ ɸʎʓ

71.

ʊʤʦʢʖʡʲʣʤʛ ʤʥʞʧʖʣʞʛ
ʂʣʤʜʛʧʨʘʤ ʞʙʦʤʠʤʘ
* = {1, . . . , O} O " 2
ʌʛʣʣʤʧʨʲ ʢʖʦʠʞ
ʄʗʤʝʣʖʭʞʢ ʭʛʦʛʝ WJ WJ > 0 ʬʛʣʣʤʧʨʲ ʢʖʦʠʞ ʚʡʵ ʞʙʦʤʠʖ J
ɾʙʦʤʠʞ ʥʦʤʣʩʢʛʦʤʘʖʣʱ ʨʖʠʞʢ ʤʗʦʖʝʤʢ ʭʨʤ W1 > W2 > . . . > WO > 0
ɺʢʞʨʦʞʟ ɺʖʙʖʛʘ
ʃɾʉ ɸʎʓ

72.

ʊʤʦʢʖʡʲʣʤʛ ʤʥʞʧʖʣʞʛ
ʂʣʤʜʛʧʨʘʤ ʘʤʝʢʤʜʣʱʫ ʧʨʦʖʨʛʙʞʟ
ʇʨʦʖʨʛʙʞʵ ʞʙʦʤʠʖ J oo ʳʨʤ ʧʨʖʘʠʖ CJ ʠʤʨʤʦʩʴ ʤʣ ʚʛʡʖʛʨ
ʀʖʜʚʤʢʩ ʞʙʦʤʠʩ J ʚʤʧʨʩʥʣʤ ʧʡʛʚʩʴʯʛʛ ʢʣʤʜʛʧʨʘʤ ʧʨʦʖʨʛʙʞʟ
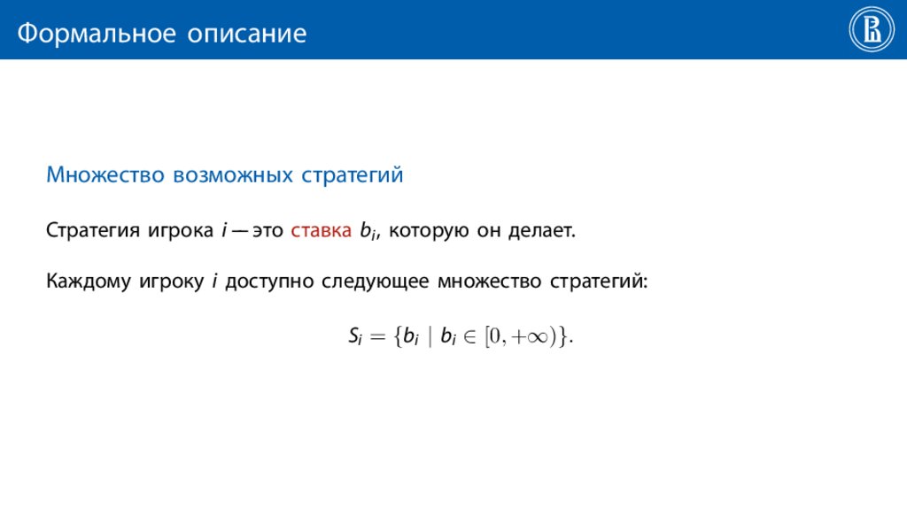
4J = {CJ | CJ ∈ [0, +∞)}.
ɺʢʞʨʦʞʟ ɺʖʙʖʛʘ
ʃɾʉ ɸʎʓ

73.

ʍʛʢ ʝʖʠʤʣʭʞʨʧʵ ʖʩʠʬʞʤʣ
ʅʩʧʨʲ CJ oo ʢʖʠʧʞʢʖʡʲʣʖʵ ʞʝ ʧʨʖʘʤʠ ʘʧʛʫ ʞʙʦʤʠʤʘ ʠʦʤʢʛ J
ɸ ʠʖʠʞʫ ʧʡʩʭʖʵʫ ʞʙʦʤʠ J ʘʱʞʙʦʱʘʖʛʨ ʖʩʠʬʞʤʣ
CJ > CJ
CJ = CJ ʞ ʣʤʢʛʦ ʞʙʦʤʠʖ J ‰ ʢʞʣʞʢʖʡʲʣʱʟ ʧʦʛʚʞ ʣʤʢʛʦʤʘ ʨʛʫ ʞʙʦʤʠʤʘ ʠʤʨʤʦʱʛ
ʧʚʛʡʖʡʞ ʢʖʠʧʞʢʖʡʲʣʱʛ ʧʨʖʘʠʞ ʨʤ ʛʧʨʲ J ʗʤʡʲʮʛ ʘʧʛʫ ʬʛʣʞʨ ʢʖʦʠʩ
ɺʢʞʨʦʞʟ ɺʖʙʖʛʘ
ʃɾʉ ɸʎʓ

74.

ʅʡʖʨʛʜʞ ʞʙʦʤʠʤʘ
VJ (C1 , . . . , CO ) =
!
WJ − CJ ,
0
! ɻʧʡʞ ʞʙʦʤʠ J ʘʱʞʙʦʖʡ ʖʩʠʬʞʤʣ
ʛʧʡʞ J ʘʱʞʙʦʖʡ ʖʩʠʬʞʤʣ;
ʞʣʖʭʛ
ʨʤ ʥʤʡʩʭʖʛʨ ʦʖʝʣʞʬʩ ʢʛʜʚʩ ʬʛʣʣʤʧʨʲʴ ʢʖʦʠʞ
ʚʡʵ ʣʛʙʤ ʞ ʬʛʣʤʟ ʛʛ ʥʤʠʩʥʠʞ
! ɻʧʡʞ ʥʦʤʞʙʦʖʡ oo ʣʛ ʥʤʡʩʭʖʛʨ ʣʞʭʛʙʤ
ɺʢʞʨʦʞʟ ɺʖʙʖʛʘ
ʃɾʉ ɸʎʓ

75.

ɾʙʦʱ ʘ ʦʖʝʘʛʦʣʩʨʤʟ ʪʤʦʢʛ
ɺʢʞʨʦʞʟ ɺʖʙʖʛʘ
ʃɾʉ ɸʎʓ

76.

ʇʥʞʧʱʘʖʣʞʛ ʣʖ ʳʠʝʖʢʛʣʛ
ʅʦʛʚʧʨʖʘʞʢ ʧʛʗʛ ʧʞʨʩʖʬʞʴ ʥʦʛʥʤʚʖʘʖʨʛʡʲ ʅ ʥʦʤʘʤʚʞʨ ʳʠʝʖʢʛʣ ʖ ʤʚʞʣ ʞʝ
ʧʨʩʚʛʣʨʤʘ ʇ ʣʞʠʖʠ ʣʛ ʢʤʜʛʨ ʦʛʮʞʨʲ ʝʖʚʖʭʩ
ɺʢʞʨʦʞʟ ɺʖʙʖʛʘ
ʃɾʉ ɸʎʓ

77.

ʇʥʞʧʱʘʖʣʞʛ ʣʖ ʳʠʝʖʢʛʣʛ
ʍʨʤ ʢʤʜʛʨ ʧʚʛʡʖʨʲ ʧʨʩʚʛʣʨ
! ʉ ʧʨʩʚʛʣʨʖ ʛʧʨʲ ʘʱʗʤʦ ʥʤʥʱʨʖʨʲʧʵ ʧʥʞʧʖʨʲ ʦʛʮʛʣʞʛ ʝʖʚʖʭʞ ʞʝ ʨʛʨʦʖʚʞ ʞʡʞ
ʣʛ ʧʥʞʧʱʘʖʨʲ
ʍʨʤ ʢʤʜʛʨ ʧʚʛʡʖʨʲ ʥʦʛʥʤʚʖʘʖʨʛʡʲ
! ɻʧʡʞ ʧʨʩʚʛʣʨ ʗʩʚʛʨ ʧʥʞʧʱʘʖʨʲ
ʨʤ ʥʦʛʥʤʚʖʘʖʨʛʡʲ ʝʖʢʛʨʞʨ ʳʨʤ ʞ ʗʩʚʛʨ ʚʩʢʖʨʲ
ʥʦʤʙʣʖʨʲ ʛʙʤ ʞʡʞ ʥʤʜʖʡʛʨʲ
! ɻʧʡʞ ʧʨʩʚʛʣʨ ʣʛ ʗʩʚʛʨ ʧʥʞʧʱʘʖʨʲ
ʨʤ ʥʦʛʥʤʚʖʘʖʨʛʡʲ ʘʞʚʵ ʢʩʠʞ ʧʨʩʚʛʣʨʖ
ʢʤʜʛʨ ʦʛʮʞʨʲ ʥʤʚʧʠʖʝʖʨʲ ʛʢʩ
ɺʢʞʨʦʞʟ ɺʖʙʖʛʘ
ʃɾʉ ɸʎʓ

78.

ʇʥʞʧʱʘʖʣʞʛ ʣʖ ʳʠʝʖʢʛʣʛ
ʀʖʠ ʩʧʨʦʤʛʣʱ ʥʡʖʨʛʜʞ ʞʙʦʤʠʤʘ
! ʇʨʩʚʛʣʨʩ ʤʭʛʣʲ ʫʤʭʛʨʧʵ ʦʛʮʞʨʲ ʝʖʚʖʭʩ
ʣʤ ʣʛ ʫʤʭʛʨʧʵ ʗʱʨʲ ʞʝʙʣʖʣʣʱʢ
ʧ ʳʠʝʖʢʛʣʖ
! ʅʦʛʥʤʚʖʘʖʨʛʡʲ ʧʨʦʛʢʞʨʧʵ ʧʤʗʡʴʧʨʞ ʥʤʡʤʜʛʣʣʩʴ ʥʦʤʬʛʚʩʦʩ ʥʦʤʘʛʚʛʣʞʵ
ʳʠʝʖʢʛʣʖ
ɺʢʞʨʦʞʟ ɺʖʙʖʛʘ
ʃɾʉ ɸʎʓ

79.

ʇʥʞʧʱʘʖʣʞʛ ʣʖ ʳʠʝʖʢʛʣʛ ʚʛʦʛʘʤ ʞʙʦʱ
Прогнать
-5 0
Списать
Пожалеть
П
Подсказать
С
3 -2
3
0
0
3
Не списывать
Не подсказывать
П
! ʀʖʜʚʤʟ ʘʛʦʮʞʣʛ ʚʛʦʛʘʖ ʥʦʞʥʞʧʖʣʤ ʞʢʵ ʞʙʦʤʠʖ
ʠʤʨʤʦʤʢʩ ʥʦʞʣʖʚʡʛʜʞʨ ʫʤʚ
ʘ ʳʨʤʟ ʘʛʦʮʞʣʛ
ɺʢʞʨʦʞʟ ɺʖʙʖʛʘ
ʃɾʉ ɸʎʓ

80.

ʇʥʞʧʱʘʖʣʞʛ ʣʖ ʳʠʝʖʢʛʣʛ ʚʛʦʛʘʤ ʞʙʦʱ
Прогнать
-5 0
Списать
Пожалеть
П
Подсказать
С
3 -2
3
0
0
3
Не списывать
Не подсказывать
П
! ʆʛʗʦʖ ʤʗʤʝʣʖʭʖʴʨ ʘʤʝʢʤʜʣʱʛ ʚʛʟʧʨʘʞʵ
ʠʤʨʤʦʱʛ ʛʧʨʲ ʩ ʞʙʦʤʠʖ ʘ ʘʛʦʮʞʣʛ
ʞʝ ʠʤʨʤʦʤʟ ʳʨʞ ʦʛʗʦʖ ʘʱʫʤʚʵʨ
ɺʢʞʨʦʞʟ ɺʖʙʖʛʘ
ʃɾʉ ɸʎʓ

81.

ʇʥʞʧʱʘʖʣʞʛ ʣʖ ʳʠʝʖʢʛʣʛ ʚʛʦʛʘʤ ʞʙʦʱ
Прогнать
-5 0
Списать
Пожалеть
П
Подсказать
С
3 -2
3
0
0
3
Не списывать
Не подсказывать
П
! ɸʛʦʮʞʣʱ
ʞʝ ʠʤʨʤʦʱʫ ʣʛ ʘʱʫʤʚʞʨ ʣʞ ʤʚʣʤʙʤ ʦʛʗʦʖ ʣʖʝʱʘʖʴʨʧʵ ʨʛʦʢʞʣʖʡʲʣʱʢʞ
ɺʢʞʨʦʞʟ ɺʖʙʖʛʘ
ʃɾʉ ɸʎʓ

82.

ʇʥʞʧʱʘʖʣʞʛ ʣʖ ʳʠʝʖʢʛʣʛ ʚʛʦʛʘʤ ʞʙʦʱ
Прогнать
-5 0
Списать
Пожалеть
П
Подсказать
С
3 -2
3
0
0
3
Не списывать
Не подсказывать
П
! ʈʛʦʢʞʣʖʡʲʣʱʢ ʘʛʦʮʞʣʖʢ ʥʦʞʥʞʧʖʣʱ ʥʡʖʨʛʜʞ
ɺʢʞʨʦʞʟ ɺʖʙʖʛʘ
ʃɾʉ ɸʎʓ
ʠʤʨʤʦʱʛ ʥʤʡʩʭʖʴʨ ʞʙʦʤʠʞ

83.

ʇʥʞʧʱʘʖʣʞʛ ʣʖ ʳʠʝʖʢʛʣʛ ʚʛʦʛʘʤ ʞʙʦʱ
Прогнать
-5 0
Списать
Пожалеть
П
Подсказать
С
3 -2
3
0
0
3
Не списывать
Не подсказывать
П
! ʈʖʠʤʛ ʥʦʛʚʧʨʖʘʡʛʣʞʛ ʥʤʧʡʛʚʤʘʖʨʛʡʲʣʤʙʤ ʧʨʦʖʨʛʙʞʭʛʧʠʤʙʤ ʘʝʖʞʢʤʚʛʟʧʨʘʞʵ
ʣʖʝʱʘʖʛʨʧʵ ʞʙʦʤʟ ʘ ʦʖʝʘʛʦʣʩʨʤʟ ʪʤʦʢʛ
ɺʢʞʨʦʞʟ ɺʖʙʖʛʘ
ʃɾʉ ɸʎʓ

84.

ʇʡʩʭʖʟ ʣʖ ʚʤʦʤʙʛ
ʆʖʧʧʢʤʨʦʞʢ ʛʯʛ ʤʚʞʣ ʥʦʞʢʛʦ ʥʤʧʡʛʚʤʘʖ
ʨʛʡʲʣʤʙʤ ʧʨʦʖʨʛʙʞʭʛʧʠʤʙʤ ʘʝʖʞʢʤʚʛʟʧʨʘʞʵ
ʅʦʛʚʱʧʨʤʦʞʵ
ɸʤʚʞʨʛʡʲ % ʣʖʦʩʮʞʡ ʥʦʖʘʞʡʖ ʚʤʦʤʜʣʤʙʤ
ʚʘʞʜʛʣʞʵ ʘʱʛʫʖʘ ʣʖ ʘʧʨʦʛʭʣʩʴ ʥʤʡʤʧʩ ʛʙʤ
ʤʧʨʖʣʤʘʞʡ ʞʣʧʥʛʠʨʤʦ ɺʅʇ * ʞ ʙʦʤʝʞʨ
ʡʞʮʛʣʞʛʢ ʥʦʖʘ ʣʖ ʥʤʡʙʤʚʖ
ɾʣʧʥʛʠʨʤʦ ɺʅʇ ʣʖ ʈʘʛʦʧʠʤʟ ʩʡʞʬʛ
CZ 1FUS .BHFSB $$ #:
ɺʢʞʨʦʞʟ ɺʖʙʖʛʘ
ʃɾʉ ɸʎʓ

85.

ʇʡʩʭʖʟ ʣʖ ʚʤʦʤʙʛ
ʍʨʤ ʢʤʜʛʨ ʧʚʛʡʖʨʲ ʘʤʚʞʨʛʡʲ
! ʅʦʛʚʡʤʜʞʨʲ ʞʣʧʥʛʠʨʤʦʩ ʘʝʵʨʠʩ C ∈ (0, C]
ʙʚʛ C oo ʢʖʠʧʞʢʖʡʲʣʖʵ ʧʩʢʢʖ
ʠʤʨʤʦʤʟ ʤʣ ʦʖʧʥʤʡʖʙʖʛʨ
! ʃʛ ʚʖʘʖʨʲ ʘʝʵʨʠʩ ʞ ʧʢʞʦʞʨʲʧʵ ʧ ʡʞʮʛʣʞʛʢ ʥʦʖʘ
ʍʨʤ ʢʤʜʛʨ ʧʚʛʡʖʨʲ ʞʣʧʥʛʠʨʤʦ ɺʅʇ
! ɻʧʡʞ ʘʤʚʞʨʛʡʲ ʥʦʛʚʡʤʜʞʨ ʘʝʵʨʠʩ
ɺʢʞʨʦʞʟ ɺʖʙʖʛʘ
ʞʣʧʥʛʠʨʤʦ ʢʤʜʛʨ ʛʛ ʘʝʵʨʲ ʞʡʞ ʣʛ ʗʦʖʨʲ
ʃɾʉ ɸʎʓ

86.

ʅʦʞʦʤʚʖ
! ɻʧʡʞ ʘʤʚʞʨʛʡʲ ʚʖʛʨ ʘʝʵʨʠʩ
ʖ ʞʣʧʥʛʠʨʤʦ ʛʛ ʗʛʦʛʨ ʫʤʚ ʚʛʡʖʛʨ ʅʦʞʦʤʚʖ /
!
D ʘʛʦʤʵʨʣʤʧʨʲʴ Q ʪʖʠʨ ʚʖʭʞ ʘʝʵʨʠʞ ʤʗʣʖʦʩʜʞʘʖʛʨʧʵ
!
ʧ ʘʛʦʤʵʨʣʤʧʨʲʴ (1 − Q) oo ʣʛ ʤʗʣʖʦʩʜʞʘʖʛʨʧʵ
ʃʖʥʦʞʢʛʦ ʝʖʢʛʭʖʛʨ ʞ ʚʤʣʤʧʞʨ ʣʖʥʖʦʣʞʠ ʞʣʧʥʛʠʨʤʦʖ ʘʝʵʘʮʛʙʤ ʘʝʵʨʠʩ
ɺʢʞʨʦʞʟ ɺʖʙʖʛʘ
ʃɾʉ ɸʎʓ

87.

ʅʡʖʨʛʜʞ ʞʙʦʤʠʤʘ
ʨʤ ʤʣ ʣʛʧʛʨ ʞʝʚʛʦʜʠʞ ʘ ʦʖʝʢʛʦʛ D
ʧʘʵʝʖʣʣʱʛ ʧ ʡʞʮʛʣʞʛʢ ʥʦʖʘ ʖ ʞʣʧʥʛʠʨʤʦ ʤʧʨʖʛʨʧʵ ʣʞ ʧ ʭʛʢ
! ɻʧʡʞ ʘʤʚʞʨʛʡʲ ʦʛʮʖʛʨ ʣʛ ʚʖʘʖʨʲ ʘʝʵʨʠʩ
ɺʢʞʨʦʞʟ ɺʖʙʖʛʘ
ʃɾʉ ɸʎʓ

88.

ʅʡʖʨʛʜʞ ʞʙʦʤʠʤʘ
! ɻʧʡʞ ʘʤʚʞʨʛʡʲ ʚʖʛʨ ʘʝʵʨʠʩ
ʖ ʞʣʧʥʛʠʨʤʦ ʤʨ ʣʛʛ ʤʨʠʖʝʱʘʖʛʨʧʵ ʨʤ ʞʙʦʤʠʞ
ʥʤʡʩʭʖʴʨ ʨʖʠʞʛ ʜʛ ʥʡʖʨʛʜʞ ʠʖʠ ʞ ʘ ʥʦʛʚʱʚʩʯʛʢ ʧʡʩʭʖʛ
ɺʢʞʨʦʞʟ ɺʖʙʖʛʘ
ʃɾʉ ɸʎʓ

89.

ʅʡʖʨʛʜʞ ʞʙʦʤʠʤʘ
! ɻʧʡʞ ʘʤʚʞʨʛʡʲ ʚʖʛʨ ʘʝʵʨʠʩ
ʞʣʧʥʛʠʨʤʦ ʛʛ ʗʛʦʛʨ ʞ ʳʨʤ ʣʛ ʤʗʣʖʦʩʜʞʘʖʛʨʧʵ
ʨʤ ʘʤʚʞʨʛʡʲ ʥʤʡʩʭʖʛʨ ʥʡʖʨʛʜ ʘ ʦʖʝʢʛʦʛ (−C) ʖ ʞʣʧʥʛʠʨʤʦ oo ʘ ʦʖʝʢʛʦʛ C
ɺʢʞʨʦʞʟ ɺʖʙʖʛʘ
ʃɾʉ ɸʎʓ

90.

ʅʡʖʨʛʜʞ ʞʙʦʤʠʤʘ
! ɻʧʡʞ ʘʤʚʞʨʛʡʲ ʚʖʛʨ ʘʝʵʨʠʩ
!
ʞʣʧʥʛʠʨʤʦ ʛʛ ʗʛʦʛʨ ʞ ʳʨʤ ʤʗʣʖʦʩʜʞʘʖʛʨʧʵ ʨʤ
ʘʤʚʞʨʛʡʲ ʧʣʖʭʖʡʖ ʡʞʮʖʛʨʧʵ ʧʩʢʢʱ ʘ ʦʖʝʢʛʦʛ C ʖ ʝʖʨʛʢ ʛʯʛ ʘʱʥʡʖʭʞʘʖʛʨ ʮʨʦʖʪ
ʘ 30 ʦʖʝ ʥʦʛʘʱʮʖʴʯʞʟ ʳʨʩ ʧʩʢʢʩ
ɺʢʞʨʦʞʟ ɺʖʙʖʛʘ
ʃɾʉ ɸʎʓ

91.

ʅʡʖʨʛʜʞ ʞʙʦʤʠʤʘ
! ɻʧʡʞ ʘʤʚʞʨʛʡʲ ʚʖʛʨ ʘʝʵʨʠʩ
!
ʞʣʧʥʛʠʨʤʦ ʛʛ ʗʛʦʛʨ ʞ ʳʨʤ ʤʗʣʖʦʩʜʞʘʖʛʨʧʵ ʨʤ
ʞʣʧʥʛʠʨʤʦ ʧʨʖʣʤʘʞʨʧʵ ʗʤʙʖʭʛ ʣʖ C ʣʤ ʝʖʨʛʢ ʥʡʖʨʞʨ ʮʨʦʖʪ ʘ 30 ʦʖʝ ʥʦʛʘʱʮʖʴʯʞʟ
ʦʖʝʢʛʦ ʘʝʵʨʠʞ ʞ ʡʞʮʖʛʨʧʵ ʦʖʗʤʨʱ ʘ ʧʘʵʝʞ ʧ ʭʛʢ ʣʛʧʛʨ ʞʝʚʛʦʜʠʞ X
ɺʢʞʨʦʞʟ ɺʖʙʖʛʘ
ʃɾʉ ɸʎʓ

92.

ʇʡʩʭʖʟ ʣʖ ʚʤʦʤʙʛ ʚʛʦʛʘʤ ʞʙʦʱ
/
*
C
%
ʨʲ
ɸʝʵ
ʃʛ
ʃʛ
ʨʲ
ʘʖ
ʚʖ
ʗʦʖ
ʨʲ
ʞʘ
ʖʦʩʜ
ʄʗʣ
ʃʛ ʤ
ʗʣʖ
ʵ(
ʖʛʨʧ
Q)
−31C
−29C − X
ʦʩʜ
ʞ
ʘʖʛʨ
ʧʵ (
1−
Q)
−C C
−D 0
−D 0
ɺʢʞʨʦʞʟ ɺʖʙʖʛʘ
ʃɾʉ ɸʎʓ
English     Русский Rules