142.33K
Category: lawlaw

Жизненные стратегии сотрудников некоммерческих организаций по защите прав женщин

1.

Жизненные стратегии
сотрудников
некоммерческих
организаций по защите
прав женщин
Костеева Софья
Научный руководитель:
Лисовская И.В.

2.

3.

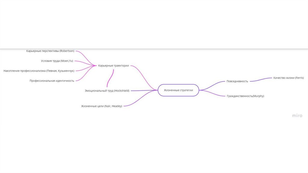
«Жизненные стратегии
определяют направленность
жизненных выборов» (Зубок,
Чупоров)
Жизненная стратегия
Бурдье, Зубок, Чупоров,

4.

Представления
о себе в
будущем
Жизненные цели
S. Nair,
B.Headey
Сознательные
действия и
выборы
Мотивации

5.

Конфликт рабочей и
нерабочей ролей
Карьерная траектория
J. Greenhouse, R. Kopelman
Накопление
профессионализма

6.

Спасибо за внимание
Прекариат: новый опасный класс. Г.
Стэндинг
English     Русский Rules