1.04M
Category: russianrussian

Теория систем и системный анализ возникновение системного эффекта

1.

ТЕОРИЯ СИСТЕМ И СИСТЕМНЫЙ АНАЛИЗ
ВОЗНИКНОВЕНИЕ СИСТЕМНОГО ЭФФЕКТА

2.

ИНТЕГРАЦИОННЫЙ АСПЕКТ СИСТЕМЫ
Системный эффект – свойство системы, возникающее только после
объединения элементов в систему, которым не обладает ни один
элемент по отдельности
Что формирует системный эффект?
Какой системный эффект имеют ваши системы?
Какой системный эффект у системы НПС? Он единственный?
Как сформулировать системный эффект?

3.

СПОСОБЫ ВЫЯВЛЕНИЯ СИСТЕМНОГО ЭФФЕКТА
Экспертный способ
Лексический анализ текста
Тестирование
Что надо спрашивать у эксперта?
Какие слова нужно искать в тексте?
Есть ли возможность использовать результаты реализации иных аспектов?
21.11.2022

4.

ЧТО ФОРМИРУЕТ СИСТЕМНЫЙ ЭФФЕКТ?
1. …
2. …
КАК ОНО ФОРМИРУЕТ СИСТЕМНЫЙ ЭФФЕКТ?
21.11.2022

5.

КАК ИЗМЕРИТЬ СИСТЕМНЫЙ ЭФФЕКТ?
Шкалы измерения:
Номинальная
Порядковая
Интервальная
Относительная
Абсолютная
В какой шкале измеряются величины системных эффектов ваших систем?
Величина системного эффекта НПС?
Что делать, если оказалось, что системный эффект имеет шкалу ниже интервальной?
21.11.2022

6.

СПОСОБЫ ПОВЫШЕНИЯ УРОВНЯ ШКАЛЫ ИЗМЕРЕНИЯ
Кодирование – присвоение значениям номинальной шкалы числовых
(порядковых) кодов
Понижение объективности
Интерполяция – установление расстояния между значениями
порядковой шкалы
Понижение достоверности
21.11.2022

7.

МЕТОДЫ ПОЛУЧЕНИЯ ДАННЫХ ДЛЯ ОЦЕНКИ ВЛИЯНИЯ ПАРАМЕТРОВ НА
СИСТЕМНЫЙ ЭФФЕКТ
1. Эксперимент с варьированием параметров
2. Анализ существующих данных
В обоих случаях результатом является таблица:
Столбцы – имена параметров системы, надсистемы, элементов системы,
которые могут влиять на величину системного эффекта
Последний столбец – величина системного эффекта
Строки – различные инциденты (моменты времени, точки пространства)
с измеренными значениями параметров и системного эффекта
Как планировать эксперимент с варьированием параметров?
И что делать дальше?
21.11.2022

8.

ЭКСПЕРИМЕНТ С ВАРЬИРОВАНИЕМ ПАРАМЕТРОВ
a. Для каждого параметра из m штук, который может оказывать
влияние на системный эффект, определяется n уровней
b. Определяется множество арифметических векторов со всеми
возможными комбинациями значений уровней факторов –
факторное пространство (может быть сокращено)
c. Для каждой точки факторного пространства в ходе эксперимента
определяется величина системного эффекта
Как сократить факторное пространство? И зачем?
21.11.2022

9.

МЕТОДЫ ОЦЕНКИ ВЛИЯНИЯ ПАРАМЕТРОВ НА СИСТЕМНЫЙ ЭФФЕКТ
1. Отбор в таблице (в факторном пространстве) строк с максимальным значением
системного эффекта и аналитическая интерпретация
2. Выявление логических правил и закономерностей методами Data Mining
3. Определение зависимости (парной и множественной корреляцией, например,
или дисперсионным анализом) между параметрами и системным эффектом
В том числе построение формулы этой зависимости
Z(t)
Параметры
надсистемы
Параметры системы и
ее элементов
Величина
системного
эффекта
Y = f (X, Z, t)
21.11.2022

10.

ПРИМЕР. АНАЛИТИЧЕСКАЯ ИНТЕРПРЕТАЦИЯ РЕЗУЛЬТАТОВ
ЭКСПЕРИМЕНТА С ВАРЬИРОВАНИЕМ ПАРАМЕТРОВ
Дано:
Эксперт определил, что на системный эффект может влиять 2 параметра, a [a1,a3] и
b [b1,b3]. Пусть для каждого параметра определено 3 уровня (промежуточные значения
a2 и b2 – середины интервалов шкалы)
Факторное пространство и результаты измерения:
Какой вывод можно сформулировать?
Какую дать рекомендацию?
21.11.2022

11.

ОПРЕДЕЛЕНИЕ ЗАВИСИМОСТИ. ДИСПЕРСИОННЫЙ АНАЛИЗ
a. Факторы, которые подозреваются в участии в
формировании системного эффекта, разбиваются на
уровни f1, f2, … fk
b. В соответствии с уровнями факторов данные разбиваются
на k групп, в каждой группе n1, n2, … nk строк
c. Рассчитываются средние значения s1, s2, … sk измерений
системного эффекта в каждой группе и общее среднее
значение по всем измерениям s
d. Рассчитываются межгрупповая и внутригрупповая
дисперсия и статистика F
e. Если F > f1-a (k–1,n–k), то считается, что фактор оказывает
значимое влияние на системный эффект, и дальше остается
только выяснить природу этого влияния
21.11.2022

12.

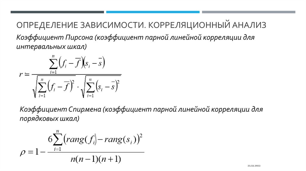
ОПРЕДЕЛЕНИЕ ЗАВИСИМОСТИ. КОРРЕЛЯЦИОННЫЙ АНАЛИЗ
Коэффициент Пирсона (коэффициент парной линейной корреляции для
интервальных шкал)
Коэффициент Спирмена (коэффициент парной линейной корреляции для
порядковых шкал)
21.11.2022

13.

ПРИМЕР. КОРРЕЛЯЦИОННЫЙ АНАЛИЗ
Какой вывод можно сформулировать?
Что делать дальше в этом случае?
Что делать дальше, если коррелирующие пары были найдены?
21.11.2022

14.

ПРОЕКТ «ИССЛЕДОВАНИЕ СИСТЕМЫ»
ЧАСТЬ ДЕВЯТАЯ
21.11.2022

15.

21.11.2022

16.

21.11.2022

17.

ОРГАНИЗАЦИОННЫЕ МОМЕНТЫ
1. В СДО прикрепляется для формирования оценки итоговый
окончательный вариант проекта, в конце второго блока
2. До этого момента промежуточные результаты обсуждаются
1. На семинарах
2. В общей беседе вКонтакте
(https://vk.me/join/2_2xBcCEIbBf0ydiaXosLHrL46lz9mYxNJs= )
3. В личной беседе вКонтакте (написать личное сообщение мне можно в любое
время)
21.11.2022

18.

ВОПРОСЫ
21.11.2022
English     Русский Rules