1.60M
Category: internetinternet

Разбор семестровой работы

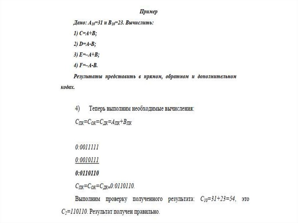
1.

Лекция №5
Разбор семестровой работы

2.

1.1.
Выбор варианта работы
В столбцах таблицы – указана последняя цифра зачетки, в строках
предпоследняя, в клетках таблицы номера вариантов (всего 30 вариантов)

3.

Пример оформления титульного листа
Министерство образования и науки Российской Федерации
Федеральное государственное бюджетное образовательное учреждение
высшего образования
«Волгоградский государственный технический университет»
Кафедра «Вычислительная техника»
Семестровая работа
по курсу: «Вычислительные системы, сети и телекоммуникации»
Вариант № 00
Выполнил:
студент гр. ________
Ф.И.О.
Проверил:
ст. преп. каф. ВТ
Дружинина Л.В.
Волгоград 2021

4.

Задание №1
«Выполнение
арифметических
операций
в
двоичной,
восьмеричной
и
шестнадцатеричной системах счисления»
Что нужно знать: перевод чисел между десятичной, двоичной,
восьмеричной и шестнадцатеричной системами счисления выполнение
сложения (вычитания, умножения) в этих системах.

5.

6.

7.

8.

Задание №2

9.

10.

11.

12.

13.

14.

15.

Задание №3

16.

17.

18.

19.

Задание №4

20.

Задание №5
«Вычисление информационного объема сообщения»
Что нужно знать:
с помощью K бит можно закодировать Q 2 K различных вариантов (чисел)
таблица степеней двойки, она же показывает, сколько вариантов Q можно
закодировать с помощью K бит:
K, бит
1
2
3
4
5
6
7
8
9
10
Q, вариантов
2
4
8
16
32
64
128
256
512
1024
при измерении количества информации принимается, что в одном байте 8 бит, а в
одном килобайте (1 Кбайт) – 1024 байта, в мегабайте (1 Мбайт) – 1024 Кбайта1
чтобы найти информационный объем сообщения (текста) I, нужно умножить
количество символов (отсчетов) N на число бит на символ (отсчет) K:
I N K
две строчки текста не могут занимать 100 Кбайт в памяти
мощность алфавита M – это количество символов в этом алфавите
если алфавит имеет мощность M, то количество всех возможных «слов»
(символьных цепочек) длиной N (без учета смысла) равно Q M N ; для двоичного
кодирования (мощность алфавита M – 2 символа) получаем известную формулу:
Q 2N

21.

Пример №1
Информационная панель может отображать сообщения, состоящие из 10 цифр,
причем каждая цифра может быть трёх цветов. Цифры и цвета могут повторяться.
Контроллер панели выделяет под каждое сообщение одинаковое и минимальное возможное
целое число байт. При этом используется посимвольное кодирование, все символы
сообщения кодируются одинаковым минимально возможным количеством бит. Укажите
объем памяти в байтах для хранения 100 сообщений.
Решение:
1) на панели 10 позиций, каждая позиция – это цифра, которая может гореть одним из
трёх цветов
2) подсчитаем, сколько сигналов можно закодировать с помощью одной позиции панели:
выбираем 1 из 10 цифр, и кроме того (независимо от цифры!) один из трёх цветов;
поэтому общее количество вариантов равно 10 3 = 30
3) для кодирования 30 вариантов нужно 5 битов (24 < 30 25)
4) для кодирования состояния 10 позиций панели нужно 10 5 = 50 битов или 6,25 байтов,
округляем вверх до 7 байтов (на одно сообщение)
5) на кодирование 100 сообщений требуется 100 7 = 700 байтов
6) Ответ: 700 байтов.

22.

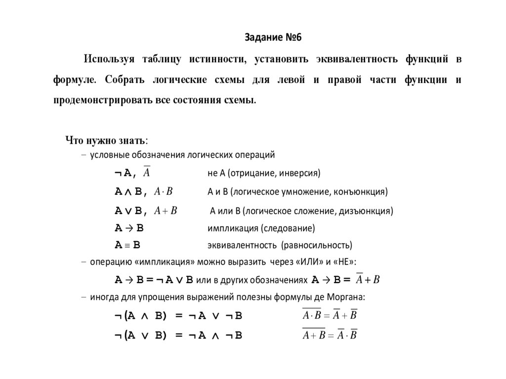
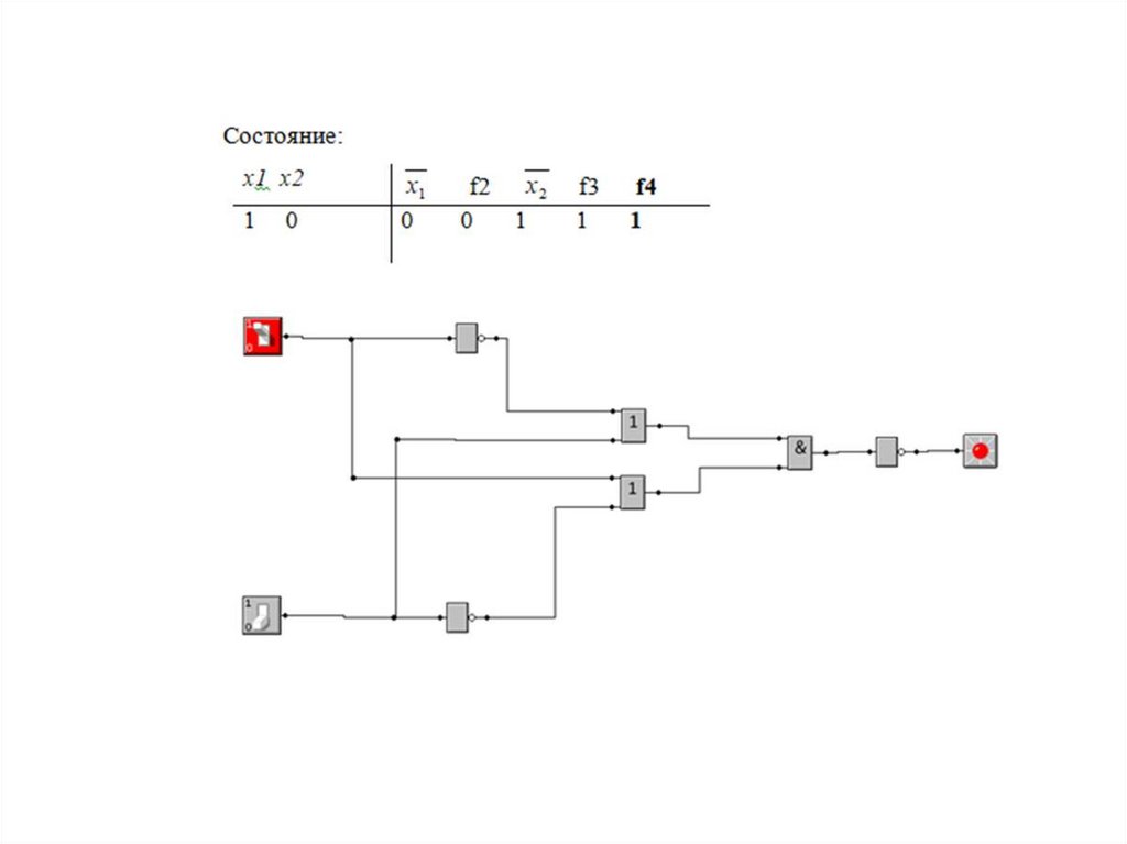
Задание №6
Используя таблицу истинности, установить эквивалентность функций в
формуле. Собрать логические схемы для левой и правой части функции и
продемонстрировать все состояния схемы.
Что нужно знать:
условные обозначения логических операций
¬ A, A
A B, A B
не A (отрицание, инверсия)
A B, A B
A→B
A B
A или B (логическое сложение, дизъюнкция)
A и B (логическое умножение, конъюнкция)
импликация (следование)
эквивалентность (равносильность)
операцию «импликация» можно выразить через «ИЛИ» и «НЕ»:
A → B = ¬ A B или в других обозначениях A → B = A B
иногда для упрощения выражений полезны формулы де Моргана:
¬ (A B) = ¬ A ¬ B
A B A B
¬ (A B) = ¬ A ¬ B
A B A B

23.

24.

25.

26.

27.

28.

Задание №7, 8
Компьютерные сети. Адресация в Интернете.
Что нужно знать:
каждый компьютер, подключенный к сети Интернет, должен иметь собственный адрес,
который называют IP-адресом (IP = Internet Protocol)
IP-адрес компьютера – это 32-битное число; для удобства его обычно записывают в виде
четырёх чисел, разделенных точками; каждое из этих чисел находится в интервале
0…255, например: 192.168.85.210
IP-адрес состоит из двух частей: адреса сети и адреса узла в этой сети, причём деление
адреса на части определяется маской – 32-битным числом, в двоичной записи которого
сначала стоят единицы, а потом – нули:
адрес сети
адрес узла
IP-адрес
11........11 00.........00
маска
Та часть IP-адреса, которая соответствует единичным битам маски, относится к адресу
сети, а часть, соответствующая нулевым битам маски – это числовой адрес узла.
если два узла относятся к одной сети, то адрес сети у них одинаковый

29.

Пример №1
По заданным IP-адресу узла сети и маске определите адрес сети:
IP-адрес: 217.8.244.3
Маска: 255.255.252.0
Решение:
1) нужно помнить, что каждая часть в IP-адресе (и в маске) – восьмибитное двоичное
число, то есть десятичное число от 0 до 255 (поэтому каждую часть адреса и маски
называют октетом)
2) поскольку 255 = 111111112, все части IP-адреса узла, для которых маска равна 255,
входят в IP-адрес сети без изменений (они полностью относятся к адресу сети)
3) поскольку 0 = 000000002, все части IP-адреса узла, для которых маска равна 0, в IPадресе сети заменяются нулями (они полностью относятся к адресу узла в сети)
4) таким образом, мы почти определили адрес сети, он равен 217.8.X.0, где X придется
определять дополнительно
5) переведем в двоичную систему третью часть IP-адреса и маски
Адрес: 244 = 111101002
Маска: 252 = 111111002
заметим, что в маске сначала идет цепочка единиц, а потом до конца – цепочка нулей; это правильно, число
где цепочка единиц начинается не с левого края (не со старшего, 8-ого бита) или внутри встречаются нули,
не может быть маской; поэтому есть всего

30.

1) несколько допустимых чисел для последней части маски (все предыдущие должны
быть равны 255):
100000002 = 128
110000002 = 192
111000002 = 224
111100002 = 240
111110002 = 248
111111002 = 252
111111102 = 254
111111112 = 255
2) выполним между этими числами поразрядную конъюнкцию – логическую операцию
«И»; маска 252 = 111111002 говорит о том, что первые 6 битов соответствующего числа
в IP-адресе относятся к адресу сети, а оставшиеся 2 – к адресу узла:
244 = 111101002
252 = 111111002
поэтому часть адреса сети – это 244 = 111101002.
3) таким образом, полный адрес сети – 217.8.244.0

31.

Пример №2
Для некоторой подсети используется маска 255.255.252.0. Сколько различных
адресов компьютеров допускает эта маска?
Примечание. На практике два из возможных адресов не используются для
адресации узлов сети: адрес сети, в котором все биты, отсекаемые маской, равны 0, и
широковещательный адрес, в котором все эти биты равны 1.
Решение:
1) фактически тут нужно найти какое количество N бит в маске нулевое, и тогда
количество вариантов, которые можно закодировать с помощью N бит равно 2N
2) каждая часть IP-адреса (всего 4 части) занимает 8 бит
3) поскольку младшая часть маски 255.255.252.0 нулевая, 8 бит уже свободны
4) третья часть маски 252 = 255 – 3 = 111111002 содержит 2 нулевых бита
5) общее число нулевых битов N = 10, число свободных адресов 2N = 1024
6) поскольку из них 2 адреса не используются (адрес сети и широковещательный адрес)
для узлов сети остается 1024 – 2 = 1022 адреса
7) Ответ: 1022.

32.

Пример №3
Маской
подсети
называется
32-разрядное
двоичное
число,
которое
определяет, какая часть IP-адреса компьютера относится к адресу сети, а какая часть
IP-адреса определяет номер (внутренний адрес) компьютера в подсети. В маске
подсети старшие биты, отведенные в IP-адресе компьютера для адреса сети, имеют
значение 1;младшие биты, отведенные в IP-адресе компьютера для номера
(внутреннего адреса) компьютера в подсети, имеют значение 0.Например, маска
подсети может иметь вид: 11111111 11111111 11100000 00000000 (255.255.224.0).
Это значит, что 19 старших бит в IP-адресе содержит адрес сети, оставшиеся
13 младших бит содержат номер (внутренний адрес) компьютера в сети. Если маска
подсети 255.255.255.240 и IP-адрес компьютера в сети 162.198.0.44, то номер
компьютера в сети равен_____
Решение:
1) нужно помнить, что каждая часть в IP-адресе (и в маске) – восьмибитное двоичное
число, то есть десятичное число от 0 до 255 (поэтому каждую часть адреса и маски
называют октетом)
2) первые три числа в маске равны 255, в двоичной системе это 8 единиц, поэтому первые
три числа IP-адреса компьютера целиком относятся к адресу сети
3) для последнего числа (октета) маска и соответствующая ей последняя часть IP-адреса
равны
240 = 111100002
44 = 001011002
4) выше голубым цветом выделены нулевые биты маски и соответствующие им биты IPадреса, определяющие номер компьютера в сети: 11002 = 12
5) Ответ: 12.
English     Русский Rules