1.22M
Category:
mathematics
Similar presentations:
Потоки в сетях. Алгоритм Форда-Фалкерсона
Нейронные сети. Сеть Кохонена
Искусственные нейронные сети
Сети Петри
Байесовы сети. Вероятностное моделирование в Байесовых сетях
Дискретная математика. Сети. Потоки в сетях
Сети и потоки
Нейронные сети и их применение
Сети Петри
Сети Петри
Алгоритм обучения сети по ∆ - правилу
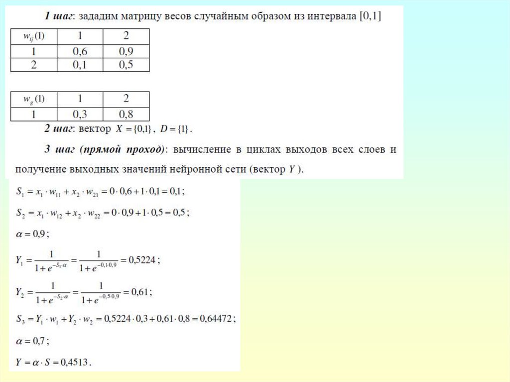
1.
Алгоритм обучения сети по ∆-правилу
2.
3.
4.
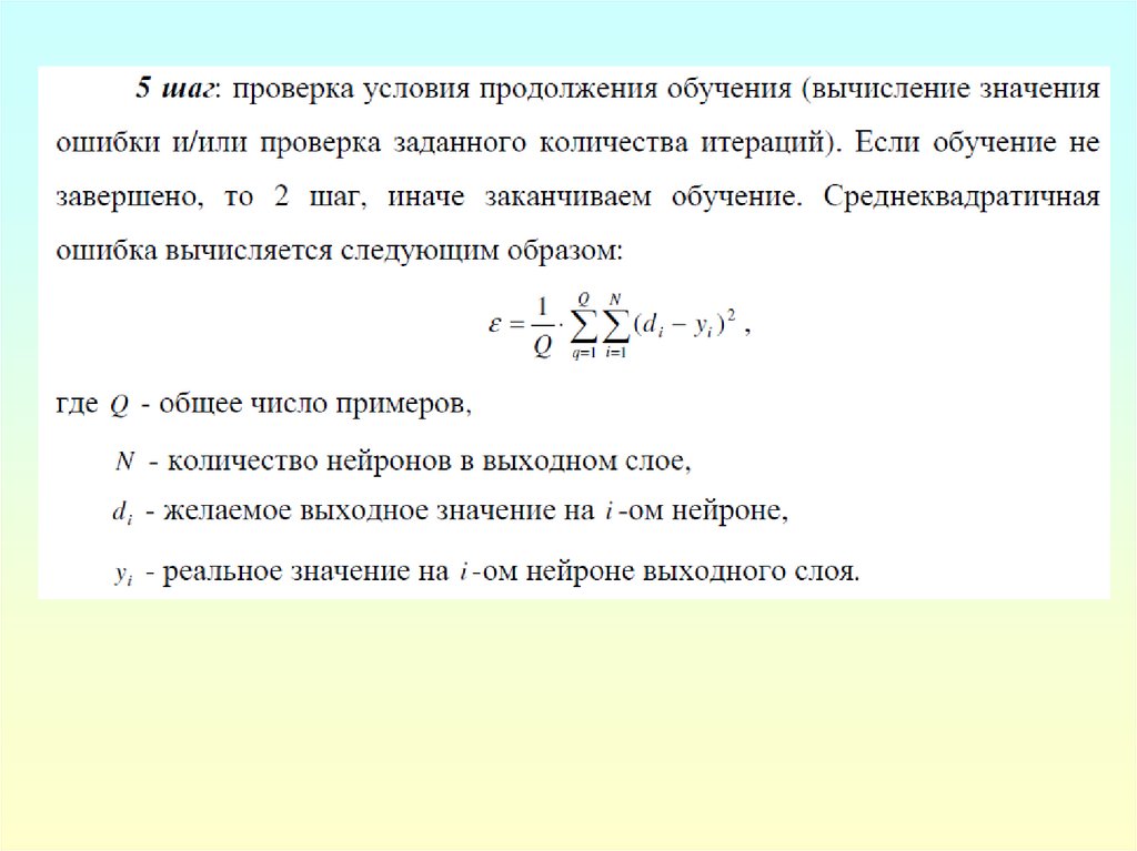
5.
6.
7.
8.
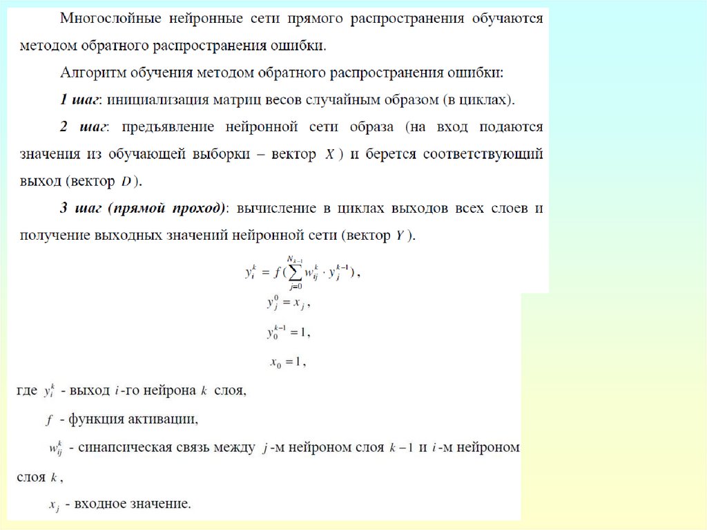
Обучение многослойной нейронной сети
English
Русский
Rules