2.29M
Categories: physicsphysics industryindustry

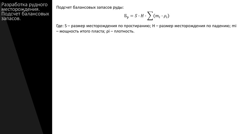
Контрольная работа. Горнотехнические условия разработки

1.

Контрольная
работа.
Горнотехнические
условия
разработки.
В. 1
В. 2
В. 3
В. 4
В. 5
В. 6
В. 7
В. 8
В. 9
В. 10
Пласт
Пласт
Пласт
Пласт
Пласт
Пласт
Пласт
Пласт
Пласт
Пласт
Руда
Боксит
Уголь
Уголь
Ж. руда
Ж. руда
Уголь
Ж. руда
Уголь
Уголь
Ж. руда
Мощность наносов Hн, м
-
3
30
-
10
-
15
23
8
-
Мощность покрывающих
пород hпп, м
230
50
180
450
340
15
80
35
420
30
Длина по простиранию S,
м
432
1350
2350
750
750
2780
350
2000
1700
150
Угол падения α, ̊
15
45
3
60
15
0
0
45
60
15
Разведанная глубина Hр,
м
830
250
380
650
650
900
980
1400
2700
450
Нормальная мощность
m, м
14
3
6
5
5
22
15
24
16
3
Плотность руды ρр, т/м3
3,9
1,3
1,3
3,9
3,9
1,3
3,9
1,3
1,3
3,9
Коэффициент крепости
руды f
5
3
3
5
5
3
5
3
3
5
Устойчивость
устойчи
вые
устойчив
ые
устойчив
ые
устойчив
ые
устойчив
ые
устойчив
ые
устойчив
ые
устойчив
ые
устойчив
ые
устойчив
ые
Трещиноватость
Средня
я
Средняя
Средняя
Средняя
Средняя
Средняя
Средняя
Средняя
Средняя
Средняя
Вмещающие породы
Известн
як
Песчаник
и
Песчаник
и
Известняк
Песчаник
и
Известняк
Песчаник
и
Известняк
Известняк
Песчаник
и
Плотность вмещающих
пород ρпп, т/м3
2,6
2,65
2,65
2,6
2,65
2,6
2,65
2,6
2,6
2,65
Устойчивость пород
устойчи
вые
устойчив
ые
устойчив
ые
устойчив
ые
устойчив
ые
устойчив
ые
устойчив
ые
устойчив
ые
устойчив
ые
устойчив
ые
Содержание ЦК, %
1,0
-
-
55
45
-
45
-
-
45
Метанообильность, м3/т
-
8,5
8,5
-
-
8,5
-
8,5
8,5
-
Форма залежи

2.

Рудные
месторождения.
Определение
основных
размеров залежи.
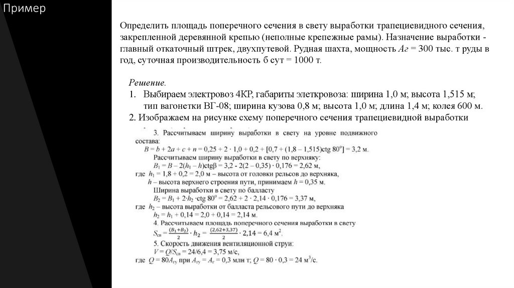
A
A-A
3
2
S
H
1


Hпп

4

α
A
1 – рудное тело; 2 – вмещающие породы; 3 – покрывающие породы; 4 – наносы;
Hр – разведанная глубина; Hн – мощность наносов; Нпп – мощность покрывающих пород; Н – мощность рудного тела; S –
мощность рудного тела по простиранию; Нп – мощность рудного тела по падению; mi – истинная (нормальная) мощность
рудного тела; mв – вертикальная мощность рудного тела; mг – горизонтальная мощность рудного тела; α – угол падения
рудного тела.
Мощность рудного тела по падению, м:
English     Русский Rules