458.10K
Category: physicsphysics

Электромагнитные поля и волны. Лекция 2

1.

Электромагнитные поля и
волны
Лекция 2

2.

Тема 2
Система уравнений Максвелла
Рассмотри наиболее простой вариант системы уравнений
Максвелла, когда заряды (токи) находятся в вакууме, т.е. не
учитываем свойства окружающей среды

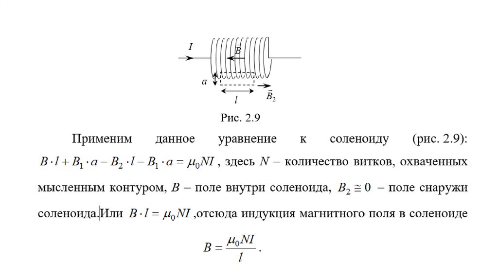
3.

4.

5.

6.

7.

8.

9.

10.

11.

12.

13.

14.

15.

16.

17.

18.

19.

20.

СПАСИБО ЗА ВНИМАНИЕ
English     Русский Rules