212.82K
Category: physicsphysics

Электромагнитные поля и волны. Лекция 1

1.

Электромагнитные поля и
волны
Лекция 1

2.

3.

4.

5.

6.

7.

Энергетические характеристики электромагнитного
поля

8.

Графическое представление
электромагнитного поля

9.

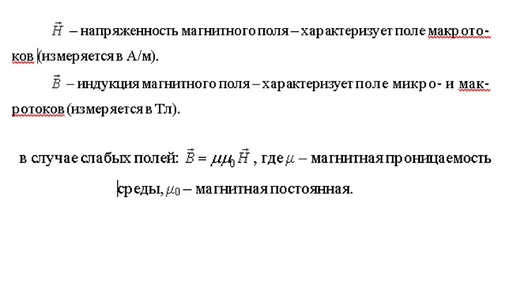
Дифференциальные и интегральные характеристики
полей

10.

11.

12.

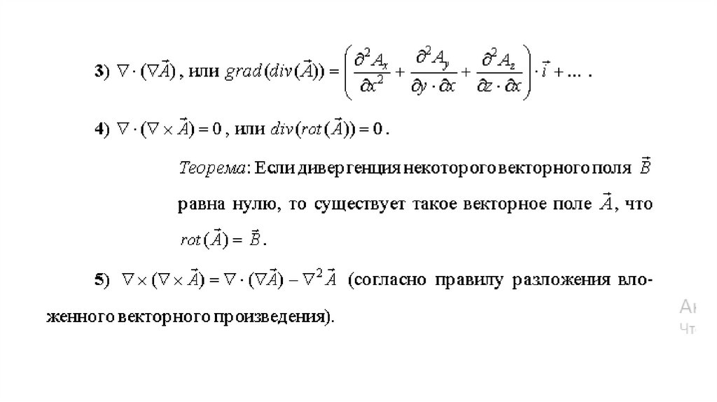
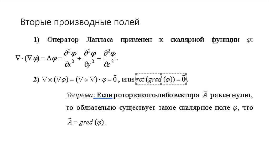
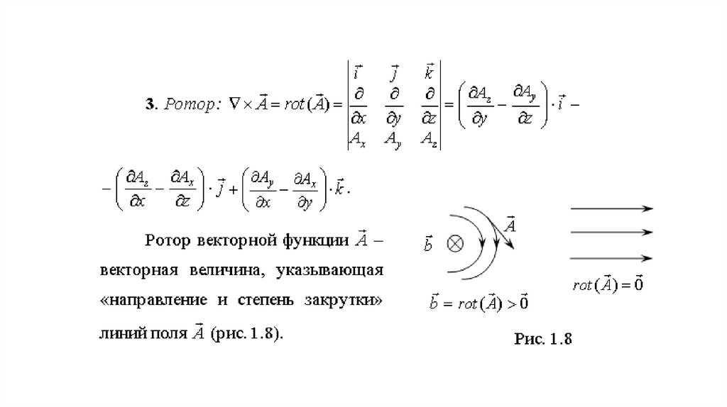
Вторые производные полей

13.

14.

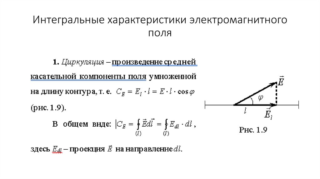
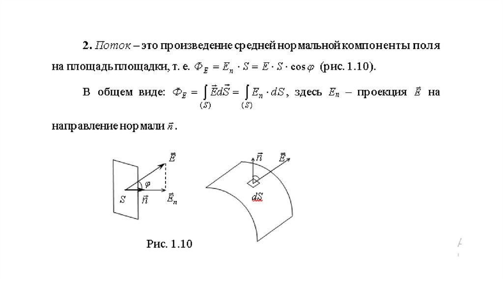
Интегральные характеристики электромагнитного
поля

15.

16.

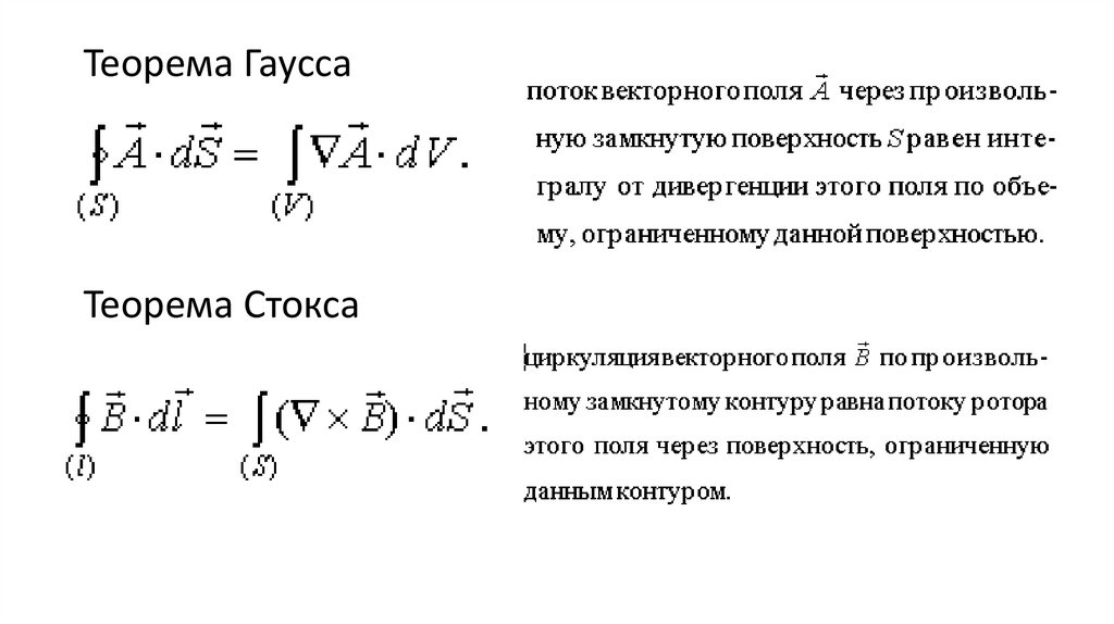
Теорема Гаусса
Теорема Стокса
English     Русский Rules