358.31K
Category:
physics
Similar presentations:
Теория относительности. (Лекция 3)
Теория многофазной фильтрации. (Лекция 3)
Постулаты общей теории относительности. (Часть 3)
Атом водорода по теории Бора. Тема 3
Пространство и время в теории относительности. Космология. (Лекция 3)
Молекулярно-кинетическая теория газов. (Лекция 3)
Квантовая теория. Уравнение Шредингера. Лекция 3
Строение атома. Лекция 3
Теория движения военных колесных машин. Лекция 3
Лекция 3. Электромагнитная индукция
Теория роев. Теория континуума. Лекция 3
1.
§3 Теория роев. Теория континуума.
2.
Схематическое изображение строения
нематика в тонком слое между покровными
стеклами с точки зрения теории роев
3.
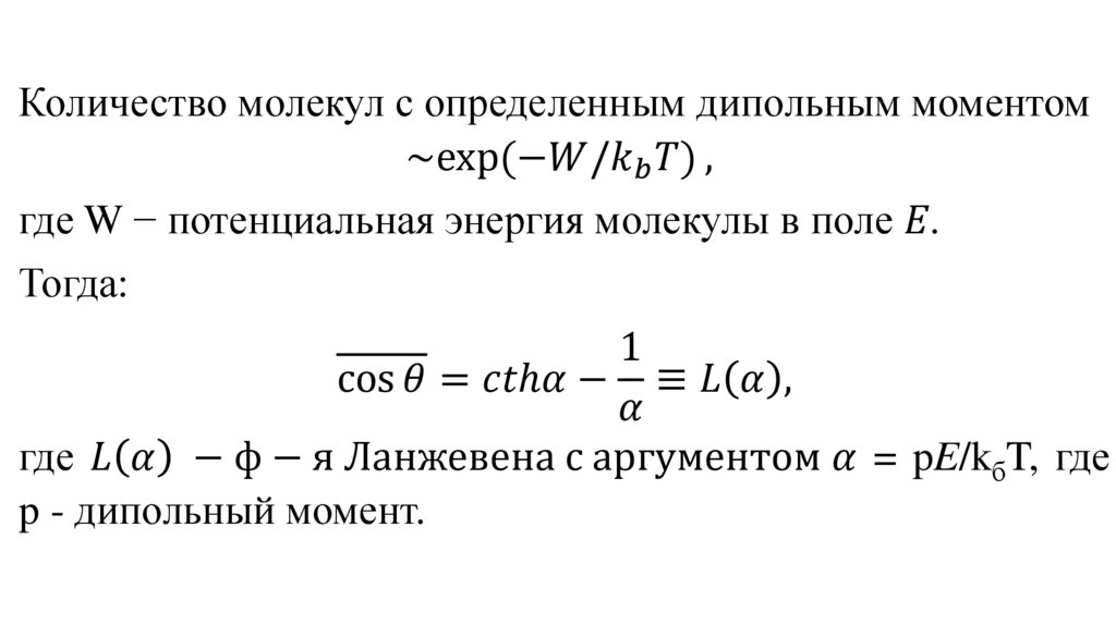
Количество молекул с определенным дипольным моментом
~exp(−
English
Русский
Rules