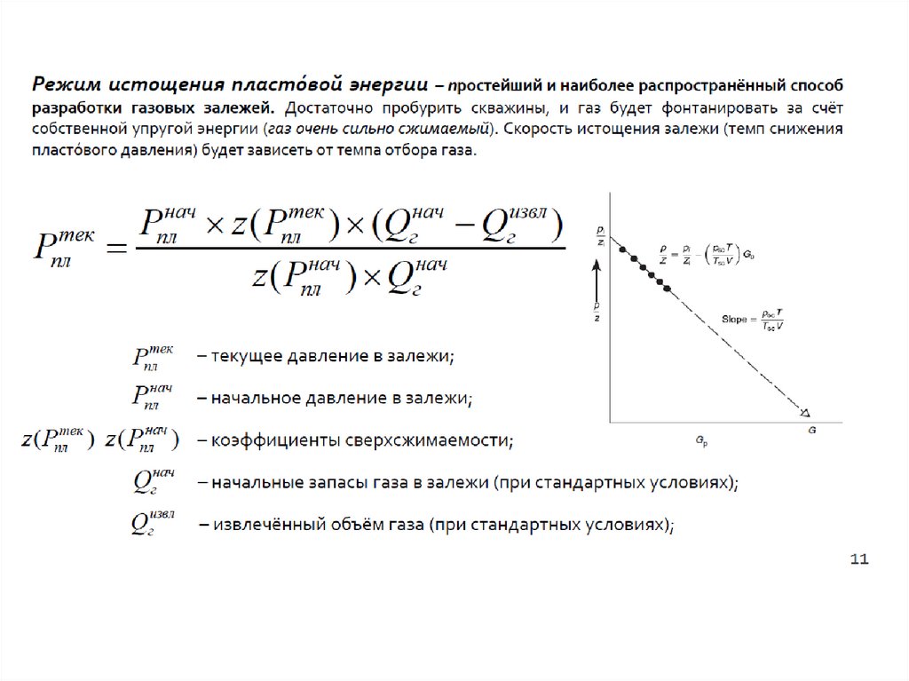
Изменение основных показателей разработки газовых месторождений во времени, прогнозируемых приближенным методом
5 % или больше???
Отбор 5 % вертикальными скважинами
Приближенный метод прогнозирования основных показателей разработки газовых и газоконденсатных месторождений при
Коэффициент эксплуатации скважин
Величина коэффициента эксплуатации
Сравнение с конкурентами
2.13M
Category: industryindustry

Изменение основных показателей разработки газовых месторождений во времени, прогнозируемых приближенным методом

1. Изменение основных показателей разработки газовых месторождений во времени, прогнозируемых приближенным методом

1 3 соответственно пластовое, забойное и устьевое давления; 4 дебит проектных скважин; 5
годовой отбор; 6 число скважин; 7 накопленная добыча газа.

2. 5 % или больше???

До настоящего времени считается целесообразным годовой отбор газа из
газовых месторождений в период постоянной добычи газа установить около 5%
от начальных запасов газа, а также закончить период постоянного годового отбора
из месторождения после извлечения около 50% запасов газа. Эти величины
целесообразно соблюдать в том случае, если нет других определяющих величину
годового отбора факторов.
В 1999 г. было опубликована работа проф. Алиева З.С. о необходимости
создания новых концепций освоения газовых и газоконденсатных месторождений
с использованием высокодебитных горизонтальных и многоствольногоризонтальных скважин, позволяющих рентабельно увеличить величину
годового отбора до 8% от запасов газа и продлить период постоянной добычи
газа до извлечения 70% запасов газа в период постоянной добычи.
Алиев З.С. “О необходимости создания новых концепций для разработки газовых и газоконденсатных
месторождений горизонтальными и многоствольно-горизонтальными скважинами”. М.: НТЖ Наука и технология
углеводородов №6, 1999 г.

3. Отбор 5 % вертикальными скважинами

Уравнение притока газа к скважине:
Р t Pз2 t асрQ t bсрQ t
2
2
где Pз t – текущее забойное давление средней проектной скважины;
аср, bср – коэффициенты фильтрационного сопротивления пласта “средней”
проектной скважины;
Q(t) – текущий дебит “средней” проектной скважины.

4.

5.

Необходимость обеспечения минимального рентабельного дебита:

6.

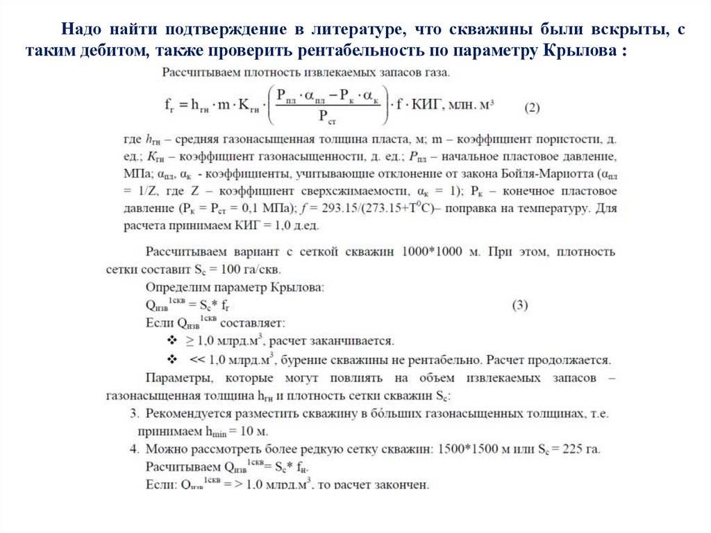
Надо найти подтверждение в литературе, что скважины были вскрыты, с
таким дебитом, также проверить рентабельность по параметру Крылова :

7.

8. Приближенный метод прогнозирования основных показателей разработки газовых и газоконденсатных месторождений при

упруговодонапорном режиме залежи в периоды нарастающей и
постоянной добычи газа
Приближенное прогнозирование основных показателей разработки газовых и
газоконденсатных месторождений при упруговодонапорном режиме залежи в
периоды нарастающей и постоянной добычи газа отличается от газового режима тем,
что уравнение материального баланса записывается в виде:
Р t
Z Р t ,Tпл
Р н н
Z Р н ,Tпл
Q доб t Pат Т пл
t Т ст
t
где (t), н – текущий и начальный газонасыщенные объемы залежи.
Естественно, что при упруговодонапорном режиме залежи (t) н
Уменьшение газонасыщенного объема в процессе разработки газовых и
газоконденсатных месторождений происходит в результате продвижения
подошвенной или контурной вод в газовую залежь, что приводит к замедлению темпа
падения пластового давления.

9.

5. Уравнение, связывающее дебит проектной скважины Q(t),
годовые отборы газа из залежи или ее отдельных участков и число
скважин:
Qгод t K P
n(t)
Q t Kэ
где Kр, Kэ – соответственно коэффициент резерва и эксплуатации
скважин.
Для каждого месторождения должен обосновываться и применяться свой
коэффициент резерва, т. е. должно устанавливаться свое резервное число скважин.
Коэффициент резерва скважин должен учитывать:
1) возможную неравномерность потребления газа;
2) возможность частичного или полного выбытия из эксплуатации ряда скважин в
связи с их обводнением, и т.д.;
3) степень достоверности исходной геолого-промысловой информации о
месторождении, водонапорном бассейне и т. д.;
4) степень важности месторождения в соответствующей системе газоснабжения и др.
факторы.
В настоящее время еще нет методики расчета коэффициента резерва скважин с
учетом отмеченных факторов!

10. Коэффициент эксплуатации скважин

Коэффициент эксплуатации скважин Kэ в проектах выражается через
число рабочих дней эксплуатационных скважин.
Считается, что скважина максимально в году может эксплуатироваться
365 дней и тогда величина Kэ будет равна единице, т.е. Kэ=1.
Как правило, в каждой эксплуатационной скважине проводятся в
плановом порядке или незапланированные работы, требующие остановки или
временного отключения из общей системы добычи газа.
К таким плановым работам относятся:
исследовательские работы, предусмотренные проектом по контролю за
разработкой месторождения, согласно правилам разработки газовых и
газоконденсатных месторождении,
проведение ремонтно-профилактических и интенсификационных работ,
на отдельных скважинах проводятся работы по смене фонтанных труб,
очищение забоя от песчано-жидкостных пробок и т.д.
Поэтому сокращение числа рабочих дней каждой скважины от числа календарных
дней года является обязательным и оправданным.

11. Величина коэффициента эксплуатации

Величина коэффициента эксплуатации на разных месторождениях
должна быть различной в зависимости от:
– геологических особенностей залежи; устойчивости пород, их
состава;
– состава газа;
– стадии освоенности залежи;
– продолжительности процессов восстановления и стабилизации
давления, дебита и температуры газа;
– характера и темпа вторжения воды в газовую залежь и т.д.
Наиболее часто величину коэффициента эксплуатации принимают:
Кэ
р
к
330 / 365 0,9 менее часто Kэ=300/365=0,82 и весьма редко Kэ=270/365=0,74.

12.

13. Сравнение с конкурентами

Наименование
продукции и
производитель
Стоимость
руб.
Комплексность
воздействия
Взрывоопасность
используемых веществ /
Необходимость
разрешительных
документов, вооруженной
охраны, особых условий
транспортировки
АДС –ООО
ВНИПИвзрывгеофизика
1500020000
Импульс давления и
температуры
Класс опасности 1.1-1.3Д / +
3-5 с
ПГД – НИИПМ
1200015000
Импульс давления и
температуры
Класс опасности 1.1-1.3Д/ +
2-5 с
ЗГРП ПО
«Авангард»
1500020000
Импульс давления
Класс опасности 1.1-1.3Д/ +
1-2 с
ООО
«Нефтеэксплози
в-сервис» (наше
предприятие)
1000012000
Импульс давления,
высокая температура,
кислотное воздействие,
имплозионное
воздействие
Низкая степень
взрывоопасности, класс 4113
/-
Наш продукт является конкурентоспособным и имеет лучшие
характеристики по приведенным параметрам
Длительность
воздействия
на пласт
От 10 с до 20
мин

14.

СРАВНЕНИЕ ТЕХНОЛОГИЙ
Критерий
Замена НКТ
КЛК
Закачка
жидких ПАВ
Плунжерный
лифт
Автоматизация и контроль
технологического процесса
Адаптация к изменениям и
быстрый отклик
Эксплуатация скважины с
управлением параметрами
работы
Необходимость в
дополнительном
энерго-ресурсоснабжении
Необходимость в глушении
скважины при переходе на
новую технологию*
Капитальные вложения
Эксплуатационные затраты
Дополнительная
добыча газа
Возможно внедрение технологии без глушения скважины*
14
*
Глубинные
насосы
Технология
ГазВелл
Системы

15.

СРАВНЕНИЕ ТЕХНОЛОГИЙ
15

16.

КОНКУРЕНТЫ
ПОКАЗАТЕЛЬ
smart-GTL
СПГ
Инфратехнологии
Новые технологии
Средние
Высокие
Очень высокие
Высокие
Средние
Высокие
Средние
Высокие
Высокие
Очень высокие
Высокие
Высокие
Количество обслуживающего
персонала на промысле
7-10
29-31
25-28
25-28
Требования по содержанию
серы
Очень высокие
Умеренные
Умеренные
Умеренные
Интеграция с объектами
добычи газа
Есть
Нет
Нет
Нет
Оптимизация и оперативное
реагирование
Есть
Нет
Нет
Нет
66,5%
73,3%
69,1%
-
Высокая
Нет
Не высокая
Высокая
110
-
140
-
Капитальные затраты
Операционные затраты
Транспортные расходы
Себестоимость производства
одной тонны продукта, % от
рыночной цены
Мобильность установки
Стоимость установки для
переработки 0,4 млрд. м3 год
16
English     Русский Rules