Домашнее задание по энтропии
151.22K
Category: physicsphysics

Домашнее задание по энтропии

1. Домашнее задание по энтропии

2.

U M
U M 0, T
0
cv
dT
dV
dV
V
dS M cv
R
R
S M R ln R ln 2
T
V
V
V0
Процесс
адиабатический

3.

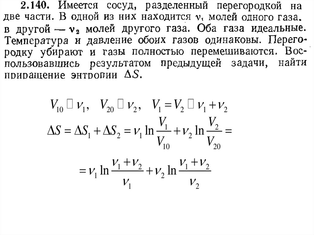
V10 1 , V20 2 , V1 V2 1 2
V1
V2
S S1 S2 1 ln 2 ln
V10
V20
1 2
1 2
1 ln
2 ln
1
2

4.

2a
2a
p 2 V b RT , U cvT
V
V
2
a
RT
TdS cv dT 2 dV pdV cv dT
dV ,
V
V b
dT
R
dS cv
dV ,
T V b
V b
T
S cv ln R ln
,
T0
V0 b
English     Русский Rules