257.40K
Category:
chemistry
Similar presentations:
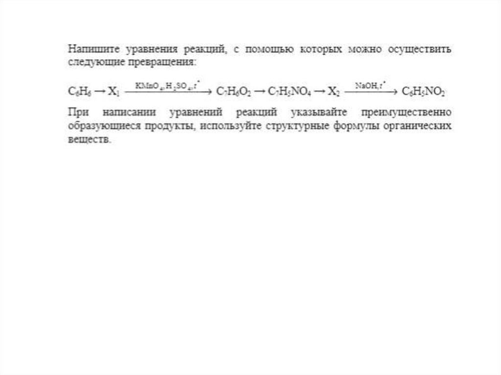
Арены
Арены
Арены
Арены
Арены. Арены или ароматические углеводороды
Многоядерные Арены
Арены. Бензол
Арены. Бензол
Арены. Бензол
Нафтены и арены
Арены
1.
English
Русский
Rules