306.67K
Category:
physics
Similar presentations:
Биохимический анализ. Фотометрия. Основные принципы
Фотометрия. Основные фотометрические величины
Основные понятия светотехники
Основные понятия светотехники
Основные понятия оптики
Освещение. Основные понятия
Измерение температур. Основные понятия
Оптика. Фотометрия. (Лекция 2)
Метрология. Основные понятия
Дозиметрия. Основные понятия. Единицы измерения
Основные понятия фотометрии
1.
Основные понятия
фотометрии
2.
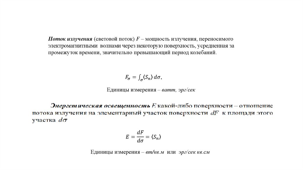
Поток излучения (световой поток) F – мощность излучения, переносимого
электромагнитными волнами через некоторую поверхность, усредненная за
промежуток времени, значительно превышающий период колебаний.
English
Русский
Rules