1.90M
Category: informaticsinformatics

Формы представления чисел в цифровых устройствах (лекция 3)

1.

Лекция 3. Формы представления чисел в цифровых устройствах
Преподаватель: Джунусов Нуридин Ауелович, лектор. Кафедры
«Электроники, телекоммуникаций и космических технологий»
n.aueluly@gmail.com

2.

Содержание
1.
2.
3.
4.
Формы предcтавления чисел в цифровых устройствах
Числа с фиксированной точкой
Числа с плавающей точкой
Машинные коды чисел

3.

Введение
Большое внимание уделено выполнении арифметических операций с двоичными
числами, с фиксированной и с плавающей точкой, а также и с двоичнодесятичными числами.

4.

разрядная сетка

5.

Числа с фиксированной точкой

6.

Числа с плавающей точкой

7.

Десятичные числа

8.

Введение

9.

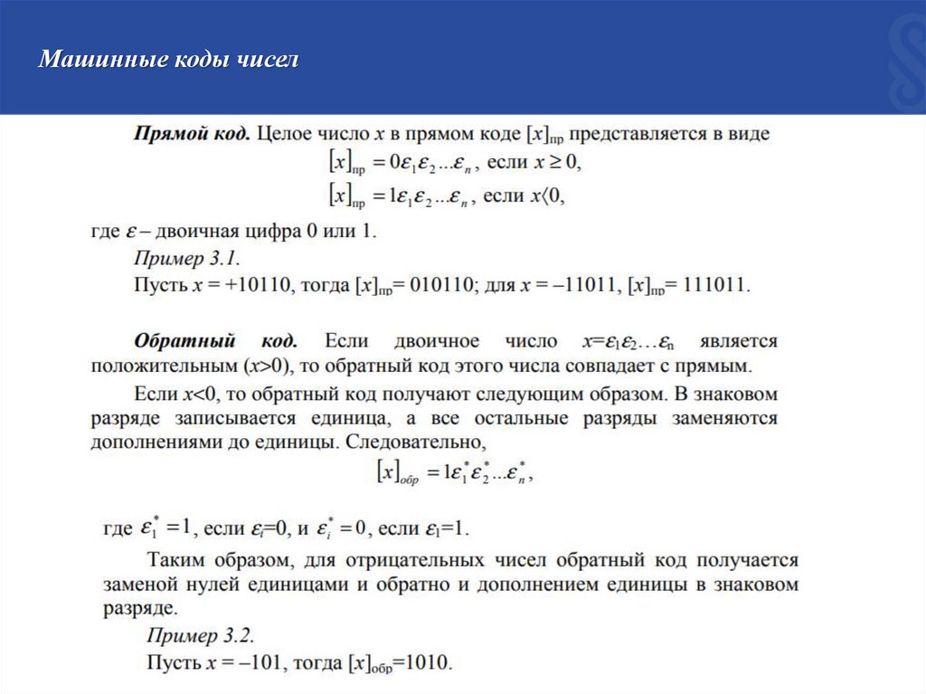
Машинные коды чисел

10.

Машинные коды чисел

11.

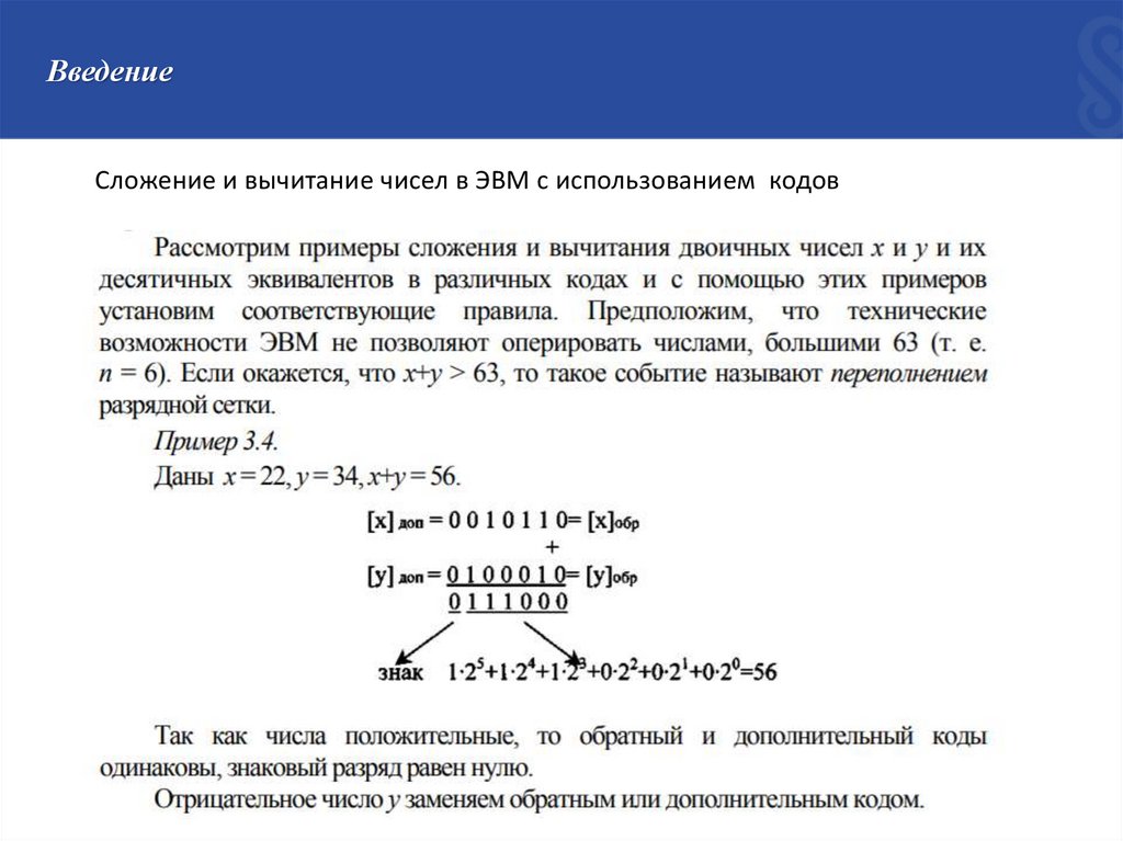
Введение
Сложение и вычитание чисел в ЭВМ с использованием кодов

12.

Введение

13.

Введение

14.

Введение
Сложение чисел, представленных в форме с плавающейточкой

15.

Введение
Сложение чисел, представленных в форме с плавающейточкой
English     Русский Rules