7.41M
Category:
physics
Similar presentations:
Работа силы
Работа силы
Работа силы
Работа силы
Работа силы
Работа и мощность силы. Консервативные силы, работа консервативных сил. Потенциальная и кинетическая энергия
Работа силы тяжести. Работа силы упругости
Работа силы тяжести. Работа силы упругости
Работа силы. 10 класс
Работа силы тяжести, силы упругости и силы трения (урок 35)
Работа силы
1.
Работа силы
2.
Работа
3.
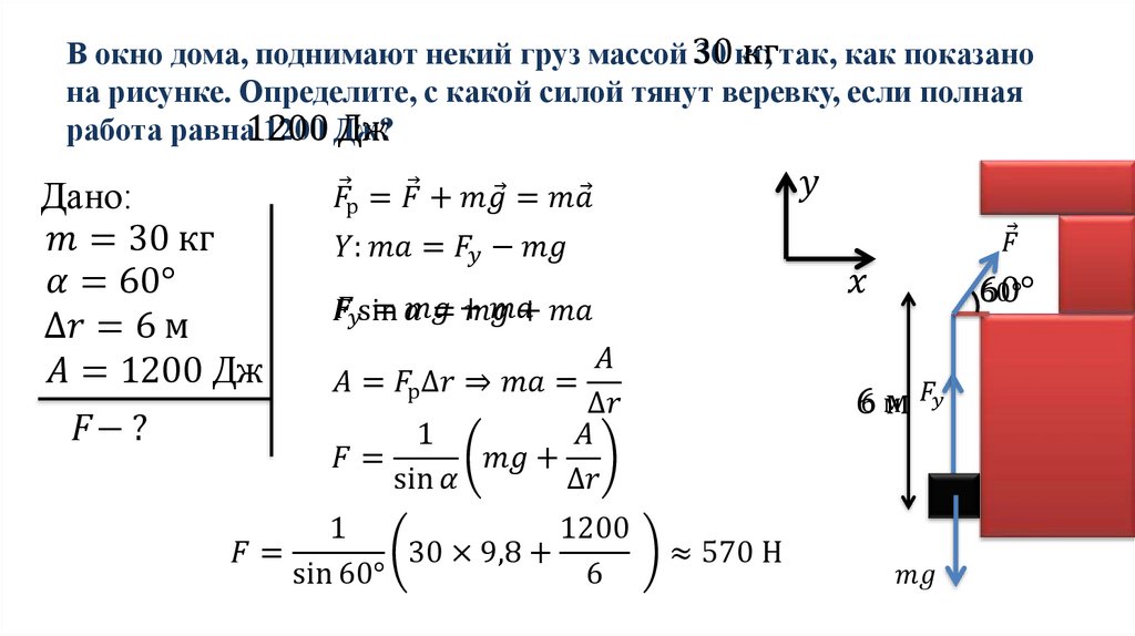
Работа силы
Работа силы — это величина, характеризующая воздействие
силы, в зависимости как от самой силы так и от
перемещения тела, к которому была приложена сила.
English
Русский
Rules