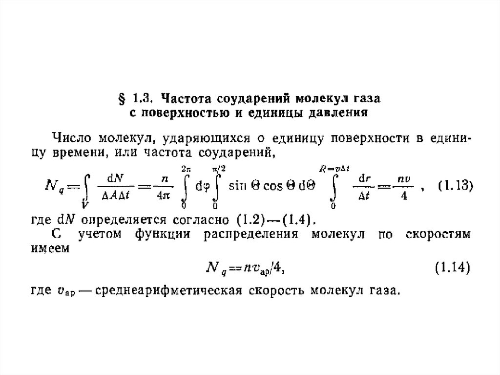
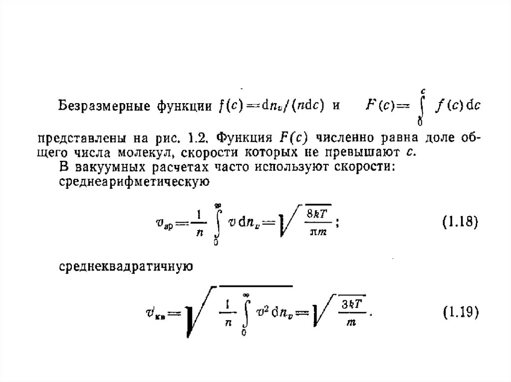
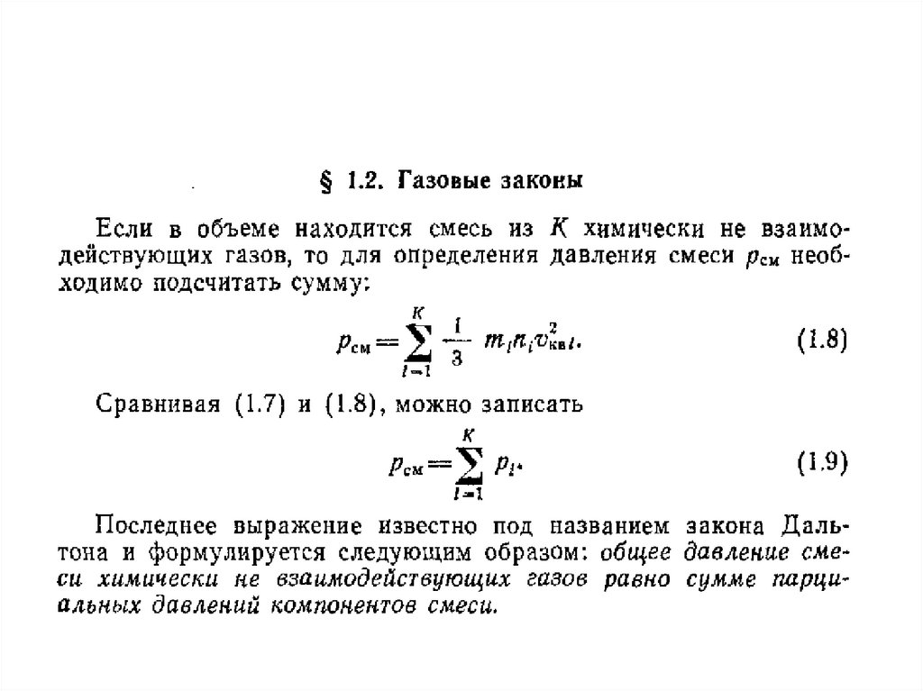
1.07M
Category:
electronics
Similar presentations:
Основы электроники
Основы электроники
Приборы вакуумной электроники
Основы медицинской электроники
Вакуумная и плазменная электроника
Основы электроники и радиоматериалы
Основы электроники
Радиофизика и электроника. Вакуумная, твердотельная и квантовая электроника
Основы электроники для начинающих
Электроника. Элементная база электроники
Основы вакуумной техники и электроники
1.
Основы вакуумной техники и электроники
2.
Е.П. Шешин Основы вакуумной техники
ФФКЭ / МФТИ
2001
English
Русский
Rules