1.90M
Category:
mathematics
Similar presentations:
Производная функции. Геометрический смысл производной
Исследование функции. Геометрический смысл производной
Производная функции. Геометрический смысл производной. Механический смысл производной
Производная функции, её геометрический и физический смысл
Производная. Геометрический смысл приращения функции. (10 класс)
Производная степенной функции. Производная и её геометрический смысл
Понятие производной функции. Ее геометрический и физический смысл
Понятие о производной функции, ее геометрический и физический смысл
Производная функции. Геометрический и механический смысл производной. Дифференциал функции. Лекция №4-6
Производная функции. Геометрический и механический смысл производной. Дифференциал функции. Лекция №11-12
Производная функции. Геометрический смысл производной
1.
Производная
Преподаватель:
Сандакова О.В.
2.
Производная функции. Геометрический
смысл производной
3.
4.
5.
6.
7.
8.
9.
10.
11.
12.
13.
14.
15.
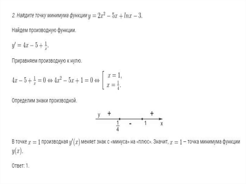
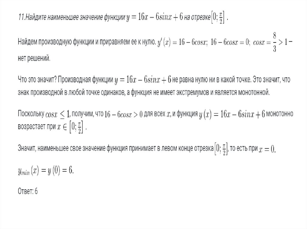
Задачи на производные
16.
17.
18.
19.
20.
21.
22.
23.
24.
25.
26.
27.
28.
29.
30.
31.
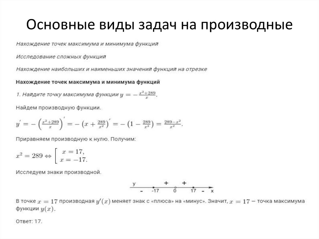
Основные виды задач на производные
English
Русский
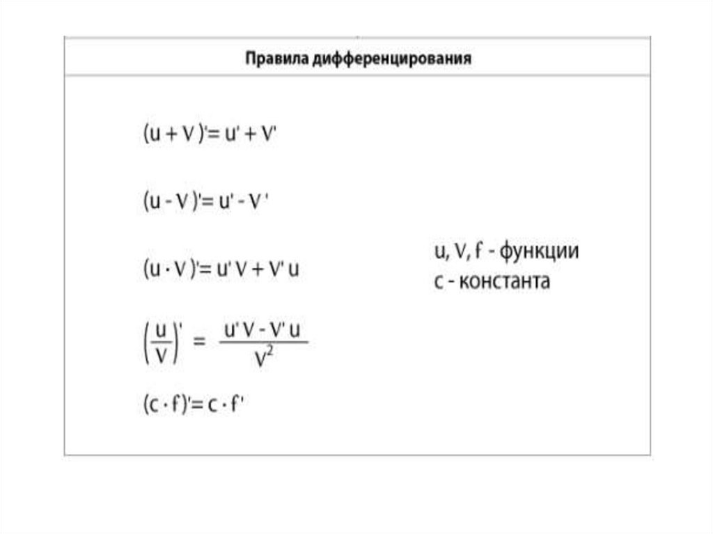
Rules