3.02M
Category: mathematicsmathematics

Статистические группировки

1.

СТАТИСТИЧЕСКИЕ
ГРУППИРОВКИ

2.

Группировка - центральное звено статистической
сводки, заключающееся в разделении единиц изучаемого
общественного явления на группы и подгруппы по
существенным признакам. Метод группировки позволяет
обеспечивать
первичное
обобщение
данных,
представление их в более упорядоченном виде.
Благодаря группировке можно соотнести сводные
показатели по совокупности в целом со сводными
показателями по группам. Появляется возможность
сравнивать, анализировать причины различий между
группами, изучать взаимосвязи между признаками.
Группировка позволяет делать вывод о структуре
совокупности и о роли отдельных групп этой
совокупности. Именно группировка формирует основу
для последующей сводки и анализа данных.

3.

4.

В зависимости от решаемых задач различают
типологические, структурные и аналитические
группировки.
Аналитическая группировка – это группировка,
предназначенная для изучения взаимосвязей
между признаками

5.

Примером аналитической группировки может служить
группировка автотранспортных предприятий по уровню
производительности труда для выявления влияния ее на
себестоимость перевозок, а также группировка водителей по
уровню квалификации и проценту выполнения норм
выработки для выявления их влияния на размер заработной
платы.

6.

Таблица 1 Средние данные о численности и выработке работников АТП
Средняя выработка
№№
АТП
Среднесписочная
численность,
В рублях
дохода,
В тоннах
перевезённого
груза,
Доходы
АТП,
Объём
перевезённого
груза,
N чел
W тыс.руб
W тыс.тн
тыс.руб, D
тыс.т. Q
1
2
3
4
5
6
1
1025
10,09
4,10
10342
4203
2
742
23,41
1,80
17370
1336
3
924
13,75
1,75
12705
1617
4
842
25,42
3,26
21404
2745
5
325
13,48
3,60
4381
1170
6
720
26,61
2,30
19159
1656
7
329
41,80
1,75
13752
576
8
415
37,55
2,20
15583
913
9
510
32,14
4,12
16391
2101
10
412
34,28
1,90
14123
783
11
811
36,60
3,62
29683
2936
12
1120
15,73
3,17
17618
3550
13
755
29,41
3,85
22205
2907
14
538
28,79
2,71
15489
1458
15
428
37,12
2,93
15887
1254
16
690
25,78
2,57
17788
1773
17
623
17,42
3,12
10853
1944
18
821
30,05
1,98
24671
1626
19
920
12,54
2,35
11537
2162
20
932
12,10
4,37
11277
4073
21
479
17,36
3,25
8315
1557
22
542
17,25
2,87
9350
1556
23
475
29,57
1,61
14046
765
24
825
13,35
3,95
11014
3259

7.

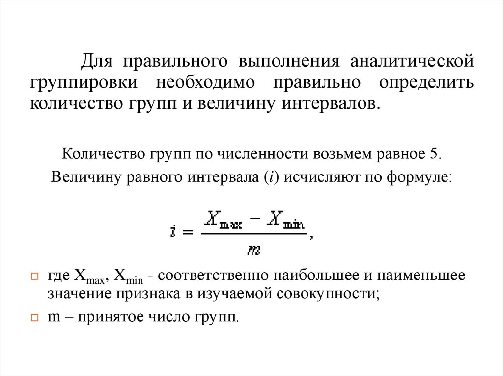
Для правильного выполнения аналитической
группировки необходимо правильно определить
количество групп и величину интервалов.
Количество групп по численности возьмем равное 5.
Величину равного интервала (i) исчисляют по формуле:
где Xmax, Xmin - соответственно наибольшее и наименьшее
значение признака в изучаемой совокупности;
m – принятое число групп.

8.

Таблица 2. Распределение АТП по среднесписочной
численности персонала
i = (1120 – 325) / 5 = 159
Группы
Группы по
по
численности
численности
Кол-во
Кол-во
АТП
АТП
Номера
Номера
АТП
АТП
Количество
Количество
человек вв
человек
группе
группе
∑Д,
∑Д,
тыс.руб
тыс.руб
Д,
Д,
тыс.руб./
тыс.руб./
чел.
чел.
∑Q
∑Q
тыс.т
тыс.т
Q,
Q,
тыс.т/
тыс.т/
чел.
чел.
1(325-484)чел
7
5,7,10,8,15,23,
21
2 (484-643)чел
4
9,14,22,17
2213
52083
24
7059
3
3 (643-802)чел
4
16,6,2,13
2907
76522
26
7672
3
4 (802-961)чел
7
11,18,24,4,19,3,
20
6075
122291
20
18418
3
5 (961-1120)чел
2
1,12
2145
27960
13
7753
4
2863
86087
30
7018
2

9.

Таблица 3. Распределение АТП по доходу
i = (Хmax – Xmin) / m
Группы по
доходу
Кол-во
АТП
Номера
АТП
∑N
чел
Nср.
чел
∑Q
тыс.т
Qср.
тыс.т

10.

Таблица 3. Распределение АТП по доходу
i = (29683 – 4381) / 5 = 5060
Группы по
доходу
Кол-во
АТП
Номера
АТП
∑N
чел
Nср.
чел
∑Q
тыс.т
Qср.
тыс.т
1 (1-5060)
1
5
325
325
1170
4
2 (5060-10120)
3
21,22,1
2046
682
7316
4
3 (10120-15180)
8
17,24,20,19,3,7,10,
23
5440
680
15179
3
4 (15180-20240)
8
14,8,15,9,2,12,16,6 5163
645
14041
3
5 (более 20240)
4
4,18,11,13
807
10214
3
3229

11.

Вывод:
Наиболее близки по своим показателям 16 АТП,
находящихся в 3 и 4 группах по доходам, соответственно с
величиной дохода от 10120 тыс.руб до 20240 тыс.руб.
По численности работников и количеству
перевезённых грузов они находятся почти на одном
уровне.

12.

Таблица 4. Распределение АТП по типам предприятий.
Группы
тип
АТП
малые
средние
крупные
Кол-во
АТП
Номера
АТП
∑N
чел
N
чел
∑Q
тыс.
руб
Q,
тыс.
руб

13.

Таблица 4. Распределение АТП по типам предприятий.
Группы
тип
АТП
малые
средние
крупные
Кол-во
АТП
Номера
АТП
∑N
чел
N
чел
∑Q
тыс.
руб
Q,
тыс.
руб
7
5,7,10,8,15,23,21 2863
409 86087
8
9,14,22,17,16,6,2,
13
5120
640 128605 25
9
11,18,24,4,19,3,
20,1,12
913 150251 18
8220
30

14.

Таблица 5. Результаты структурной группировки
Группы
по
численности
1
2
3
4
5
Структура
по
количеству
АТП, %
Структура
АТП
по доходу,
Д, %
Структура
АТП
по объёму,
Q, %

15.

Таблица 5. Результаты структурной группировки
Группы
по
численности
Структура
по
количеству
АТП, %
Структура
АТП
по доходу,
Д, %
Структура
АТП
по объёму,
Q, %
1
29,2
23,6
14,6
2
16,7
14,3
14,7
3
16,7
21
16
4
29,2
33,5
38,4
5
8,2
7,7
16,3
English     Русский Rules