262.35K
Categories: economicseconomics financefinance

Оплата труда и кадровое обеспечение. Тема 6

1.

Тема 6. Оплата труда и кадровое
обеспечение
Баланс рабочего времени одного работника составляется
в 3 этапа:
1. Расчет среднего числа рабочих дней в планируемом периоде
(году, квартале, месяце):
где Драб – число рабочих дней;
Дк – календарный фонд рабочего времени, дн.;
Днераб – количество нерабочих дней, вызванных режимом
работы предприятия (выходные, праздничные дни);
Днеяв – количество дней невыходов на работу по уважительным
причинам (отпуск, болезни, государственные обязанности);

2.

Тема 6. Оплата труда и кадровое
обеспечение
2. Расчет средней продолжительности
рабочего дня в часах осуществляется исходя
из законодательно установленной
продолжительности рабочего дня с учетом
планируемых внутрисменных потерь.
3. Определение полезного фонда рабочего
времени (в часах) (Фп.вр) на планируемый
период:

3.

Тема 6. Оплата труда и кадровое
обеспечение
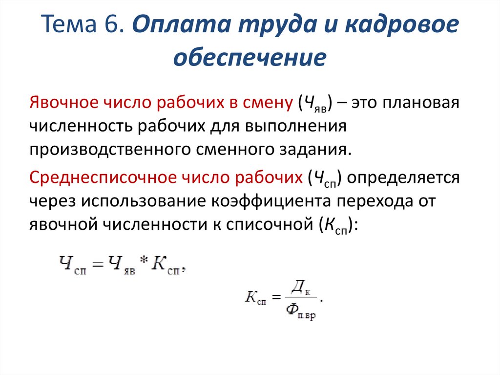
Явочное число рабочих в смену (Чяв) – это плановая
численность рабочих для выполнения
производственного сменного задания.
Среднесписочное число рабочих (Чсп) определяется
через использование коэффициента перехода от
явочной численности к списочной (Ксп):

4.

Тема 6. Оплата труда и кадровое
обеспечение
Численность основных рабочих рассчитывается
как
отношение
плановой
трудоемкости
выполнения работ (чел.-час.)
к плановому
фонду времени одного рабочего за плановых
период времени с учетом коэффициента
выполнения норм.
English     Русский Rules