13.06M
Category: mechanicsmechanics

Зубчатые передачи

1.

ЗУБЧАТЫЕ ПЕРЕДАЧИ
Степени точности:
1 2 3 4 5 6 7 8 9 10 11 12

2.

Нарезание зубчатых
колес производится:
червячной фрезой;
дисковой фрезой
долбяком;

3.

Показатели кинематической точности
F’ior (F’io) - наибольшая кинематическая
погрешность передачи

4.

d2
z1
F ior ( 2 3 )
2 1
2
z2
F’ir (F’i) - наибольшая кинематическая
погрешность зубчатого колеса
Fio Fi1 Fi 2
'

5.

Fpkr (Fpk) – накопленная погрешность k шагов
2 d
Fpkr ( k )
z 2
Fpr (Fp) – накопленная погрешность шага

6.

Fсr (Fс) –погрешность обката
Frr (Fr) – радиальное биение зубчатого
колеса

7.

Fvwr (Fvw) – колебание длины общей нормали

8.

F″ir (F″i) – колебание измерительного
межосевого расстояния
f″ir (f″i) - колебание измерительного
межосевого расстояния на одном зубе
Fi 1,4Fr

9.

Показатели плавности работы
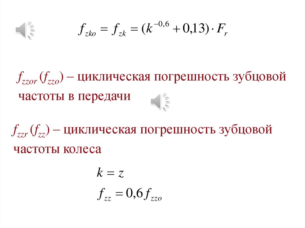
fzkor (fzko) – циклическая погрешность передачи
fzkr (fzk) – циклическая погрешность зубчатого
колеса

10.

f zko f zk (k
0 , 6
0,13) Fr
fzzor (fzzo) – циклическая погрешность зубцовой
частоты в передачи
fzzr (fzz) – циклическая погрешность зубцовой
частоты колеса
k z
f zz 0,6 f zzo

11.

f’ior (f’io) - местная кинематическая погрешность
передачи
f’ir (f’i) - местная кинематическая погрешность
зубчатого колеса

12.

fPtr (±fPt) – отклонение шага
fPbr (±fPb) – отклонение
шага зацепления
f Pb cos f Pt 0,94 f Pt

13.

ffr (ff) - погрешность профиля зуба
Fi Fp f f
f i f pt f f

14.

Показатели контакта зубьев
Суммарное пятно контакта
- по длине зуба
a c
100%
b
- по ширине зуба
hm
100%
hp

15.

Fβr (Fβ) – погрешность направления зуба
fxr (fx) – непараллельность осей передачи
fyr (fy) – перекос осей передачи

16.

Показатели бокового зазора
jn min v aw 1 o t1 2 o t 2 2 sin

17.

18.

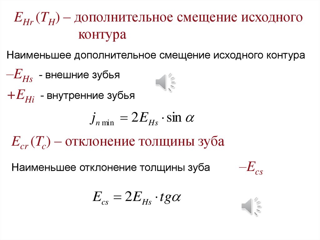
EHr (TH) – дополнительное смещение исходного
контура
Наименьшее дополнительное смещение исходного контура
–EHs
+EHi
- внешние зубья
- внутренние зубья
jn min 2 EHs sin
Ecr (Tc) – отклонение толщины зуба
Наименьшее отклонение толщины зуба
Ecs 2EHs tg
–Ecs

19.

20.

EWr (TW) – отклонение от номинальной длины
общей нормали

21.

far (±fa) – отклонение межосевого расстояния
Предельные отклонения измерительного межосевого
расстояния: верхнее +E″as
и
нижнее
–E″ai

22.

Обозначения точности зубчатых колес
8 7 6 Ba / VI
N 7 6 B
7 С
Комплексы контролируемых параметров
English     Русский Rules