630.46K
Category: warfarewarfare

Основи інженерії для забезпечення військ (сил)

1.

ОСНОВИ ІНЖЕНЕРІЇ ДЛЯ ЗАБЕЗПЕЧЕННЯ
ВІЙСЬК (СИЛ)
Тема 4. Стійкість та динаміка конструкцій.
Заняття 1. Статичний метод визначення критичних
сил. Основні поняття.
Групове заняття
1.
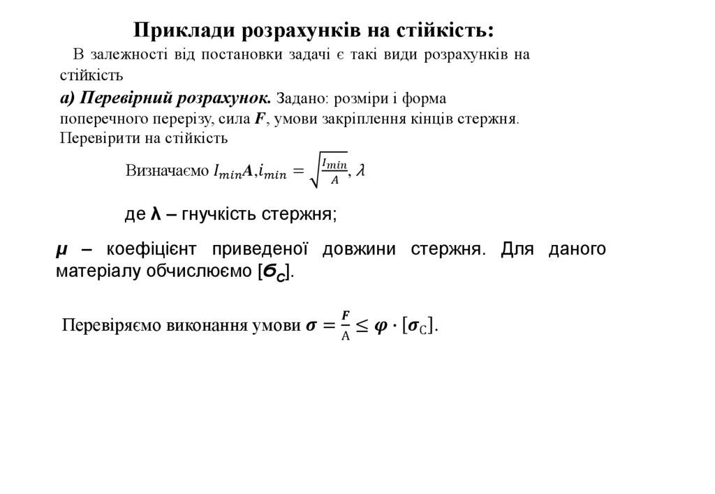
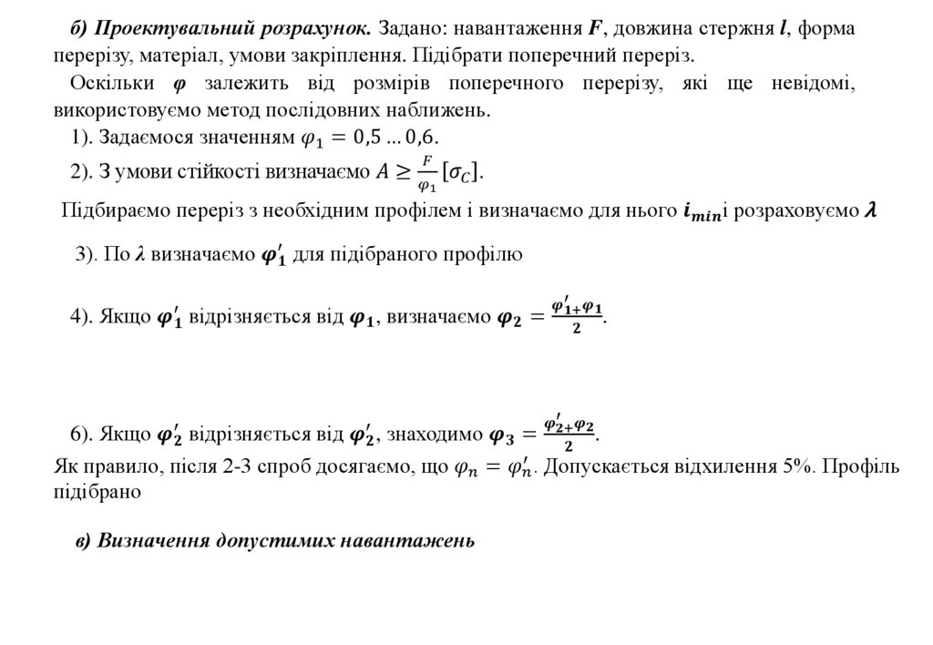
Методика розрахунку стержнів на стійкість з урахуванням коефіцієнта
запасу стійкості
2.Розв’язання задач на стійкість

2.

1. Методика розрахунку стержнів на стійкість з
урахуванням коефіцієнта запасу міцності
Під стійкістю розуміємо здатність елемента конструкції, при впливі на нього стискаючих
зовнішніх навантажень, зберігати спочатку задану форму рівноваги, тобто деформуватися таким
чином, щоб гарантувати його встановлені експлуатаційні якості. \Навантаження, перевищення
якого спричиняє втрату стійкості вихідної форми тіла, називається критичним і
позначається Fкр
Умова стійкості: Під стійкістю розуміємо здатність елемента конструкції, при впливі на
нього стискаючих зовнішніх навантажень, зберігати спочатку задану форму рівноваги,
тобто деформуватися таким чином, щоб гарантувати його встановлені експлуатаційні
якості. Навантаження, перевищення якого спричиняє втрату стійкості вихідної форми
тіла, називається критичним і позначається Fкр
Умова стійкості:
English     Русский Rules