212.97K
Category: ConstructionConstruction

Изгиб балки

1.

Изгиб балки
. Определение перемещения с
помощью интеграла Мора

2.

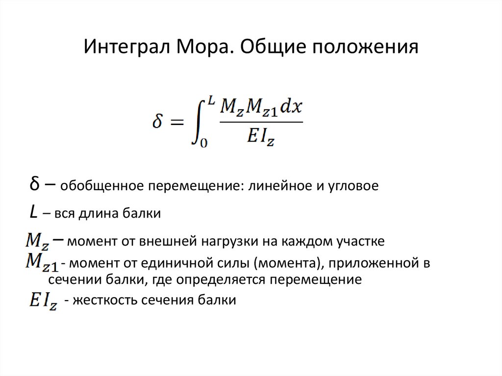
Интеграл Мора. Общие положения
δ – обобщенное перемещение: линейное и угловое
L – вся длина балки
– момент от внешней нагрузки на каждом участке
- момент от единичной силы (момента), приложенной в
сечении балки, где определяется перемещение
- жесткость сечения балки

3.

Исходные данные задачи
• Балка на двух опорах нагружена моментом M,
P и распределенной нагрузкой q,
как показано на схеме. P=qa,
. Определить
прогиб балки в сечении В и угол поворота сечения С.
сосредоточенной силой

4.

Построение расчетной схемы. Определение
опорных реакций
Составим уравнения равновесия

5.

Определение внутренних силы и момента
на каждом участке
• Участок АВ.
Участок ВС
Участок CD

6.

Построение эпюр

7.

Линейное перемещение т. В. Единичная сила.
Опорные реакции. Моменты на каждом участке

8.

Линейное перемещение точки В.
Интеграл Мора

9.

Угол поворота сечения С. Единичный момент.
Опорные реакции. Моменты на каждом участке.

10.

Угол поворота сечения С. Интеграл Мора.
English     Русский Rules